Inspiration
Modern development workflows are fragmented and overly complex. Developers constantly switch between GitHub, CI/CD tools, terminals, and deployment platforms just to complete simple tasks like creating a feature or fixing a bug.
We asked a simple question:
Why should developers still rely on terminal commands in 2026?
Orbit was inspired by the idea of turning developer intent into direct execution removing the need for manual DevOps workflows and replacing them with a clean, intuitive interface.
What it does
Orbit is an intent-driven DevOps platform that allows developers to:
- Create features (branches + commits) directly from a UI
- Fix bugs with structured commits
- Trigger deployments instantly
- Eliminate the need for terminal commands
Instead of writing commands, users simply click actions, Orbit handles everything behind the scenes.
How we built it
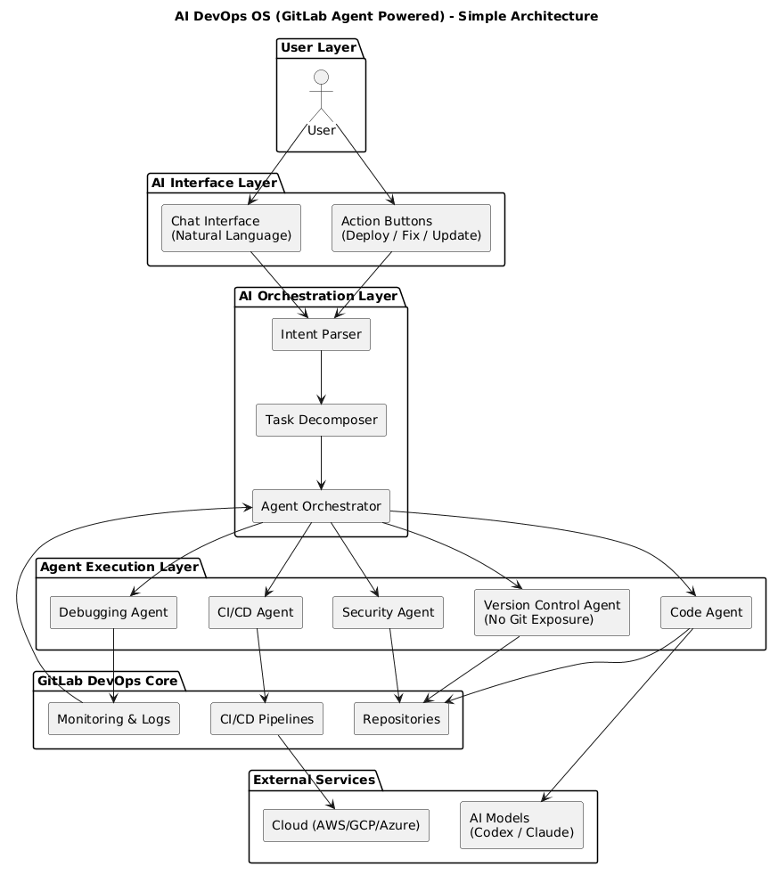
We built Orbit as a multi-layer DevOps abstraction system:
Frontend
- React + TypeScript
- Clean UI inspired by modern AI tools
- Real-time feedback for DevOps actions
Backend
- Node.js + Express
- GitHub API integration for:
- branch creation
- commits
- repository interaction
DevOps Layer
- GitLab CI/CD pipelines
- Automated deployment to Vercel
- Runner-based execution for workflows
Integrations
- GitHub (code execution layer)
- GitLab (automation & CI/CD layer)
- Vercel (deployment layer)
Challenges we ran into
- Handling GitHub authentication and API errors (token validation, headers, permissions)
- Designing a system that performs real DevOps actions, not simulated ones
- Integrating GitHub (code) with GitLab (automation) seamlessly
- Ensuring UI simplicity while managing complex backend workflows
- Debugging CI/CD pipelines and runner configurations under time pressure
What we learned
- DevOps is not just about tools, it's about reducing friction
- APIs like GitHub's are powerful but require precise authentication handling
- CI/CD pipelines can act as a backend execution engine
- The biggest opportunity in developer tools is abstraction and simplification
Why Orbit is different
Most tools:
- help you write code
- help you deploy code
Orbit:
executes your intent
We are not replacing GitHub or GitLab
we are building a layer on top of them that removes complexity.
What's next
- Full AI agent integration using GitLab Duo
- Natural language → DevOps execution
- Multi-repo and team collaboration support
- VS Code extension
- Production-grade workflow automation
The Vision
Orbit is a step toward a future where:
Developers don’t write commands.
They express intent and systems execute it.
From:
git checkout -b feature/login
To: Click "Create Feature"
Orbit = DevOps, simplified.
Built With
- claude
- codex
- express.js
- githubapi
- gitlabci/cd
- node.js
- react
- restapi
- typescript
- vercel
Log in or sign up for Devpost to join the conversation.