-
-
Image taken using the OnuOva iOS app to diagnose Raynaud's phenomenon
-
iOS application screen shot showing image viewing and line detection, as well as simplistic UI
-
Figure illustrating physiological effects of the ovarian cycle
-
Lepton 1 Thermal Module image taken for increased calibration and analytics
-
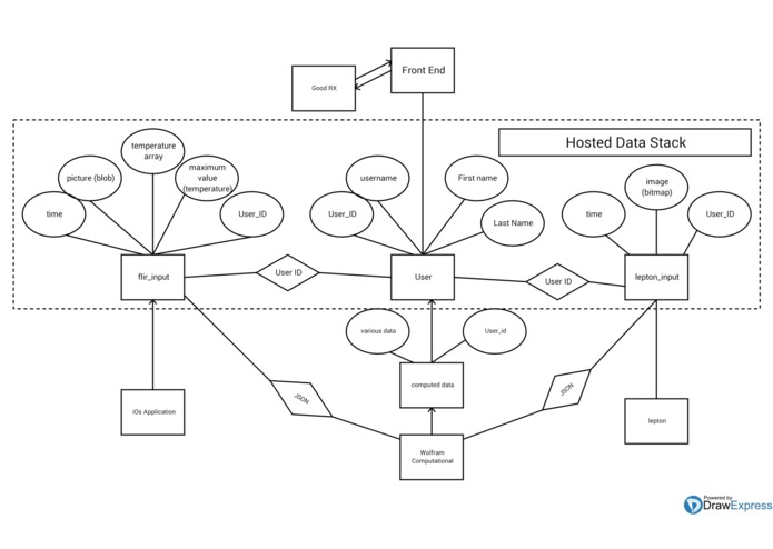
Graph detailing connections for our cloud
Inspiration
Our inspiration for the project came from our interests in the healthcare industry, and the opportunity to work with IR technology. We decided to build a solution to aid in fertility management after researching the industry and discovering that rate of artificial insemination success at its greatest is merely 10%, the rate of successful planned pregnancy within six months is only 30%, and the rates of unintended pregnancies in the United States hovers around 45%. None of these numbers are favorable for the people affected by them, and so we decided to use this opportunity to improve couple's ability to maximize or minimize their fertility as they see fit.
What it does
OnuOva is a multi-purpose platform capable of tracking, detecting, and diagnosing different conditions or health issues using IR thermal camera technology. Onuova specifically looks at the changes in human basal body temperature over time to track human fertility as it increases and decreases with the ovarian cycle.
How we built it
We developed multiple components for the project in parallel, and tied them together using cloud computing. We use an iPhone iOS application that integrates the FLIR ONE IR thermal camera dongle to get accurate temperature readings and other metadata. The data we gather using the application includes thermal data as well as basal metabolic information that we can use to increase the accuracy of our computer models. The data is then processed and analyzed in our own cloud using Wolfram Mathematica, and stored in our home-grown stack. Further information, including potential prescription drug details from GoodRx, is then provided on our landing page.
Challenges we ran into
The challenges that we faced in designing this app were primarily in our inexperience. Each of the developers on our team was writing in languages that they had not written in prior to this event, and two of our members had never fully attended a hackathon before. Technically speaking, we were integrating many apps at various levels of work. We had four or five apps we were trying to integrate, and throughout the weekend we spent a lot of time working to make each of these integrate.
Accomplishments that we're proud of
We are proud of every facet of the application and framework that we developed. We created new firmware for the Lepton 1 Thermal Camera; we created new websites that integrate both medical information and accessibility to medications; we built an online computing platform from the ground up; and we programmed new and varied applications. Finally, we integrated science in a beautiful way.
What we learned
Our inexperience provided us with a plethora of learning opportunities. We learned how to work with the LEPTON 1 Smart Camera module, and the FLIR ONE thermal camera. We also learned how to develop an iOS application, and then integrate using the FLIR thermal camera. In addition, we learned how to use cloud computing to quickly store acquired data, and then process it using Wolfram's Mathematica. We learned not only how to work with each capability, but how to develop a working pipeline involving all facets developed in parallel.
What's next for OnuOva
There are many possibilities for this application's future, beyond aiding or preventing conception. As stated earlier, the application was initially designed as a general purpose diagnostic tool. The infrared thermal technology has the ability to detect a variety of problems, from fevers and circulation issues (see the example data image taken with our app of a person with Raynaud's Phenomenon) to more complex diagnosis such as fibromyalgia or rheumatoid arthritis. The portability and accuracy of the program and accompanying device make it a powerful tool for tracking and analyzing medical data.
Sponsor Challenges
FLIR, GroupGets, GoodRx, Wolfram Mathematica


Log in or sign up for Devpost to join the conversation.