ONERAMP

Oneramp - Crypto Off and On Ramp for Sub-Saharan Africa

Welcome to Oneramp, a revolutionary crypto off-ramp and on-ramp solution designed specifically for Sub-Saharan Africa. Built on Polygon, celo and Binance Smart Chain , Oneramp empowers users to seamlessly convert stablecoins into local fiat currencies, providing a bridge between the crypto world and traditional financial systems in the region.

Oneramp offers an api and dashboard to allow custodial wallet businesses and custodail wallet developers an easy way to offramp and onramp their clients while monitoring the transaction activity on their dashboards

Inspiration

The growing adoption of cryptocurrency in Sub-Saharan Africa presents a significant market opportunity. As evidenced by the Chainalysis report, the region accounts for a substantial portion of micro crypto payment transactions, with 80% of such transactions occurring there. This data highlights the demand and potential for a crypto off-ramping solution in Sub-Saharan Africa.

Additionally, considering that daily financial transactions in the region still heavily rely on traditional fiat currency for the exchange of goods and services, Oneramp's ability to bridge the gap between crypto and local fiat money is crucial. By providing a secure and efficient method for converting stablecoins into local fiat currencies, Oneramp taps into the market need for seamless crypto transactions within the existing financial landscape.

What it does

  1. Crypto Off-Ramp: Oneramp enables users to convert BSC stablecoins into local fiat money, facilitating easy withdrawal and direct deposit into users' local bank accounts.

  2. Crypto On-Ramp: Users can convert local fiat currency into stablecoins, providing a convenient way to enter the crypto space and access the benefits of digital assets, This feature is still being developed

  3. Security and Trust: Oneramp prioritizes the security of user funds and data. The platform implements robust security measures and follows industry best practices to ensure a safe and trustworthy environment for transactions.

How we built it

Oneramp is built on polygon, celo and BNB smartchain as this are the chains that have a high penetration in sub-saharan africa. We used chainlink keepers for automation and price feeds to monitor transaction balances

Technologies used

Using ChainLink

  1. Price Feeds: We implemented chainlink priceFeeds here to implement minimum and maximum price deposits allowed in the contract and also at what prices automatic withdraws should be initiated

2.Chainlink Keepers:

We implemented chainlink keepers to automate withdraws from the offramp contract if the token withdraw amount is reached. our chainlink keepers compartible contract implementation is deployed here and this is our oneramp keepers address here

QuickNode

QuickNode rpc endpoints were used for rpc connection to the polygon Mumbai testnet blockchain both in the backend hardhat file.

Challenges we ran into

Implementation of the the on ramping functionality as we were constrained by time

Accomplishments that we're proud of

Successfully building the dashboard, homepage and the sdk to allow developers use

What we learned

  1. How to build an SDK as this was the first time doing it
  2. The hackathon allowed me learn more about automation with chainlink keepers and looking forward to building projects using chainlink functions

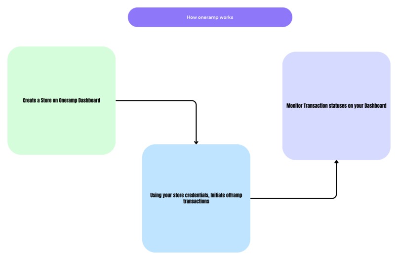
How It Works

  1. Account Creation: Users start by creating an account on Oneramp, providing the necessary information and completing the verification process. this is expecially important for businesss and developers who intend to use oneramp api for offramping their clientile

  2. Off-Ramp to Fiat: users can directly connect their wallet addresses and initiate off-ramping transactions to convert them into local fiat currency. The funds will be directly deposited into the user's mobile number as this is the most convient means to transactions in sub-saharan africa.

  3. onramping: still being built

  4. Off-Ramp to Fiat: Once stablecoins are acquired, users can initiate off-ramping transactions to convert them into local fiat currency. The funds will be directly deposited into the user's mobile number as this is the most convient means to transactions in sub-saharan africa.

Implementing the SDK

Installation

To use OneRamp in your project, you will need to install it via npm:

npm install oneramp

Usage

Import the OneRamp class from the package and create a new instance by providing the necessary parameters:

import OneRamp from 'oneramp';

const ramp = new OneRamp(
  network, // Network type - "bscTestnet" | "bsc" | "celo" | "alfajores" | "mumbai"
  pubKey,  // Public key
  secretKey, // Secret key
  provider, // (Optional) ethers.provider
  signer // (Optional) Signer
);

You can then use the offramp method to offramp a specific amount of a token from a specific chain

ramp.offramp(tokenAddress, amount, phoneNumber)
  .then(() => console.log('Deposit successful'))
  .catch(err => console.error('Error during deposit:', err));

What's next for oneramp

As an ambitious entrepreneur, our next steps for Oneramp include:

  1. Mainnet Launch: We are actively working towards launching Oneramp on the Binance Smart Chain mainnet, ensuring a seamless and secure experience for our users.

  2. Expansion to More Countries: We plan to expand our services to more countries within Sub-Saharan Africa, tapping into the growing demand for crypto off and on-ramping solutions in the region.

  3. Partnerships with Local Financial institutions: We inetend to partner with local financial institutions to be able to provide liguidity for offramping and onramping of the users

Built With

Share this project:

Updates