Inspiration

I want to create an app that teaches students how to learn using optimal study methods, rather than just feeding them information as tutors and teachers do today. My personal motivation stems from growing up as a student in Singapore, where much of one's identity is tied to academic performance. If I didn’t perform well, my mental health would be affected, and I would begin to form the belief that I simply wasn’t as smart as others. Only when I grew older did I realize that this poor mental health, low self-esteem, and diminished sense of self-worth could have been avoided if I had known that doing well in school had less to do with innate intelligence and more to do with using effective study methods.

The goal is to empower students and shift the narrative from "I'm not smart enough" to "I need to learn how to learn better." We could call the app "Nurture" (Tagline: "Nurture over nature" — the opposite of "I’m born smart/dumb"). This shift in perspective is precisely what an agentic AI can facilitate, by acting as a personalized, non-judgmental guide.

What it does

Nurture combines cutting-edge AI agents with evidence-based learning science to provide every Singapore O-Level student with a team of expert educators that adapt to their needs 24/7—ensuring effective learning without burnout.

Core Functions:

Key Features:

  • Agentic AI-Powered Learning: The app uses a team of AI agents (MOE (Ministry of Education) Teacher, Perfect Score Student, and Private Tutor) to continuously assess and adapt a student’s study plan. These agents collaborate using a mesh network topology to offer holistic and accurate evaluations of the student's performance, bridging gaps in knowledge and providing tailored guidance.

  • Dynamic Question Generation: Nurture generates personalized quizzes based on the Singapore GCE O-Level syllabus, with questions that ramp in difficulty (easy, medium, hard). The system also detects syllabus changes and adapts accordingly.

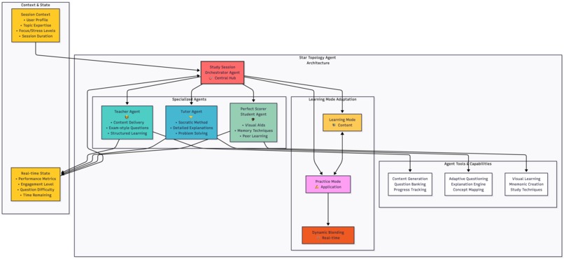
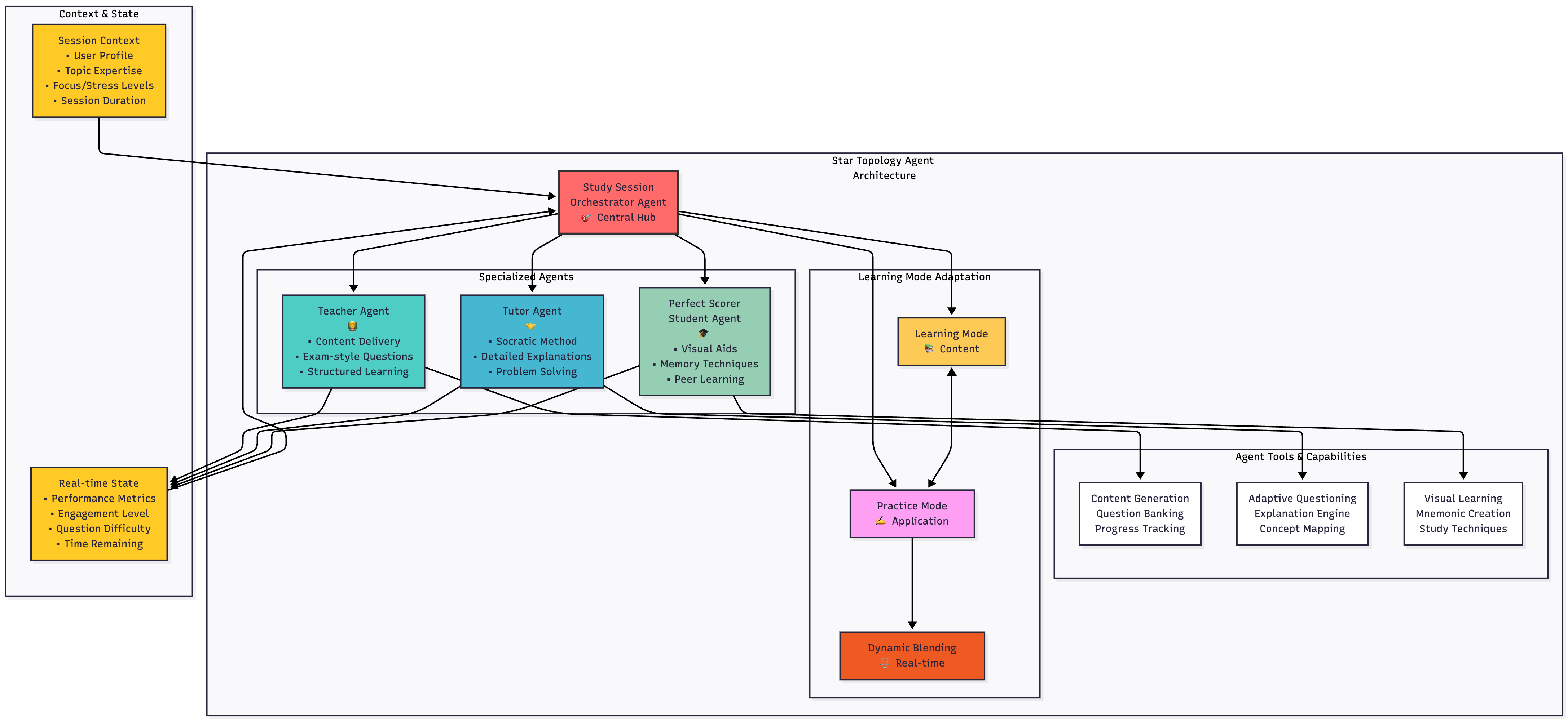
  • Real-Time Agentic Study Sessions: Using a star topology, Nurture's orchestrating agent dynamically adjusts study sessions based on the student’s focus, stress level, and expertise. The Teacher Agent explains concepts, the Tutor Agent uses Socratic questioning to guide learning, and the Perfect Scorer Agent creates visual aids and simulates peer study sessions.

  • Pomodoro and Mental Well-being: The app integrates the Pomodoro method, adjusting session length and break times based on the student’s stress and focus levels, ensuring a balanced approach to learning that supports mental well-being.

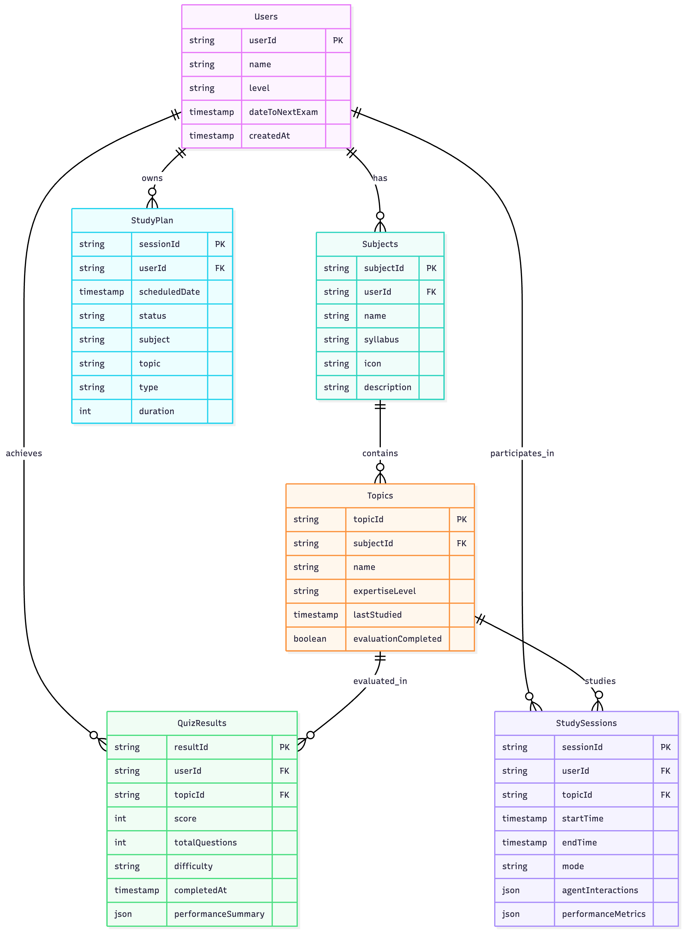
  • Expertise Level Tracking: Nurture tracks student progress with an Expertise Level Metric (Beginner, Apprentice, Pro, Grand Master), continuously refining study plans to match the student’s evolving skills and needs. Each session builds upon the last, using adaptive techniques such as spaced repetition to improve retention.

How we built it

Building Nurture: A Comprehensive Overview

Building the Nurture app involved integrating cutting-edge AI technologies, behavioral insights, and a deep understanding of educational needs. The process was designed to offer personalized learning experiences while promoting mental well-being. Here’s how we built it:

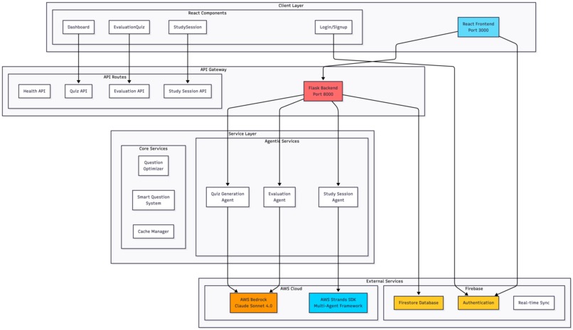
1. Agentic AI Architecture

  • Agentic AI System: The heart of Nurture lies in its Agentic AI system. This system includes three specialized agents:
    • MOE Teacher Agent: Focuses on curriculum alignment and pedagogical best practices.
    • Perfect Score Student Agent: Optimizes for efficient problem-solving, time management, and study techniques.
    • Private Tutor Agent: Identifies and addresses foundational knowledge gaps using a personalized approach.

These agents communicate via a mesh topology, where each agent provides input, challenges others, and collaborates on the final student evaluation. This multi-agent collaborative model ensures that assessments are more holistic, diverse, and free from bias.

Tech Stack:

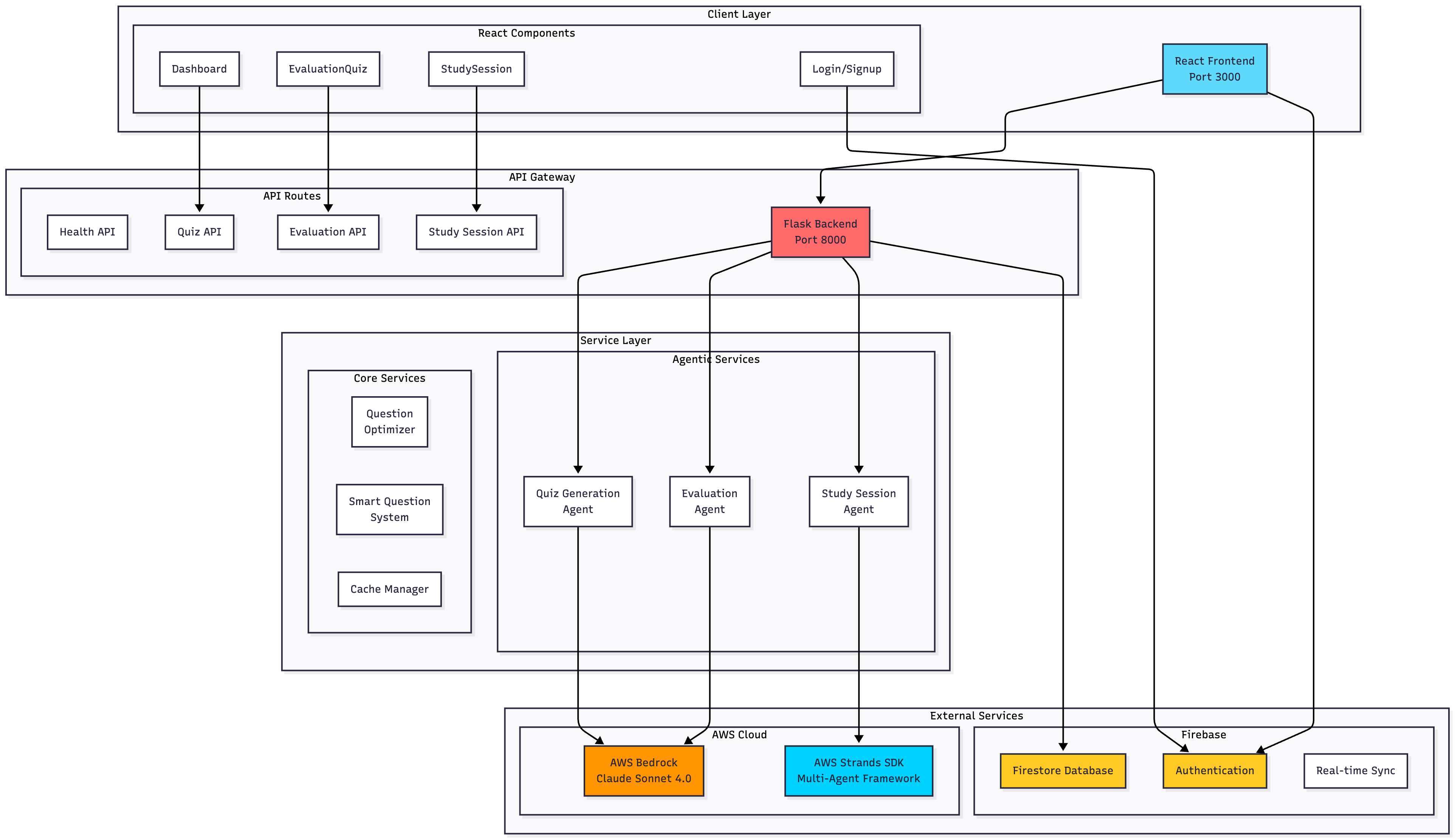
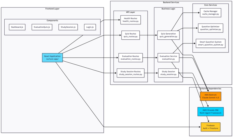
  • AWS Strands SDK for agent collaboration, allowing agents to discuss and share insights.
  • Claude Sonnet 4.0 for content generation and reasoning capabilities.
  • Custom-built agent networks that allow the system to dynamically adapt based on the student’s progress.

2. Curriculum Integration

  • MOE Syllabus Integration: We integrated the official Singapore GCE O-Level syllabus using official resources from SEAB (Singapore Examinations and Exam Board) and MOE. This allows Nurture to pull the most up-to-date syllabus content automatically, ensuring that our quizzes and study materials always align with the latest academic standards.
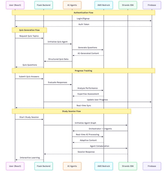
  • Dynamic Question Generation: Leveraging the Agentic RAG framework, Nurture scrapes and understands curriculum content, generating a ramped difficulty quiz (easy to very hard) tailored to the student’s current expertise level. The system continuously adapts based on quiz performance, scaling difficulty accordingly.

3. Multi-Agent Collaborative Assessment

  • Collaborative Swarm Method: After the student completes the evaluation quiz, the three agents each assess the responses:
    • Phase 1: Independent assessments by each agent (MOE Teacher, Perfect Scorer, Tutor).
    • Phase 2: Peer-to-peer discussion where agents refine their assessments by discussing the student's performance.
    • Phase 3: Consensus building, where agents synthesize their findings and provide a final expertise level (Beginner, Apprentice, Pro, Grand Master).
  • Personalized Feedback: Based on the collaborative swarm analysis, agents provide actionable feedback and pinpoint learning gaps. This feedback is tailored for each student, considering both academic performance and behavioral patterns.

4. Real-Time Adaptive Learning Sessions

  • Orchestrating Agent: At the core of the study sessions is the Orchestrating Agent, which dynamically adjusts the study session in real-time. It decides whether the student should engage in learning or practice mode based on the student's focus, stress levels, and expertise.
  • Learning Mode: The Teacher Agent explains concepts in bite-sized chunks, making it easy for students to grasp complex ideas.
  • Practice Mode: The Perfect Scorer Agent simulates peer interactions by prompting the student to explain concepts back, reinforcing active recall.
  • Socratic Method: The Tutor Agent uses a Socratic approach, asking guiding questions that encourage students to find answers themselves rather than simply providing solutions.

Tech Stack:

  • React for frontend: The user interface that displays quizzes, feedback, and real-time agent interactions.
  • Python (Flask/FastAPI): For backend services, including the agentic evaluation and question generation.
  • AWS Lambda / Cloud Functions: For scalability and handling asynchronous tasks like question generation.

5. Mental Well-Being Focus

  • Pomodoro Integration: To reduce student burnout, we integrated the Pomodoro technique into the study sessions. Students can set the duration for their study time, and the app adjusts the study intensity based on their stress and focus levels. Short breaks, visual relaxation cues (e.g., nature images), and calming music help reset the student’s mental state during rest times.
  • Adaptive Study Sessions: The app adjusts the intensity of the study session based on the student’s mental state, ensuring that the study plan remains manageable and doesn’t overwhelm them. For example, if stress is high, the app may shorten the session duration or introduce lighter study techniques.

6. Personalized Learning Pathways

  • Evaluation and Progress Tracking: After each study session, the app reassesses the student’s expertise level based on their performance. This recalibration updates the study timeline and ensures that learning is always personalized to the student’s current needs.
  • Adaptive Study Plan: Using spaced repetition and the Student Expertise Metric, Nurture builds a month-long study plan with a clear timeline, adjusting content as the student progresses. This includes a mix of learning (for foundational knowledge) and practice (for exam-style questions), ensuring that the student is fully prepared for their O-Level exams.

7. User Experience and Interface

  • Engaging and Interactive: The UI features interactive elements such as quizzes, study progress bars, and agent feedback. It’s designed to be intuitive, making it easy for students to focus on learning while the AI agents work in the background.
  • Progress and Feedback: Students can see how their expertise levels evolve over time, with clear indicators of their strengths and weaknesses. The dashboard provides a visual representation of their learning journey, making it easy to track progress.

8. Scalable and Robust Infrastructure

  • Cloud Integration: We leveraged AWS and Firebase to build a scalable and secure platform that can handle many students simultaneously. The app uses cloud functions to ensure smooth real-time performance for quiz generation, agent discussions, and study session management.
  • Async Processing: With the backend processing questions, evaluations, and AI feedback asynchronously, the app ensures that the user experience remains smooth without delays, even during high-demand periods.

9. Continuous Improvement and Updates

  • Real-time Curriculum Adaptation: Whenever the MOE updates its syllabus, the app automatically fetches the latest curriculum data and regenerates questions based on those changes. This means that students always have the most up-to-date materials without needing manual intervention.
  • Performance Optimizations: The AI is built to constantly learn from each student's behavior and adapt. Over time, as the system gathers more data, the learning and feedback loop gets smarter and more refined, ensuring that each student receives increasingly personalized and effective guidance.

Conclusion

The Nurture app was built with the vision of using AI to empower students, providing them with personalized guidance and support. By focusing on learning optimization, mental well-being, and adaptive study methods, the app offers a comprehensive solution to educational inequality, especially for students who do not have access to traditional tuition. With a solid foundation in AI agents, real-time adaptability, and mental health integration, Nurture transforms learning into a supportive and tailored experience.

Challenges We Ran Into

Data Integration and Curriculum Updates:

Challenge: Continuously scraping and integrating up-to-date curriculum data from Singapore’s SEAB and MOE websites proved to be tricky. The syllabus would sometimes change in subtle ways, and our system had to be adaptive enough to automatically detect and handle those changes.

Solution: We implemented an AI-driven dynamic scraping system that not only checks for updates but also regenerates questions based on new syllabus content without requiring manual updates. However, ensuring that this system works flawlessly with multiple data sources and curriculum formats was an ongoing challenge.

AI Agent Collaboration in a Mesh Network:

Challenge: The mesh communication model between the AI agents (MOE Teacher, Perfect Score Student, and Tutor) was complex. The challenge lay in ensuring that the agents could communicate effectively and provide nuanced, meaningful insights to each other in real time without overwhelming the system.

Solution: We had to carefully design the agents’ interaction logic, creating clear roles for each agent and utilizing an optimized swarm communication model that facilitated productive discussions without creating bottlenecks.

Personalization and Balancing Intensity:

Challenge: Adjusting the intensity and focus of study sessions based on the student’s mental state (stress, focus levels) in real time was a complex task. We needed to make sure that the AI responded appropriately without overloading or under-stimulating the student.

Solution: By integrating psychological insights with learning data, we were able to fine-tune the study session’s duration, intensity, and rest intervals. This involved a lot of experimentation and testing to get the right balance.

Handling Asynchronous Processing for Large User Loads:

Challenge: With a large number of students using the app simultaneously, the asynchronous processing for tasks like quiz generation and agent discussions could cause delays.

Solution: We optimized the backend by using parallel processing and caching mechanisms, allowing us to reduce wait times and handle high loads more efficiently. This optimization was crucial for maintaining a seamless user experience.

Accomplishments That We're Proud Of

Multi-Agent Collaborative Assessment System:

Achievement: Our Agentic AI system—featuring the collaboration of three specialized agents (MOE Teacher, Perfect Score Student, and Tutor)—proved to be a highly effective approach to personalized learning. The mesh network model that allowed agents to independently assess, discuss, and agree on the final expertise level of students was a major accomplishment.

Real-Time Adaptive Study Sessions:

Achievement: The Orchestrating Agent that dynamically adjusts study sessions in real time, based on a student’s mental state (stress and focus levels), was a groundbreaking feature. We’re particularly proud of the app’s ability to adapt study plans on-the-fly to optimize learning without overwhelming students.

AI-Driven Dynamic Question Generation:

Achievement: We successfully implemented Agentic RAG (Question Generation) which autonomously scrapes the Singapore GCE O-Level syllabus and generates questions that are ramped in difficulty. The system’s ability to automatically detect syllabus changes and generate up-to-date questions was a key accomplishment.

Pomodoro Integration for Mental Well-Being:

Achievement: Integrating the Pomodoro technique with real-time feedback on student stress levels and focus allowed us to not only optimize learning but also prioritize mental health. The ability to adjust session lengths and rest times based on the student’s well-being made the app truly unique in fostering a balanced approach to education.

What We Learned

The Importance of Real-Time Personalization:

Insight: Real-time adjustments to study intensity and content, based on cognitive and emotional data, were crucial for improving both learning outcomes and mental well-being. A one-size-fits-all approach simply doesn’t work when it comes to education.

AI-Driven Collaboration Beats Single-Agent Systems:

Insight: The multi-agent model taught us that collaborative intelligence—where multiple specialized agents work together—offers more nuanced, accurate assessments than a single-agent system. By using this mesh topology, we achieved a holistic evaluation of students’ strengths and weaknesses.

Balancing Educational Content with Mental Wellness:

Insight: While delivering content effectively is important, equally crucial is managing the student’s mental state. We learned that taking breaks, adjusting intensity, and tracking stress levels helped prevent burnout, ensuring that students remained motivated and productive.

Scalability and Performance Optimization Are Critical:

Insight: As we scaled, optimizing the backend infrastructure became paramount. The need for async processing, caching, and efficient query handling became clear, especially when handling large numbers of students simultaneously.

What's next

  • Immediate: We have focused on O-Level subjects (Physics, Math, English) and integrating AI-driven study techniques like the Feynman Technique and Active Recall, alongside a multi-agent assessment system. Stress management features like adaptive intensity based on focus and stress levels have also been introduced.

  • Short-term: The app will expand to more O-Level subjects and enhance Active Recall with advanced protocols (space repetition, memory palace, personalized schedules).

  • Mid-term: The goal is to support PSLE, N-Level, and A-Level subjects with additional camera-supported stress monitoring integrations, such as heart rate and eye strain detection, as well as mood tracking through sentiment analysis.

  • Long-term: Regional expansion across Southeast Asia (Malaysia, Thailand, Indonesia, Philippines, Vietnam) with local curriculum adaptations. The app will also develop AI teaching assistants that can be customized by teachers for their classes.

Built With

Share this project:

Updates