Inspiration
When we first had our idea for Town Square, we decided to call local businesses. Medium sized restaurants and pubs told us they could not share any information about their sourcing process. The small businesses we called validated our problem, and let us know how it is really hard to start out as a small business sourcing goods. This step was vital in confirming we were making a real solution to a real problem, and pushed us to start developing.
What it does
Town Square is an online farmers market for local businesses to procure local goods from producers. This reduces friction for both parties, solving a huge inefficiency in current procurement processes. Both producers and retailers are able to sign up and immediately start listing stock and making orders.
How we built it
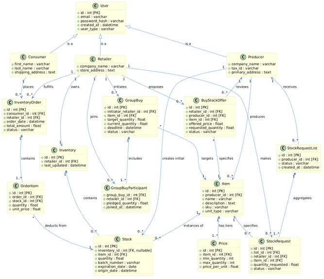
We decided to use a React frontend and a Flask backend. We chose these options for their scalability and extensibility, plus their plethora of libraries and API compatibility. Additionally, we decided to implement a PostgreSQL database for our data persistence and Docker for easy CI/CD and deployments.
Challenges we ran into
Through working with the accelerated schedule, we had to make design decisions that led to technical debt later on. This resulted in the data we needed to retrieve quickly being tightly coupled.
Accomplishments that we're proud of
We were able to build a fully functional, live demo of Town Square. Our project stack had multiple fully-fleshed out layers of abstraction, from the frontend to the backend and our database. We spent time ensuring each layer worked as expected, and delegated tasks based on team strengths, all working in parallel on different layers.
What we learned
We learned how to put business objectives first, rather than approaching the project from a purely technical standpoint. As well, we went outside of our comfort zones to cold call businesses to get their perspectives, and came out of it with some very unique perspectives from small-medium business owners.
What's next for Town Square
The next steps to making Town Square fully functional would be to add payment integration, and reaching out to beta testers to begin working at scale. We could look into putting together a team of people with business background to help market our service and ensure profitability
Log in or sign up for Devpost to join the conversation.