Inspiration

Our inspiration is to create a revolutionary blog platform where creators can monetize their content using Theta tokens and send gifts, empowered by advanced AI tools for effortless content creation.

What it Does

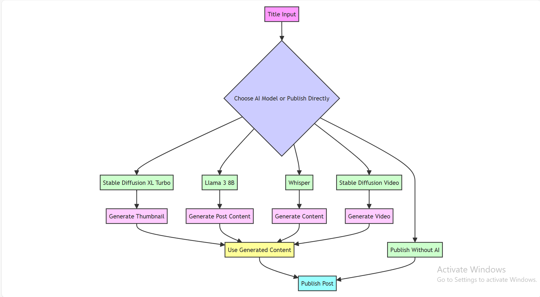
Nulis Disini is an innovative blog platform that integrates advanced AI technologies with a smart contract system for purchasing and sending gifts:

  • Stable Diffusion XL Turbo: Generates high-quality thumbnails from titles, enhancing blog posts with detailed and visually engaging imagery.

  • Llama 3 8B: Produces insightful and comprehensive post content based on titles, ensuring high-quality and engaging articles.

  • Whisper: Generates content with high accuracy even in noisy environments, creating compelling and attention-grabbing post titles based on the provided input.

  • Stable Diffusion Video: Transforms textual descriptions into dynamic video sequences, enriching multimedia content offerings with engaging visuals.

Smart Contract Integration: We have developed a smart contract system to facilitate the purchasing and sending of gifts using Theta tokens. This system ensures secure and efficient transactions, allowing users to send gifts to creators as a reward for their valuable content. The smart contract handles all token transactions, ensuring transparency and reliability in the gifting process.

This integration of AI models and blockchain technology not only enhances content quality but also supports a sustainable monetization system through Theta tokens and gift-giving functionality. Nulis Disini revolutionizes digital content creation by combining AI-driven creativity with a secure token-based economy.

How We Built It

We developed Nulis Disini as a responsive web application that integrates AI functionalities with a secure backend system for Theta token transactions and smart contract operations. The platform is designed with a focus on user experience, performance optimization, and scalability to support a growing community of content creators.

Challenges We Ran Into

Creating a monetizable blog platform with integrated AI tools and a smart contract system posed challenges in backend infrastructure, ensuring transaction security, and maintaining compliance for token-based earnings and gift transactions. Implementing diverse AI tools for content creation and a robust smart contract system required meticulous planning to balance user experience with platform sustainability.

Accomplishments That We're Proud Of

We are proud to offer a pioneering platform that not only boosts creativity through AI but also enables secure and efficient gift-giving through Theta tokens, fostering a sustainable ecosystem for digital content monetization.

What We Learned

This project deepened our understanding of AI-driven content creation, blockchain integration for token economies, and smart contract implementation for secure transactions. We gained valuable insights into monetization models, community building, and the ethical implications of AI in enhancing content quality and creator empowerment.

What's Next

We aim to expand Nulis Disini by enhancing AI functionalities, optimizing monetization features, and refining the smart contract system for gift transactions. Future plans include integrating advanced analytics, improving content recommendations, and exploring partnerships to enrich the creator experience and ensure the platform's long-term success.

Built With

  • abi
  • aldo-alert
  • axios
  • hardhat
  • react
  • smart-contract
  • tailwind
  • tetha
  • theta
  • theta-ai
  • theta-cloud
  • web
Share this project:

Updates