NourishFlow

Inspiration

We make nearly 35,000 decisions every day, and by evening, decision fatigue takes over. At around 6:00 PM, even simple choices—like deciding what to cook—feel overwhelming. We open the fridge, see ingredients we bought with good intentions, realize we’re too tired to search for recipes, and end up ordering expensive takeout instead.

This daily pattern leads to financial loss, food waste, and poor nutrition.

Most meal-planning apps don’t solve this problem. They are static and context-blind. They don’t know you just sat through six back-to-back meetings, that you live in a specific region like India where ingredient availability differs, or that you only have 15–20 minutes before your next call.

NourishFlow was inspired by this gap between what we want to cook and what our real-life constraints allow us to cook.


What it does

NourishFlow is a Context-Aware Concierge Agent for meal planning.

Instead of just recommending recipes, it actively reasons about the user’s real-world constraints—time, energy, location, and available ingredients—and generates realistic, achievable meal suggestions.

It can:

  • Adapt cooking recommendations based on time availability
  • Adjust recipes for regional and cultural relevance
  • Recognize ingredients directly from fridge photos
  • Generate actionable outputs, including a downloadable shopping list

The goal is simple: help users eat better without adding cognitive load at the end of a long day.


How we built it

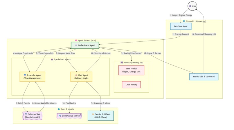
NourishFlow is a Sequential Multi-Agent System powered by Gemini 2.0 Flash, designed using a Hub-and-Spoke architecture for modularity and clarity of responsibility.

Architecture Overview

1. Orchestrator Agent (The Brain)

  • Acts as the central router
  • Maintains session memory (dietary preferences, dislikes, region)
  • Ensures contextual consistency across all agents

2. Scheduler Agent (The Logic)

  • Handles time management and feasibility checks
  • Uses a custom Calendar Tool to simulate calendar load
  • Compares user-reported Energy Level with actual schedule density
  • Enforces the stricter constraint (e.g., high energy but overloaded calendar → short cooking time)

3. Chef Agent (The Creative)

  • Generates recipes within enforced time limits
  • Uses Gemini Vision to analyze fridge images
  • Uses search tools (DuckDuckGo) to validate recipes and ensure cultural accuracy
  • Adapts ingredients based on regional context (e.g., ghee instead of butter in India)

Challenges we ran into

  • Constraint negotiation: Translating vague human intent (“I want a feast”) into realistic output when time and energy are limited.
  • Context injection: Ensuring user preferences and regional data influenced agent behavior without overwhelming the prompt.
  • Multi-agent coordination: Designing clean handoffs between agents without leaking responsibilities or duplicating logic.
  • Vision reliability: Making ingredient recognition robust enough to guide recipe selection meaningfully.

Accomplishments that we're proud of

  • Built a fully functional multi-agent system, not just a chatbot
  • Successfully demonstrated constraint override logic based on real-world context
  • Implemented vision-based ingredient recognition for zero-effort input
  • Delivered actionable output via a downloadable shopping list
  • Achieved fast, responsive interactions using a low-latency LLM

What we learned

  • Agents outperform static LLMs when reasoning, perception, and execution are required together.
  • Context-aware systems must actively resolve conflicts, not just respond to user intent.
  • Separating responsibilities across agents makes the system easier to extend, debug, and reason about.
  • Observability (logs, traces) is essential for understanding and trusting autonomous agent behavior.

What's next for NourishFlow

If given more time, the next steps would be:

  • Production OAuth Integration
    Replace the calendar simulator with real Google Calendar integration using secure OAuth.

  • Grocery Delivery Automation
    Connect the shopping list output to services like Instacart or Blinkit to enable one-click ordering.

  • Hands-Free Voice Mode
    Use the Gemini Live API to guide users through cooking step-by-step with voice commands like “Next step,” enabling a true kitchen concierge experience.

NourishFlow is a step toward reducing daily decision fatigue by letting intelligent agents handle the complexity—so users can just cook and eat.

Built With

Share this project:

Updates