Inspiration

Sleeping through alarms, who hasn't been late to something important? As a student and employee, it becomes critical to make it to events on time. We wanted to create a device that could help make sure the user would not miss the event due to sleeping or forgetting.

What it does

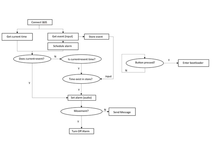
This device bypasses the snooze function and is set to wake someone up by syncing to events input in the interface on the internet. From this, human movement is supposed to be analyzed to determine if the alarm is turned off and/or a message sent to notify that the person has not woken up.

How I built it

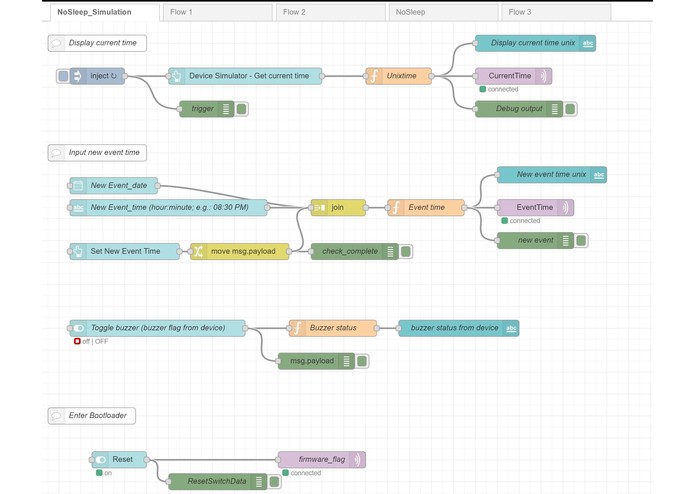
Through a series of assignments, small parts of the device were tackled to end with an overall device. We first began with CLI commands for the sensors in Atmel, and moved to PCB design on Altium. After the PCB design was ordered, we went back to Atmel to implement bootloader and over the air functions (MQTT). These parts all had to be tested for individual functionality as well as the overall system when put together.

Challenges I ran into

We had many challenges and setbacks including connection issues. One of the prominent challenges was figuring out how to connect to the I2C sensors in order to complete a certain action. Coding in itself was a challenge because it was new and had a large learning curve to understand. There were other challenges such as the PCB not arriving until late, the broker not connecting, trying to get everything to work together as a complete device.

Accomplishments that I'm proud of

The idea behind this device is relevant to anyone at any age which made us more ambitious (as a team) to perfect how this device would work. Additionally, as a new experience, it was amazing to see how much more we were able to learn and do when designing a device that seems so simple. Being able to figure out so much of this process and completing all the different challenges that we came across was something both of us were proud of accomplishing.

What I learned

There were so many lessons learned during the period of creating this device. One of the largest would have to be not be afraid of the setbacks, but embrace them as a way to learn more. Sometimes they may be fixed while other times, magic seems to happen.

What's next for NoSleep

Unfortunately, we were not able to completely finish our device. The next steps would be to ensure the human presence sensor is working, and then moving everything to the fabricated PCB. Lastly, we we would want to create an aesthetic container for our device which would need to include thinking about the sensor placements. Eventually, we envision our device being able to sync to apps such as Google Calendar to automatically set event reminders/alarms.

Built With

  • ak9753
  • altium
  • atmel
  • buzzer
  • embedded
  • i2c
  • javascript
  • mqtt
  • nodered
  • samw25
  • scrollphathd
  • sd
  • winc1500
Share this project:

Updates