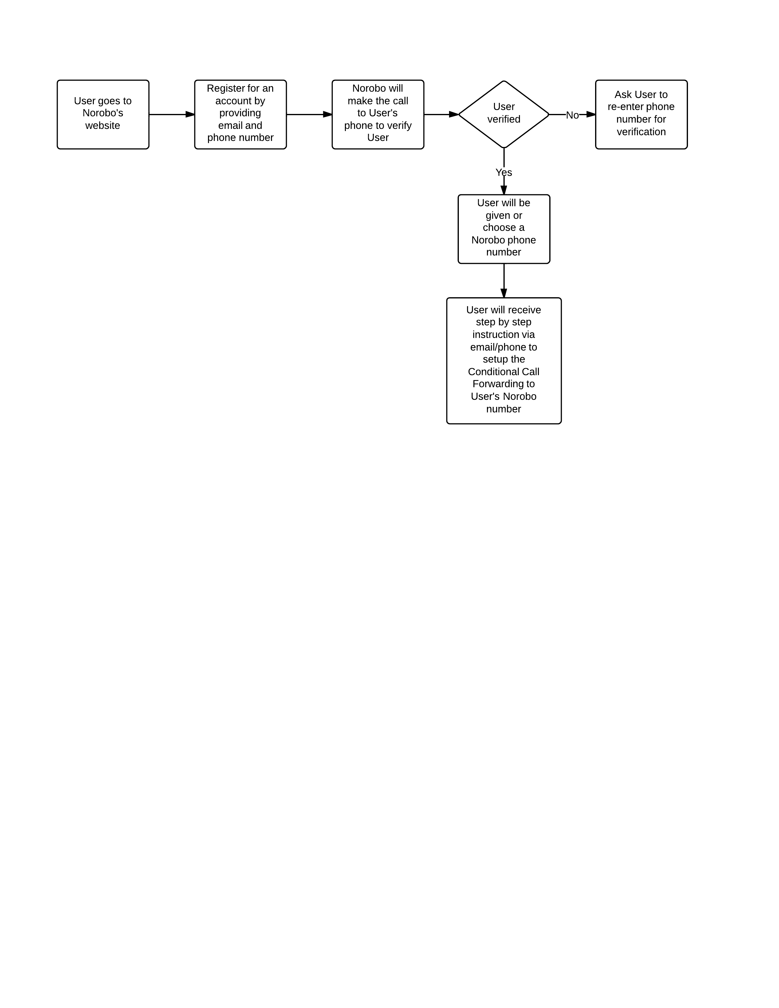
Norobo is Over-The-Top telephony solution to help user fight back illegal robocalls while still is able to receive calls and/or Voice Message from legitimate callers or robo-callers (emergency system, law enforcement, political candidate, etc). In additional, Norobo’s Intelligent Decision Engine will intelligently learn/discover new potential spammer/scammer robo-callers and automatically block the caller from any future call, as well as report the spammer/scammer to FTC.
Log in or sign up for Devpost to join the conversation.