The TEAM

Varun Mamtani and Rakshana Gunasekaran are graduate students from India pursuing MSE in Electrical Engineering at UPenn. Both of them have major interest in the field of embedded firmware development. Varun had experience in PCB designing and firmware development as an electrical engineer for a Formula Student team during his bachelors. Rakshana has experience as the Chair (Head) of Circuits and System (CAS) of IEEE NITK Student Branch.

Inspiration

A non-invasive blood glucose concentration measuring device for patients suffering from diabetes. Currently the medical standard is finger-prick glucometer which has multiple issues such as pain, risk of infection, expense, and inconvenience. To mitigate these problems, we propose a non-invasive glucometer which will use other correlated body signals to estimate the blood glucose level.

What it does

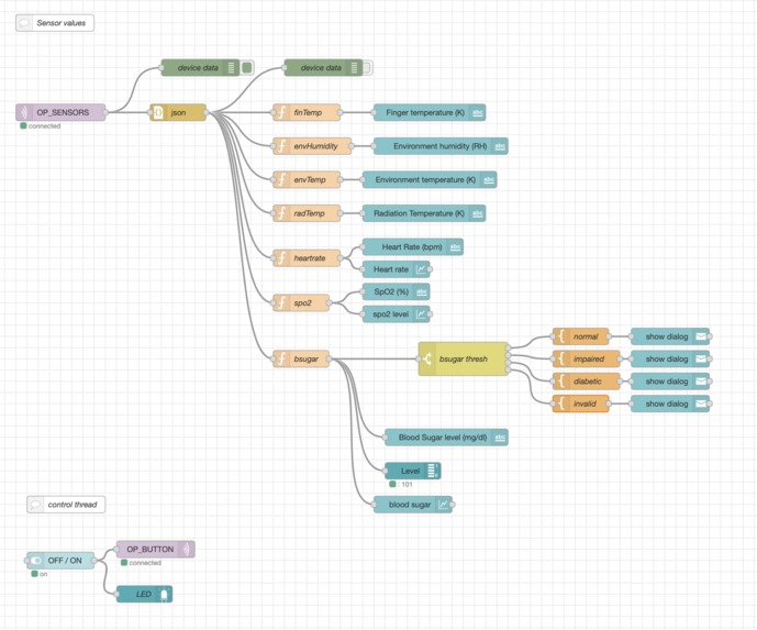
The Blood glucose monitor consists of 3 main sensors. The PPG sensor is used to measure the finger temperature, SpO2 level and heart rate. The thermopile is used to measure the radiation temperature of the finger.

The environment humidity/temperature sensor with the skin temperature and the radiation temperature is used to calculate metabolic heat production. These body signals are then used to estimate the blood glucose level.

The Heart Rate, SpO2, Temperature, are displayed on the NodeRed dashboard and an alert message pop up is generate stating whether the sugar level is within the safe range/ warning range or if the person is diabetic.

How we built it

Hardware The hardware consists of SAMW25 as the microcontroller with an inbuilt WiFi module. There were 3 main sensors: PPG sensor: Interfaced using I2C and an interrupt pin for reading the values when available. This gives us the values for the heart rate, SpO2 level and finger Temperature. Humidity and Temperature sensor: Interfaced using I2C to read the values of the environment humidity and temperature values. Thermopile sensor: Interfaced using I2C to read the values of the finger radiation temperature. All the sensors are connected to the same I2C bus and an SD Card is connected to the microcontroller using SPI for storing the firmware updates download over the air.

Firmware The firmware consists of the following Tasks: CLI task: commands for firmware updates WiFiHandler task: Deals with downloading the new firmware for firmware updates and sends sensor values to Node Red Sensors task: The sensor task repeatedly reads the 3 sensor values through on an I2C bus and sends the values to Nodered

Challenges we ran into

  • The thermopile sensor had some troubles with reading the ADC values through I2C initially. This was due to lesser delays given while doing an I2C read operation.

  • The PPG sensor (Max30102) required some unique operations in its I2c implementation such as Repeated Start and had heavy processing requirements for estimating the Heart Rate and SpO2 values which required careful task management in freeRTOS.

  • Choosing the right method of calculating the accurate blood sugar level was challenging with the sensors accessible to us within the budget. But after extensive research and consulting some medical students, we were able to arrive at a satisfactory algorithm to derive the blood sugar level value.

  • The PCB manufacturers got back to us with package size and pad size mismatch. This led to a delay of our board delivery. Due to this, we are presenting the project on our development boards.

What we Learned with the prototype

Through the course of the semester, we became better as electrical and firmware engineers. While we had some knowledge about PCB development and design coming in, we became undeniably more capable in other regions. Then, online programming cloud programs like NodeRed and the utilization of MQTT were totally new to us and subsequently gave us a decent chance to become familiar with these frameworks and how to utilize them.

What We Learned from the course

Overall, we truly enjoyed the course as it got us a lot of hands-on experience relevant to the field we are looking to enter in the industry. The project made us familiar with a lot of programming and electrical engineering practices which although crucial are often times overlooked.

Next Steps

We want to make the estimation more robust and accurate. This requires us to incorporate a non-intrusive blood flow meter which is helpful in getting better estimates of the metabolic rate which is essential for getting accurate blood glucose levels. The setup would need multiple test subjects and ground truth blood sugar levels to get the best correlation coefficients and model for this estimation to make it more robust.

Built With

Share this project:

Updates