-
-
General
-
Our team
-
With Nodde, authors can receive donations, post links to their social networks, and create paid subscriptions for events, channels, chats.
-
Ownership and control are vital
-
CJM
-
Nodde is poised to become the top choice for content creators seeking a comprehensive and innovative platform
-
Our roadmap is divided into several stages, each with its own set of features.
-
Technical part
-
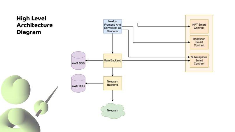
The top-level architecture diagram
-
Chainlink Data Feeds
General
Good afternoon, everyone!
We’re here today to introduce you Nodde, a Web3 application that allows bloggers and influencers to create paid subscriptions as well as receive donations from subscribers.

But first, let us introduce you to our exceptional team, the driving force behind our platform's development.

Modern bloggers and influencers work very hard to create unique content and attract a large audience, but existing social networks do not always provide them with the opportunity for full monetization of their work.
Now, our platform offers a range of features that enable authors to monetize their content and interact with their followers. With Nodde, authors can receive donations, post links to their social networks, and create paid subscriptions for events, channels, and chats.

Meet John Crypto, a content creator and influencer representing the millions seeking new opportunities in the digital space. John is our user persona, and understanding their needs is crucial in showcasing the potential of our platform.
John, like many creators, desires monetization and deeper audience connections. Nodde offers diverse income channels like donations and subscriptions to address this. We provide advanced community management tools, ensuring a positive environment for their followers.
Ownership and control are vital. Nodde leverages blockchain technology, granting John ownership and earning rights through NFTs, while smart contracts ensure secure and transparent transactions.

CJM allows us to visualize and analyse the entire user experience, from the moment they discover Nodde to their engagement and interaction with our features. By gaining insights into their needs, motivations, and pain points, we can tailor our platform to deliver an exceptional user experience.
Our CJM process begins with extensive user research, where we gather valuable data on our target audience, their preferences, and their aspirations. We then map out their journey, identifying touchpoints such as registration, content creation, engagement, and monetization.
By analysing each touchpoint, we can identify pain points, areas for improvement, and opportunities for innovation. We strive to create a seamless and intuitive user experience, making it effortless for content creators and influencers to build their communities, receive donations, and monetize their content.

In the realm of content creation and community building, we recognize several key competitors.
First, Patreon, a well-established membership platform that helps creators get paid. While Patreon boasts a large user base and brand recognition, it comes with high fees for both creators and patrons. This presents an opportunity for Nodde to offer a more cost-effective solution while still providing similar services to support creators.
Another competitor is Boosty, a platform focused on helping creators sell digital products. While they offer a wide range of products, they may lack the same level of recognition as other competitors. Nodde can leverage its unique features, such as blockchain integration and NFT-based channels, to differentiate itself and attract creators looking for new and innovative ways to monetize their content.
Additionally, Buy Me A Coffee offers support for various types of creators but with limited revenue streams. Nodde, on the other hand, aims to provide a comprehensive platform that combines the benefits of community building, secure transactions through smart contracts, and ownership rights through NFT-based channels.
Nodde differentiates itself by integrating blockchain technology, offering diverse revenue streams, and fostering an engaging community-building environment. Our goal is to provide content creators with a secure, transparent, and rewarding platform.
By understanding our competitors and continuously improving our value proposition, Nodde is poised to become the top choice for content creators seeking a comprehensive and innovative platform.

Our MVP is the initial version of our platform that we have developed to showcase the core features and functionalities of our product.
The MVP includes a homepage that allows users to onboard as authors, create their communities on the platform and view its description. Authors can create a NFT community profile with an avatar, description, and links to social networks. The platform also includes the ability for users to receive donations in various tokens, such as BNB, USDT, USDC, and BUSD. The donation feature allows for both set and variable amounts.
Additionally, our MVP includes a subscription feature with Telegram integration. This enables users to subscribe to a private Telegram chat for a one-time fee. The description page of subscriptions is also included to provide clarity and transparency to users.
Video demonstration
Our roadmap is divided into several stages, each with its own set of features. As we’ve already said in MVP, we're introducing NFT-based community profiles, donations, and one-time subscriptions to private Telegram chats. In V2, we're adding private donations using zero-knowledge proofs, regular subscriptions, and one-time subscriptions to private Telegram channels. V3 brings Discord integration, personal profiles, and subscription moderation. In V4, we'll introduce third-party content posting and a system of penalties and privileges. Finally, V5 will allow users to create content on our platform.

Technical part
As we said earlier, Nodde is more than just a platform for content creators. We are leveraging blockchain technology's power to offer our users security and transparency. All payments are made through smart contracts, ensuring that transactions are tamper-proof and reliable. And each channel on the platform is an NFT, which grants ownership and earning rights to the author.
Let's discuss the key aspects:
- Dynamic NFT Channels: Each channel is represented by a unique NFT that reflects its rating in real-time. Transactions, such as donations and subscriptions, are recorded on the blockchain, eliminating artificial inflation. Channels influence each other's ratings, promoting fair competition among content creators.
- Reliable Data Storage: Contracts convert payments to the native blockchain coin and USD, providing users with a clear understanding of trust levels. Integration with ChainLink oracle ensures real-time conversion and reliable off-chain storage without the risk of falsification.
- Seamless Token Conversion: We integrate with UniswapV3 DEX to simplify token conversion. Users can pay in their preferred token, and our application automatically selects the pool with the best liquidity and lowest slippage, facilitating the token swap process.

The top-level architecture diagram of the platform is shown below. It is composed of various main modules that work together to provide the intended functionality.
The Frontend module, for instance, includes the main client part, which is responsible for the user interface and the user experience. This section of the platform is what the user interacts with and is responsible for rendering the data received from the backend.
The Backend module, on the other hand, includes the services of the main backend of the site and a module for working with Telegram. This module is responsible for processing the user requests sent from the frontend, querying the relevant data from the databases, and returning the results to the user.
The third main module is the one with smart contracts. This module is responsible for managing the platform's internal business logic, such as enforcing the platform's rules and regulations.
More information about the modules and their functions can be found at the links in the following sections, which will provide a detailed analysis of each module's role within the platform.

Smart Contracts
More details about smart contracts can be found there.
Main Backend
More details about smart contracts can be found there.
Integrations
Chainlink Data Feeds
Nodde solves the problem of rating manipulation for bloggers and content creators.
In the context of our Web3 application's use case, there exists a pressing issue of collecting reliable statistical data about influencers. Blockchain technology safeguards data against falsification. However, data must be securely transmitted from off-chain to on-chain.
This is where Oracles come into play. The success of a blogger directly correlates with their income. For this reason, using mathematical calculations, we determine the blogger's rating based on the sums paid to them. To ensure that this rating reflects the blogger's actual income, we employ Chainlink Data Feeds oracles for real-time conversion of payment amounts into USD.
All data is recorded on the blockchain, making it tamper-proof. Thanks to our integration with Chainlink in our Web3 application, we establish a reliable rating system for bloggers.

Uniswap V3
Nodde solves the problem of converting a vast array of tokens for conducting transactions between different parties.
Just like in the everyday world, the Web3 environment faces a significant challenge when it comes to converting funds. In simple terms, it's unlikely that a tourist from Spain could pay for their cappuccino in a cafe in Florida using Euros. Similarly, in Web3, payment recipients often prefer to accept one currency while the payer holds another.
Our Web3 application solves this problem through integration with Uniswap V3, a decentralized exchange (DEX). Previously, users had to determine the recipient's preference, find a reliable DEX, perform token swaps on the DEX, and only then proceed with the payment.
Clearly, this approach was less than ideal. Our service harnesses the full power of Uniswap V3 within its framework. It automatically locates the appropriate Uniswap V3 pool with maximum liquidity to minimize price slippage, conducts token swaps in the desired quantity for the transfer, and returns any remaining balance to the user.
Now, the user simply selects their token and makes the payment. The conversion problem no longer exists. The entire process is accomplished in a single click. By synergising with Binance Smart Chain and incorporating built-in token swapping, we seamlessly integrate with the Uniswap V3 ecosystem, engaging all users on our platform to it.
Thank you for your attention. If you have any questions, please feel free to contact us via email: nodde.web3@gmail.com.
Built With
- amazon-web-services
- chainlink
- next.js
- rainbowkit
- react
- solidity
- telegram
- typescript
- uniswapv3
Log in or sign up for Devpost to join the conversation.