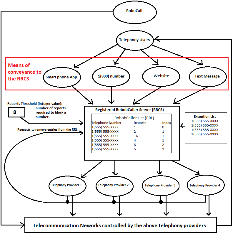
The proposed solution requires telephony users to report robocallers by means of a smart phone App, 1800 number, a website, or even a text message. THIS IS the comprehensive solution. The beauty of the solution is that once a single telephony provider follows through the remaining telephony providers will have to follow though in an effort to offer equivalent services to its customers. Telephony users would ultimately build the database. This proposal obviously requires some initial setup, however, it should increase efficacy and efficiency as the database grows and evolves. The database will provide important reporting functions that will help investigate the most elusive robo callers as well as waveform analysis on the more aggressive robocallers. WE CAN put a stop to this. This solution is EASY, cost effective, and even still allows legal forms of robo calling.
Log in or sign up for Devpost to join the conversation.