Inspiration
Who doesn’t need an automatic greenhouse?
What it does
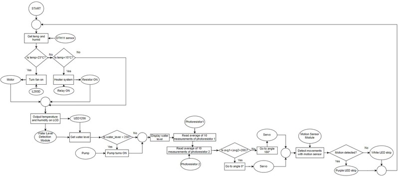
Regulates and measures temperature through a DHT thermometer, a fan, and a heating element controlled by a relay. The water pump system reacts accordingly to detect water levels inside plant soil. Photoresistors on opposite ends measure the external light and the servo motor rotates the plant based on brightness. An LED strip changes from UV to white light when nearby motion is detected to simulate a person walking next to the greenhouse to check on it and have more visibility. The greenhouse includes an LCD that displays temperature in Celsius and relative humidity all the time.
How we built it
We began by designing a sketch of how the greenhouse will look and the materials required. Then we began testing all the sensors and actuators individually to ensure no faulty components. Next we integrated all the individual pieces together, addressing some conflicts in program execution. Finally, we arranged the physical components into a considerably small area and tested for the desired physical behaviors. Here are some of the resources we used:
- https://docs.sunfounder.com/projects/euler-kit/en/latest/
- https://roboticsbackend.com/raspberry-pi-arduino-serial-communication/
- https://www.arduino.cc/reference/en/
- https://www.arduino.cc/reference/en/libraries/
- https://www.geeksforgeeks.org/python-tkinter-tutorial/
Challenges we ran into
Finding and utilizing a suitable heating element in order to increase the greenhouse temperature effectively. Organizing the jumper wires in a limited work area in order for them to function without hindering one another. Trying to run the code concurrently without error. Updating values on a web page in real-time based on the sensor data.
Accomplishments that we're proud of
Building, wiring, coding, and debugging the prototype. Being able to make hardware function for the first time (for some group members). Learning new information as we develop the project.
What we learned
Arduino, web development (HTML5), teamwork, library implementation, data sheet researching, front end to back end connections, establishing hardware communications between microprocessor and microcontrollers, and between analog and digital devices.
What's next
- Implement a camera to visually monitor plants.
- More photoresistors for more accurate light-tracking to maximize sun exposure.
- Record light exposure time and control the UV light as a result.
- Implement a library for different plant species and their ideal conditions.
- Change greenhouse temperatures and other properties from the web, based on the plant.
- Design a more compact greenhouse with an electronics stash away from sight.
Built With
- arduino
- c++
- electronics
- html5
- iot
- raspberry-pi
Log in or sign up for Devpost to join the conversation.