Slides: https://tome.app/nearcon/no-bs-collective-nbsc-clu2jyrw60b03n2msskqtv9sk
Inspiration Make DAOs Autonomous Again
We draw inspiration from three places:
Illia’s vision for an AI President. A future of truly autonomous organizations engaging with each other and generating real value. Current challenges that we have personally experienced in decentralized governance. Most projects in web3 have massive community treasuries and are facing similar governance challenges. Peer-reviewed methos for scientific publishing.
We have built a Web3 peer-review system for creating high-quality datasets for DAOs that focus on teaching AI how to think.
We believe that by implementing the NoBSCollective decision making and review framework, we unlock the next level of value creation and accountability. What it does High-quality data is the biggest driver and competitive advantage in AI.
Over time, it is inevitable that AI will assume and increasingly large number of roles within DAOs - AI president wen?!
However, high quality data is scarce when it comes to decision making on DAOs. This is due to both the niche segment but also due to current decision making on DAOs being lightweight and inconsistent.
Just voting on-chain and reaching a binary Approved or Rejected is not enough - we need proper reasoning that can be audited by community and used to train models.
NoBSCollective creates a framework for reviewing the performance of a DAO and its current Council members and to train the model based on the quality of the response. User Journey:
User submits a proposal to NEAR Ecosystem Grassroots DAO (i.e. Marketing DAO) Marketing DAO Council members assess proposal, leaving comments and feedback on the Governance Forum (soon on-chain), and proceed to vote on-chain. Author (NoBSCollective DAO Manager) collects the proposal, feedback from Council Members, and their final decision. Author submits information into our system for review. A number of Reviewers assess the proposal and outcome. Reviewers should be senior people in their fields with good standing in the community. ‘Best person to make this decision’ - that’s the standard we want to capture and scale through AI.
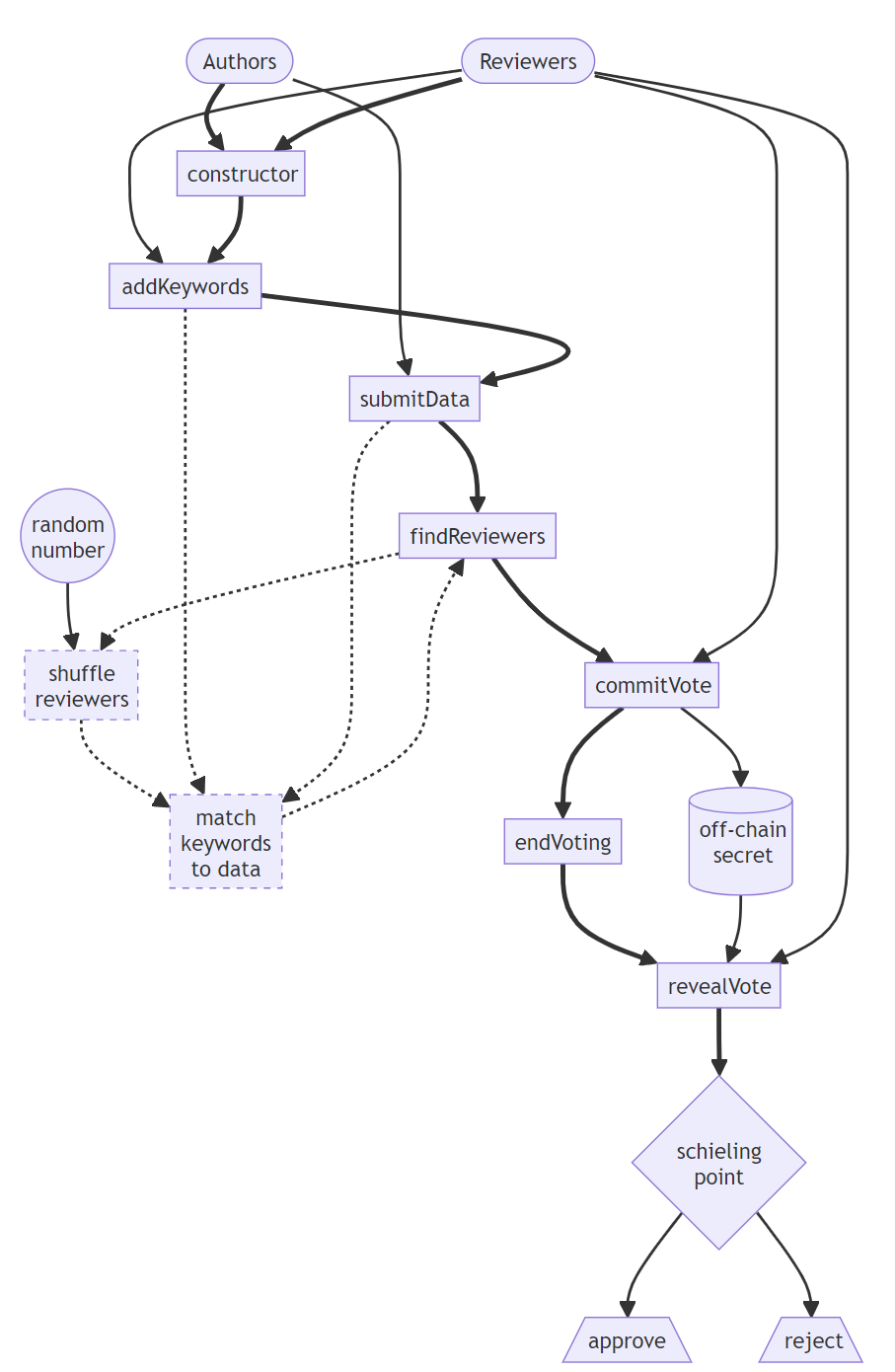
How we built it near contract https://github.com/near-peer-review/near-peer-review-contract-draft/blob/main/src/lib.rs [we are waiting for our teammate to wake up and send us the link to the working front-end]
Authors and reviewers are specified during the creation of the contract. Reviewers specify their areas of expertise. An author submits a data object comprising instructions and a response. The contract shuffles the order of reviewers, compares reviewers' preferences with the data object, and selects the best reviewers for that particular data object based on keyword appearance frequency. Reviewers examine the data object and, in a blind vote (commit-reveal scheme), decide if the data object is of high enough quality to be accepted. All the data is on-chain, creating transparency for AI and a way for authors and reviewers to be compensated and to grow their reputation in an open manner. The contract has undergone extensive testing. Challenges we ran into Training data for examples. Because we are using the methodology of natural instructions (https://arxiv.org/abs/2104.08773) where we specify definition, input, output, and explanation. it's important that these are not generated by AI; ai is bad quality.
It was very time consuming to create the Positive and Negative examples for training, specially as historical proposal from target DAOs did not have much quality information at the level desired to train model.
AI can be used as help after the human created examples are generated, the next step is to vastly expand the dataset using AI inference -- unnatural instructions paper describes that https://arxiv.org/abs/2212.09689.
Accomplishments that we're proud of
What we learned The difference between synthetic and human datasets. Role and importance of both on the training process. A LOT about the pain points faced by DAOs and how AI can solve them
What's next for No BS Collective For the hackathon we focused training data on Marketing DAO (MDAO), as one of the grassroots DAOs on NEAR with largest set of historical proposals.
Cheeky Road Map Continue training and optimize dataset for MDAO Expand training data into other decentralised organisations on NEAR: All Grassroots DAOs (Creatives, Gaming, etc.) NDC Houses House of Merit Transparency Commission Reach out to other ecosystems with decetralized governance experiments and expand there.
Bulletproof Go To Market Strategy
NoBSCollective can be deployed in three modes (not mutually exclusive).
Reviewing current DAO decision makers decisions Analyses all historical proposals Reviews feedback and decision for current decision makers Objective is to keep current DAO leadership accountable ‘Shadow Government’ Proposal can receive feedback and fictional decisions from anyone in the community Reviewers still review these as if they were the real decision maker Objective is to enable anyone in the community to prove their decision making process and reasoning quality. AI Implementation Over time, as data set is rich enough, have the NoBSCollective AI Agent come up with preliminary reviews of proposals (would act side by side real human decision makers) Reviewers still assess the AI generated decision, fine tune model by providing feedback
Built With
- near
Log in or sign up for Devpost to join the conversation.