Inspiration
How often are the cool moments of your games or online actions not recorded? Moments you would like to share. It's in the past now. NFT Video Recording lets you record everything and keep it forever.
What it does
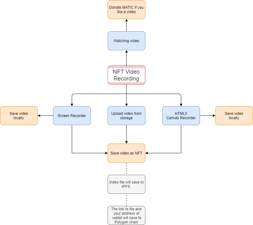
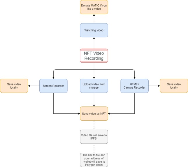
NFT Video Recording is a platform for recording video as NFT on Polygon. No need to download anything. No need to upload videos to a third party service. Just open the website. In any browser. There are three mode: "canvas recorder", "screen recorder" and "upload video". The "canvas recorder" is an example how you can record html5 games or something else. This example write on pure js. The "screen recorder" allows you to record video of any application or browser tab. Then you can download the video or share it. The "upload video" allows you to upload an exist video. If you like a video you can donation. Use Matic for it!
How we built it
I used IPFS for storage video, React to front-end and Polygon for keep link to video and for donation system.
I used IPFS because it's allow to upload big video files.

Use Case

What's next for NFT Video Recording
This is a working POC. The main goal is to create a full-fledged video platform.
The contract address (https://rpc-mumbai.maticvigil.com ): 0x874892f3d1566943c36C20ca4EBa9444696db850 0x75868759cC4A44Ee7D6d87A26E92Ce0e7D6f1F23

Log in or sign up for Devpost to join the conversation.