Inspiration
How often are the cool moments of your games not recorded? Moments you would like to share. It's in the past now. NFT Game Recording lets you record your games and keep them forever.
What it does
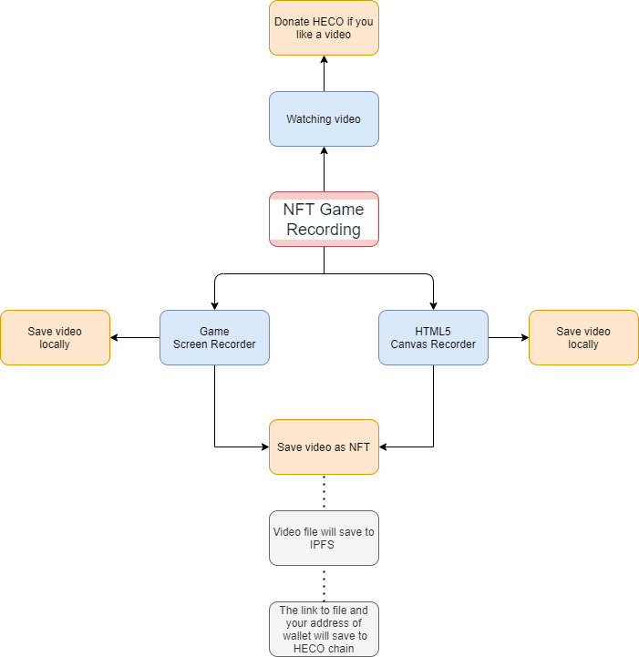
NFT Game Recording is a platform for recording your games as NFT on HECO. No need to download anything. No need to upload videos to a third party service. Just open the website. In any browser. There are two mode: "canvas recorder" and "screen recorder". The "canvas recorder" is an example how you can record html5 games. This example write on pure js. The "screen recorder" allows you to record video of any application or browser tab. Then you can download the video or share it. There is a donation system on HECO.
How we built it
I used IPFS for storage video, React to front-end and HECO for keep link to video and for donation system.

What's next for NFT Game Recording
This is a prototype. The main goal is to create a full-fledged video platform.
The contract address: 0x8Ab3416253D3889C215fF2b4190E24Ef869bAfb7 0x5CDf9a20E155E135d99d8F982392E448Ff9929Ab
Log in or sign up for Devpost to join the conversation.