NextOps is a web app that helps service members and veterans in their transition from military to civlian life by turning their military experience into a stronger civilian job search profile. It lets users search for their role, build a structured professional background with manual or AI-assisted input, generate an editable resume draft, and view matched job opportunities based on their skills and experience. The goal is to make military experience easier to present, easier to understand, and more actionable during the transition into civilian work.
Inspiration
NextOps came from something personal. We have friends whose families have served in the military, and we have seen firsthand how difficult the transition out of military life can be. The challenge is not just finding a job. It is translating years of discipline, leadership, logistics, technical ability, and high-pressure decision-making into language that civilian recruiters immediately understand.
A lot of veterans leave service with deep experience, but the job market often reduces them to unfamiliar acronyms, titles, and systems. We wanted to build something that helps bridge that gap with more clarity, confidence, and direction.
What it does
NextOps helps service members and veterans turn their military background into a stronger civilian job search profile.
The app lets a user:
- search for their military role
- review a role summary
- build a professional profile manually or with AI assistance
- generate and edit a resume-style draft
- view matched job opportunities based on their experience and skills
The goal is to reduce friction between military experience and civilian hiring by making the user’s background easier to understand, easier to present, and easier to act on.
At a high level, the matching idea is:
$$ \text{match score} = \sum \text{shared skill and role signals} $$
That means the app looks for overlap between the user’s experience profile and the categories attached to curated job roles.
How we built it
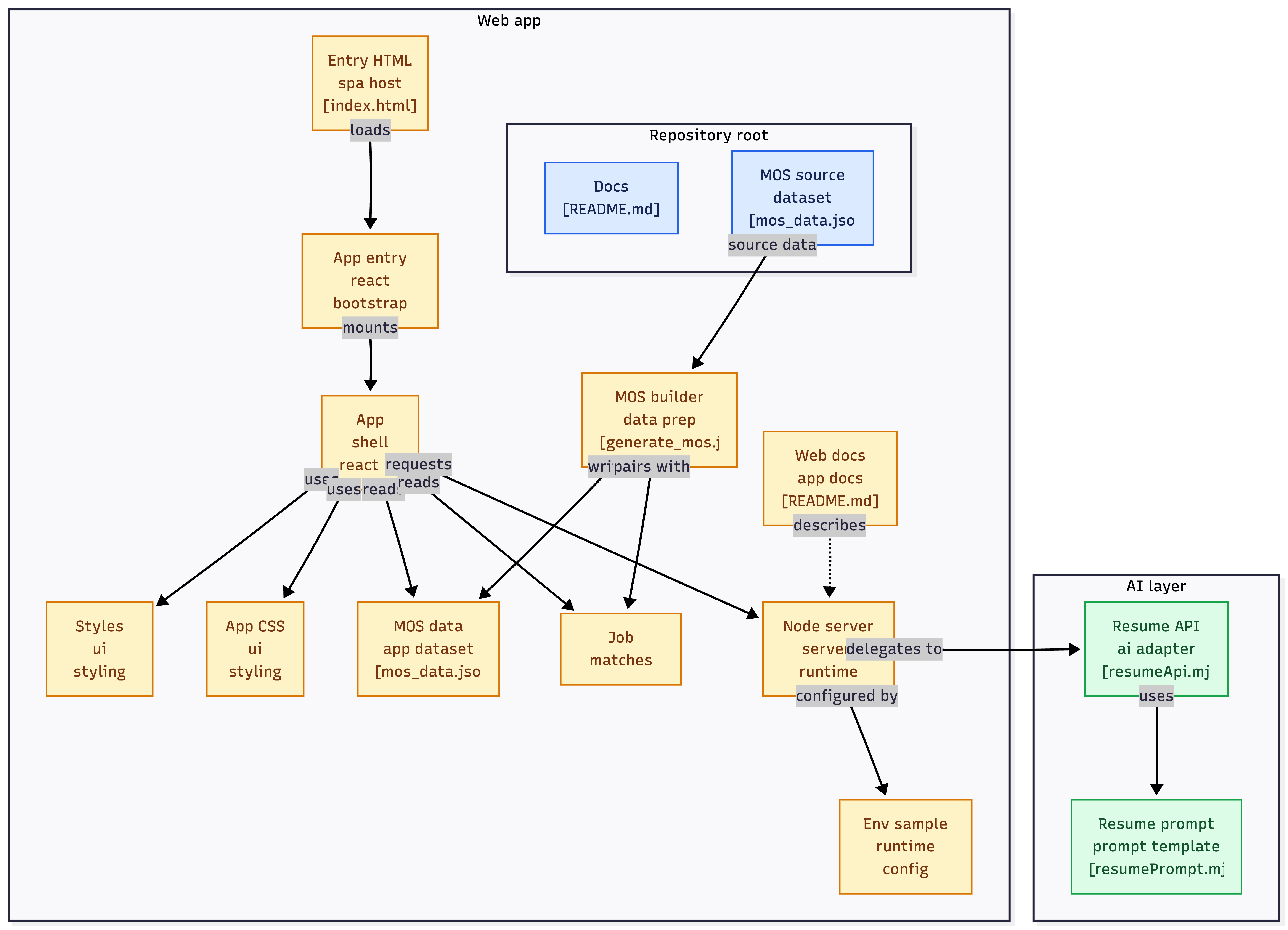
We built NextOps as a web application using React, TypeScript, and Vite. The frontend handles the user flow from role search to resume editing to job matching. We used Tailwind CSS for styling and Framer Motion for transitions and motion behavior.
The project includes:
- a role-search flow backed by local military occupational data
- a profile builder with manual entry and AI-assisted input
- a local Node-based server for AI endpoints
- OpenAI-powered resume/profile drafting
- curated job matching logic with company, compensation, and role summaries
- editable resume content so users can refine how their experience is presented
We also spent time improving structure and documentation so the repository clearly explains how the app is organized, how data flows through it, and where each part of the system lives.
Challenges we ran into
One of the biggest challenges was product framing. Early on, some parts of the app felt too much like “civilian equivalent” translation, which can come across as flattening or dismissive of military experience. We had to rethink the language so it felt more like professional positioning and less like conversion.
The AI flow was also tricky. We needed the assistant to feel useful without becoming a black box. That meant designing the system so users could still edit the generated content directly, and so the profile-building process stayed transparent.
Finally, job matching was harder than it looked. It is easy to show generic listings, but much harder to present real roles that feel relevant, credible, and readable.
Accomplishments that we're proud of
We are proud that NextOps became more than a simple role lookup tool. It now supports a fuller journey:
- identifying a military role
- building a structured professional profile
- generating an editable resume draft
- surfacing job opportunities connected to that draft
We are also proud that we pushed the project toward a more respectful product voice. Instead of treating military experience like something that must be reduced, the app presents it as valuable experience that needs better framing.
On the technical side, we are proud of integrating AI into the workflow while still keeping the user in control of the final output.
What we learned
We learned that this problem is as much about language and trust as it is about software. A technically correct summary is not enough if the user does not feel seen by the product.
We also learned that small wording and design choices matter a lot. Labels, section titles, tone, and layout all affect whether the app feels empowering or generic.
From an engineering perspective, we learned how to connect a React frontend to a lightweight AI-backed workflow, how to structure editable generated content, and how to turn a rough prototype into something that is easier to understand and maintain.
What's next for NextOps
Next, we want to make NextOps more complete and more real-world useful.
Our next steps are:
- improving the AI coach so it can fill profile sections live during conversation
- making job opportunities more dynamic instead of relying only on curated data
- adding better role coverage across all service branches
- improving resume export and formatting
- refining the matching logic so it is more personalized
- adding stronger documentation and in-code structure as the project grows
Long term, we want NextOps to feel like a transition companion, not just a tool: something that helps veterans recognize the value of their experience and move toward a new purpose with more clarity.
Built With
- indeed
- node.js
- openai
- react
- tailwind
- typescript
- vite
Log in or sign up for Devpost to join the conversation.