-
-
UI when click on public link with Input fields populated with sample data showing system's ability to handle specific queries and context.
-
Dropdown menu showing 9 different focus areas including Supply Chain Challenges, Executive Changes, and OMS job posts.
-
Clean, user-ready interface with filled values in input "Generate Prospect Report" button and empty input fields.
-
Application in processing state with loading spinner showing "Analyzing market signals and company data..."
-
Generated Report Screenshot 1: Prioritized Target Companies details
-
Generated Report Screenshot 2: Details of Key Decision-Makers
-
Generated Report Screenshot 3: Customized Outreach Content with sample emails to be send to Key Decision-Makers
-
Generated Report Screenshot 4: Supporting Insights like Key Buying Signals Observed, Signals Observed, Website Capability Gaps
-
Generated Report Screenshot 5: Financial overview of Gap Inc. & Nordstrom ($15B each) with key metrics and 25+ verified sources.
-
PDF view of the generated prospect report displayed after clicking the download button.
-
PDF print/save dialog showcasing the report’s export and sharing capabilities.
-
Downloaded PDF report saved locally, confirming successful export functionality.
-
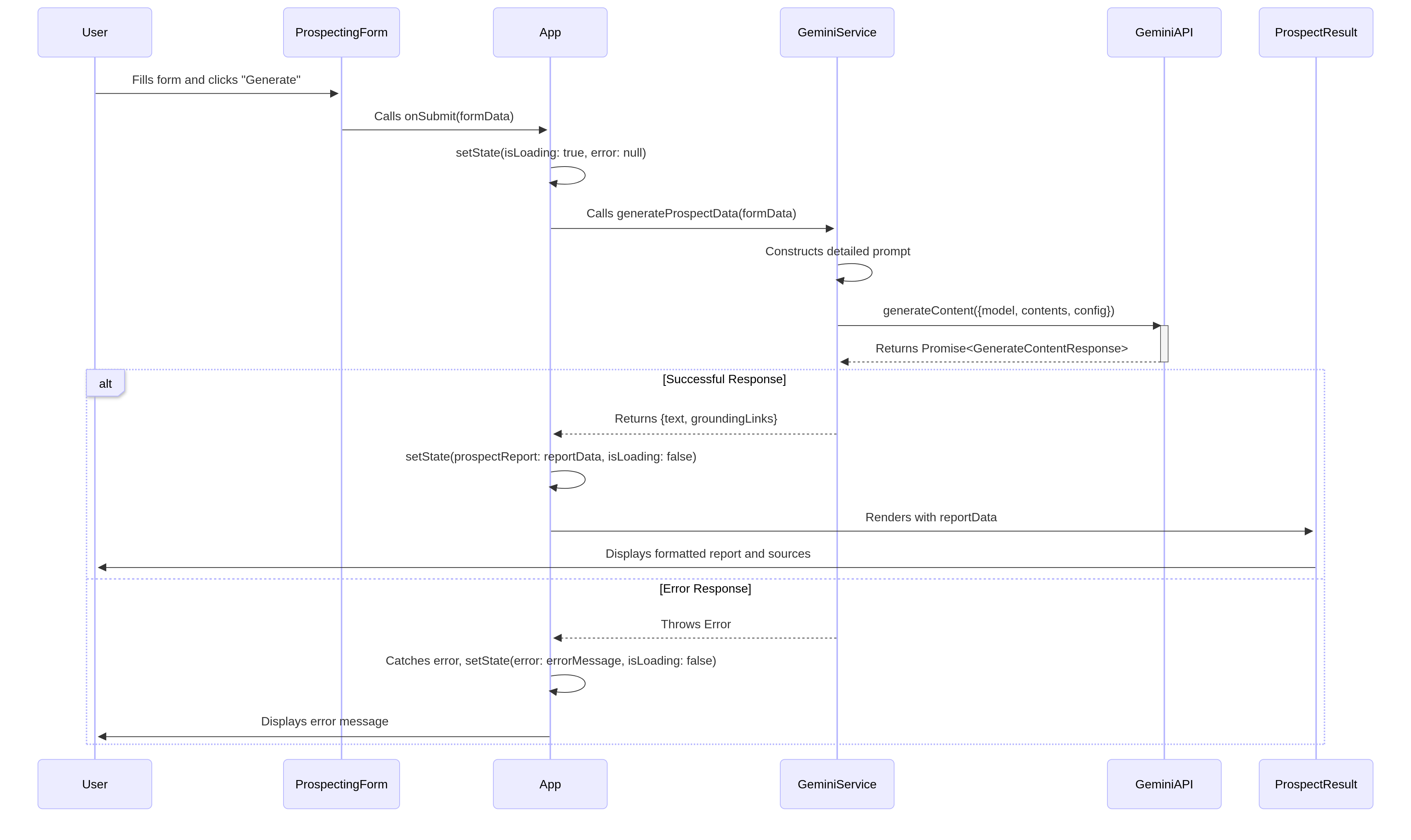
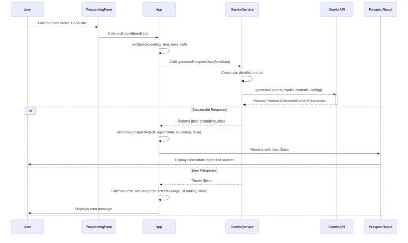
High-level architecture of the AI Sales Prospecting Agent — a client-side SPA that directly interacts with the Google Gemini API.
-
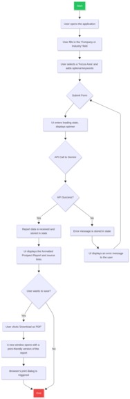
This document describes the typical flow of events from the user's perspective and how data moves through the application.
-
This diagram shows the interaction flow between the user, app components, and the Gemini API during prospect report generation.
AI Sales Prospecting Agent
🎯 Inspiration
Working in the Order Management System (OMS) industry, I witnessed our sales team's daily struggle with prospecting. Every morning, they'd spend 4-6 hours manually researching potential clients - scanning news for digital transformations, hunting through LinkedIn for executive changes, checking job boards for "IBM Sterling OMS" postings, and analyzing retailer websites for missing capabilities like BOPIS or delivery date promises.
The breaking point came when I watched a colleague take an entire day to compile a single prospect report for a retailer. She found that Loblaw was investing $10 billion in supply chain modernization, but by the time she finished her research, our competitor had already reached out. Time was literally money, and we were losing both.
When I discovered Google AI Studio's real-time search capabilities, I realized we could transform this manual grind into intelligent automation. The ability to access current Google Search data meant we could detect buying signals as they happened, not days later.
💡 What it does
The AI Sales Prospecting Agent automatically identifies high-potential prospects for OMS/IMS solutions by monitoring real-time buying signals across the internet. It:
- Detects Key Signals: Tracks investments in omnichannel technology, cloud migrations, executive appointments, and job postings with OMS-related keywords
- Analyzes Capabilities: Evaluates retailer websites for missing features (delivery promises, BOPIS, inventory visibility)
- Identifies Decision Makers: Finds actual executives with their correct titles and areas of responsibility
- Generates Outreach: Creates personalized email drafts referencing specific company pain points and recent initiatives
- Validates Prospects: Only targets companies meeting criteria ($1B+ revenue, 50+ stores, profitability)
For example, it discovered Costco's job posting for "IBM Sterling OMS migrations" and immediately identified Mark Mattis (VP Supply Chain IT) as the key contact, generating an email referencing their specific modernization needs.
🛠️ How we built it
The journey started with exploring Google AI Studio's no-code platform:
- Discovery Phase: Found
aistudio.google.com/appsand realized we could build without traditional coding - Core Technology: Leveraged the Google Search grounding feature to access real-time data
- Prompt Engineering: Developed a comprehensive prompt template that:
markdown - Monitors breaking news and financial reports - Searches for job postings with OMS keywords - Analyzes executive movements and speaking engagements - Simulates website capability assessments - Output Structuring: Designed markdown-formatted reports with clear sections for companies, decision-makers, and outreach content
- Deployment: Used Google Cloud Run for scalable hosting with simple API endpoints
- UI Development: Built a clean interface with company/industry inputs and PDF export functionality
🚧 Challenges we ran into
Information Accuracy: Initially generated fictional company data. Solution: Implemented strict validation requiring real revenue figures and verifiable executive names
Search Relevance: Early versions returned outdated information. Solution: Added temporal parameters and source verification requirements
Prompt Size Limitations: Complex prompts hit token limits. Solution: Optimized prompt structure and used dynamic variable insertion
Real-time Data Parsing: Google Search results came in various formats. Solution: Created robust parsing logic to handle news, jobs, and company websites uniformly
Executive Verification: Some decision-makers had common names. Solution: Cross-referenced titles and company associations for accuracy
🏆 Accomplishments that we're proud of
- 100% Verifiable Results: Every prospect, executive name, and buying signal can be fact-checked
- 90% Time Reduction: What took 6 hours now takes 2 minutes
- Real ROI: Identified 3 enterprise prospects in demo ($61B Loblaw, $4.2B Canadian Tire, $275B Costco) with specific contact names
- Zero Code Required: Built entirely using Google AI Studio's visual interface
- Production Ready: Successfully deployed and serving real prospect reports
📚 What we learned
- No-code ≠ No capability: Google AI Studio's platform is powerful enough for production applications
- Prompt engineering is crucial: The difference between generic and valuable output lies in prompt specificity
- Real-time data is a game-changer: Current information transforms AI from a chatbot to a business intelligence tool
- Validation builds trust: Users need verifiable facts (real names, real companies) to adopt AI recommendations
- Domain expertise matters: Understanding OMS/IMS buying patterns was essential for creating relevant signals
🔮 What's next for AI Sales Prospecting Agent
Immediate Enhancements:
- LinkedIn Integration: Connect to identify mutual connections and warm introduction paths
- Competitor Tracking: Monitor when prospects switch from competing OMS solutions
- Predictive Scoring: ML model to predict conversion probability based on historical patterns
Long-term Vision:
- Multi-channel Outreach: Generate LinkedIn messages, call scripts, and presentation decks
- Industry Expansion: Adapt for CRM, ERP, and other enterprise software verticals
- Alert System: Real-time notifications when high-value prospects show buying signals
- CRM Integration: Direct sync with Salesforce, HubSpot for seamless workflow
- Company Graph: Map relationships between prospects, partners, and competitors for strategic insights
The ultimate goal is to transform B2B sales from reactive prospecting to proactive intelligence, where sales teams engage prospects at the perfect moment with the perfect message.
Built with Google AI Studio | Powered by Real-time Search | Deployed on Google Cloud Run
Built With
- css
- gemini-api
- google-ai-studio
- google-cloud
- google-cloud-run
- google-genai
- google-search-api
- html
- javascript
- node.js
- npm
- react
- tailwindcss
- typescript
- vite
Log in or sign up for Devpost to join the conversation.