NextDock: A New Vision for Computing
Inspiration: The Story Behind the Idea
Our journey with NextDock didn't begin in a brainstorming session, but in a moment of pure, deadline-induced panic.
Imagine this: It's 10 PM on a Sunday. The final submission for our biggest computer science project of the semester is due in exactly one hour. It's time to lock in. But before a single line of code can be written, the ritual begins:
- Open the Moodle page for the submission link
- Find the lecture slides for that one crucial formula
- Launch Visual Studio Code
- Pull up the assignment specs from a local PDF
- Open the class forum to see if anyone else hit the same bug
- Find the right Spotify playlist to drown everything else out
That setup alone—sifting through bookmarks, opening apps, arranging windows—ate up precious minutes and completely broke the sense of flow. We were losing time and focus before we had even started.
That's when the core questions hit us:
- Why do we accept this digital setup tax as normal?
- Are our current habits and workflows the most efficient way to get things done, especially under pressure?
- Is the goal to complete a task, or to meticulously follow each and every step that a task requires?
This isn't just a student problem; it's a universal pain point in today's industry. A software developer juggles Jira tickets, GitHub pull requests, and Slack channels. A designer bounces between Figma, a design system library, and user feedback forms. The cost of context-switching is immense.
We were inspired by the "Proactive Software That Predicts Intent" challenge to build the tool we desperately needed in that moment—a tool that moves beyond the reactive nature of modern computing to create something truly proactive.
What It Does
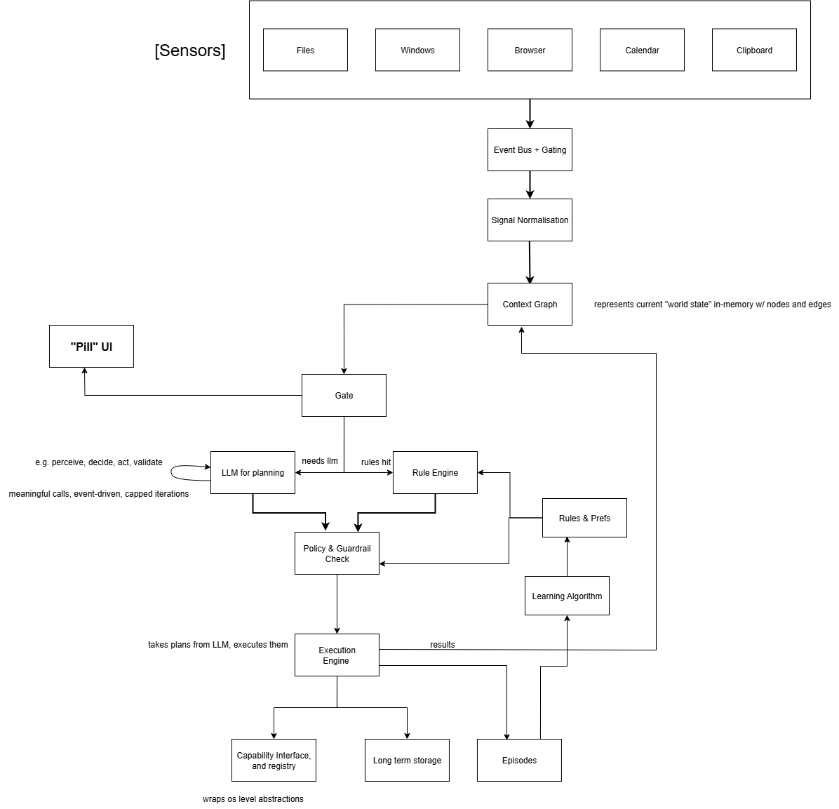
NextDock is an intelligent, context-aware dock that seamlessly integrates into your browser, with a vision to eventually expand to the entire operating system.
It manifests as a sleek, translucent "pill" at the bottom of the screen, designed to be within your peripheral vision but never intrusive.
When you give it your attention, the pill dynamically unfolds to reveal a suite of proactive suggestions:
- Intelligent "Jump-Recommendations": Learns your browsing patterns to predict the next website you're likely to need.
- Contextual Actions: Understands the content of the page you're on, can summarize articles, generate insights, and suggest questions.
- Workflow Automation: Agentic AI loops to delegate repetitive side tasks and free you up to focus on what matters most.
In short, NextDock is the first step towards a new paradigm of computer usage where you can move from task to task without getting bogged down in navigation.
How We Built It
In just 72 hours, we built a fully functional browser extension that demonstrates the core value of NextDock.
Tech Stack & Architecture:
- Frontend: React for the AIDock component.
- Backend (Service Worker): DataStream architecture to handle browser events in a modular, scalable way.
- Machine Learning:
- VMM (Variable-order Markov Model): Candidate recall using both short-term and long-term browsing history.
- LinUCB (Linear Upper Confidence Bound): Contextual bandit algorithm for ranking next links.
- VMM (Variable-order Markov Model): Candidate recall using both short-term and long-term browsing history.
- AI Services: Claude API for contextual actions with graceful fallbacks.
Challenges We Ran Into
- Mastering Chrome Extension Ecosystem: Learning Manifest V3, service workers, and message passing.
- Navigating Chrome APIs: Particularly the History API with async calls and permissions.
- Building a Robust Prediction Model: Designing NextLinkPredictor.js from scratch in 72 hours.
- Designing a Non-Intrusive UI: Iterating to balance helpfulness and minimalism.
Accomplishments That We're Proud Of
- Polished UI: Sleek glassmorphism design, smooth animations, feels like a real product.
- Real-time, On-Device Intelligence: NextLinkPredictor runs locally, preserving privacy.
- Scalable Architecture: DataStream allows adding new listeners without rewriting core logic.
- Seamless AI Integration: Claude API with fallback mocks ensures reliability for all users.
What We Learned
- The potential of proactive AI.
- The nuances of UI/UX design.
- The importance of solid technical architecture.
- That building something innovative in a short time is possible.
What's Next for NextDock
This is just the beginning.
Our vision extends far beyond the browser. We see NextDock as a platform for agentic AI—a central hub for orchestrating complex workflows across all applications.
We want to build a future where your computer works for you, not the other way around.
Built With
- javascript
- manifest
- node.js
- react
- typescript
Log in or sign up for Devpost to join the conversation.