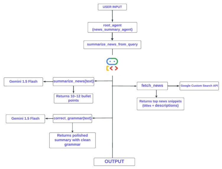
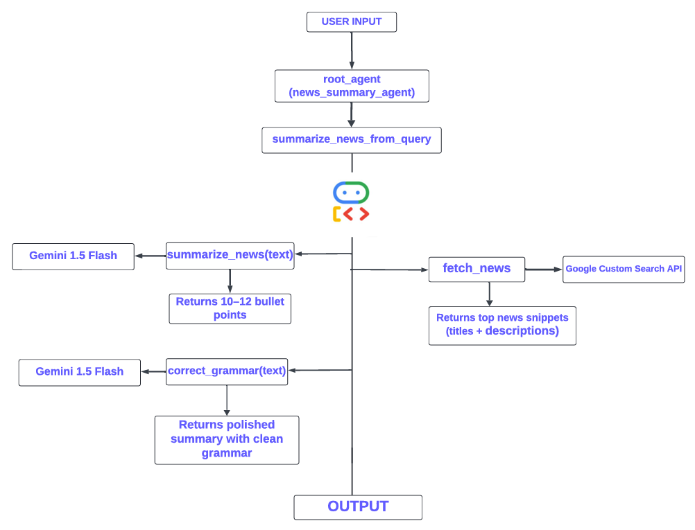
News_Summarising_Agent

This project revolves around Content Creation utilizing the Agent Development Kit (ADK) and implements multiple agents. We have decisively chosen News-Summarization as our focus area. In this project, various agents collaboratively execute essential tasks, including scraping news articles, correcting grammar, summarizing content, and presenting information based on user inputs such as state, country, and language.
In a world flooded with information, it's easy to get overwhelmed by long-form content, especially when trying to keep up with daily news. We realized that while many people want to stay informed, they either lack the time to read full articles or prefer consuming news on-the-go in audio format. This inspired us to build a system that not only summarizes news but also adapts it to the reader’s location, interest, and language preferences — all powered by AI.
Challenges We Faced
API Limitations: Managing API quotas, response formatting, and rate limits from Google Custom Search.
Response Consistency: Ensuring Gemini outputs were well-structured, not too short or verbose.
Grammar Agent Tuning: Keeping grammar corrections subtle without altering the core meaning.
Time Pressure: Balancing development, testing, and deployment within the hackathon timeline
We excited for you to take a look !

Built With

  • adk
  • agent
  • custom
  • development
  • framework
  • framework]
  • gemini
  • google
  • google.generativeai)
  • python
  • search
  • via
Share this project:

Updates