NeuroConnect: Digital Spaces Designed for Every Mind Inspiration Our journey began when a team member's cousin with autism struggled to use standard websites for homework. Watching him navigate through overwhelming interfaces, bright colors, and complex layouts made us realize how the digital world—supposedly designed for everyone—was actually excluding millions. We discovered that for individuals with autism and dyslexia, the internet isn't a tool for connection but often a barrier to it. This realization sparked NeuroConnect, a platform that adapts to users rather than forcing them to adapt to technology. What it does NeuroConnect reimagines digital accessibility through four interconnected components:
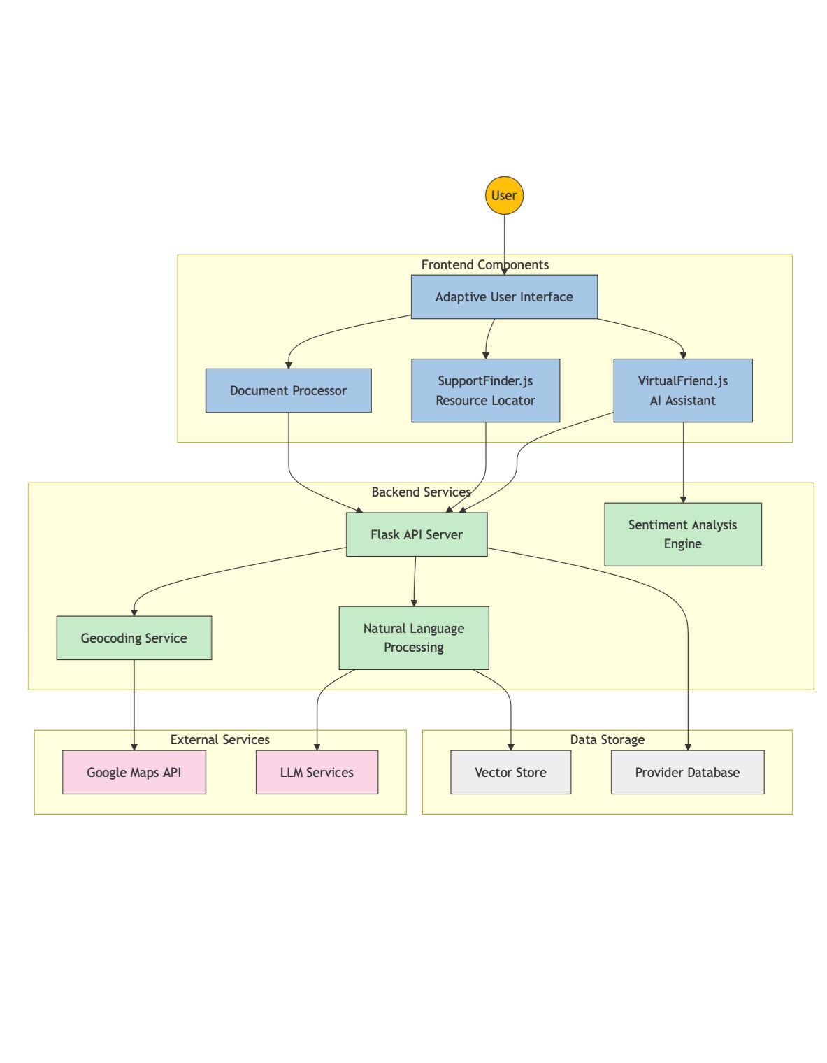
Adaptive User Interface that adjusts colors, fonts, and layouts based on individual sensory preferences, reducing cognitive load and sensory overload. AI Virtual Friend using speech recognition and natural language processing to provide voice-based navigation and emotional support, helping users who struggle with text input. Support Finder that connects users with local resources specifically for autism and dyslexia, from healthcare providers to educational support services. Document Processor that transforms complex texts into accessible formats, breaking down educational materials into manageable chunks and providing conversational interaction with documents.
How we built it We built NeuroConnect with accessibility as our north star:
Frontend: React.js with specialized components designed to eliminate sensory triggers, implementing the Web Speech API for voice interaction. Backend: Python Flask server with custom API endpoints for resource searching and document processing. AI Integration: TensorFlow for sentiment analysis to detect user frustration and adapt accordingly, and LangChain for document processing. Geolocation Services: Custom implementation using the Haversine formula for accurate distance calculation to help users find truly local support resources.
We conducted extensive testing with neurodivergent users throughout development, iterating based on their feedback to ensure we were solving real problems rather than imposing our assumptions. Challenges we ran into Building NeuroConnect pushed us to overcome significant challenges:
Balancing Customization and Simplicity: Creating an interface that offers sufficient customization without becoming overwhelming was a delicate balance. Speech Recognition Reliability: Web Speech API limitations required building robust error handling and recovery mechanisms to maintain a smooth user experience. Cross-Component Integration: Ensuring seamless communication between frontend components and backend services while maintaining performance was technically demanding. Accessibility Standards: Meeting and exceeding WCAG guidelines while creating something truly innovative required constant learning and adaptation.
Accomplishments that we're proud of Our greatest accomplishments extend beyond the code:
Creating an interface that received genuine emotional responses from test users who expressed feeling "seen" by technology for the first time. Developing a sentiment analysis system that can detect frustration and adapt accordingly, providing appropriate support when users need it most. Building a resource finder that connects users with real-world support, bridging the gap between digital and physical accessibility. Achieving near real-time document processing that makes even complex educational materials accessible to users with reading challenges.
What we learned This project taught us that:
True accessibility goes beyond checklists and compliance—it requires empathy and continuous user engagement. The "average user" is a myth; designing for edge cases often creates better experiences for everyone. Technical challenges often have human solutions; some of our best features came from simply listening to our users. Interdisciplinary collaboration is essential for solving complex accessibility problems—our mix of technical, design, and psychology backgrounds proved invaluable.
What's next for NeuroConnect We're just getting started:
Expanding our Support Finder database to include more specialized services and user reviews from the neurodiverse community. Developing offline functionality to ensure accessibility even with limited internet access. Creating an open API to allow developers to build accessible applications on our platform. Partnering with educational institutions to integrate our document processing capabilities directly into learning management systems.
NeuroConnect isn't just a platform—it's the beginning of a movement to redefine what digital accessibility means. We believe technology should adapt to human diversity, not the other way around.
Built With
- css
- flask
- google-maps
- langchain
- python
- react
- webspeechapi
Log in or sign up for Devpost to join the conversation.