🧠 NeuraLab
⚠️ DISCLAIMER: Motor & Tremor Lab currently only runs on localhost due to deep learning requirements. Please download the zip through the Github Repository and view via localhost!
🌟 Inspiration
Neurological conditions like Parkinson’s, Alzheimer’s, and other cognitive or movement disorders are often detected late. By the time symptoms are visible, treatment is much harder.
We were inspired to build NeuraLab as a tool that:
- Makes neurological screening accessible to anyone with a browser 🌍
- Encourages proactive self-awareness instead of reactive treatment ⚡
- Ensures privacy by keeping all AI analysis on-device 🔒
This directly aligns with the hackathon prompt:
- Detect: We use ML to identify early tremor patterns, speech anomalies, and cognitive declines.
- Connect: The chatbot and test visualizations help users communicate results with families and providers.
- Personalize: Results are tailored to each user’s unique data and trends.
🚀 What it does
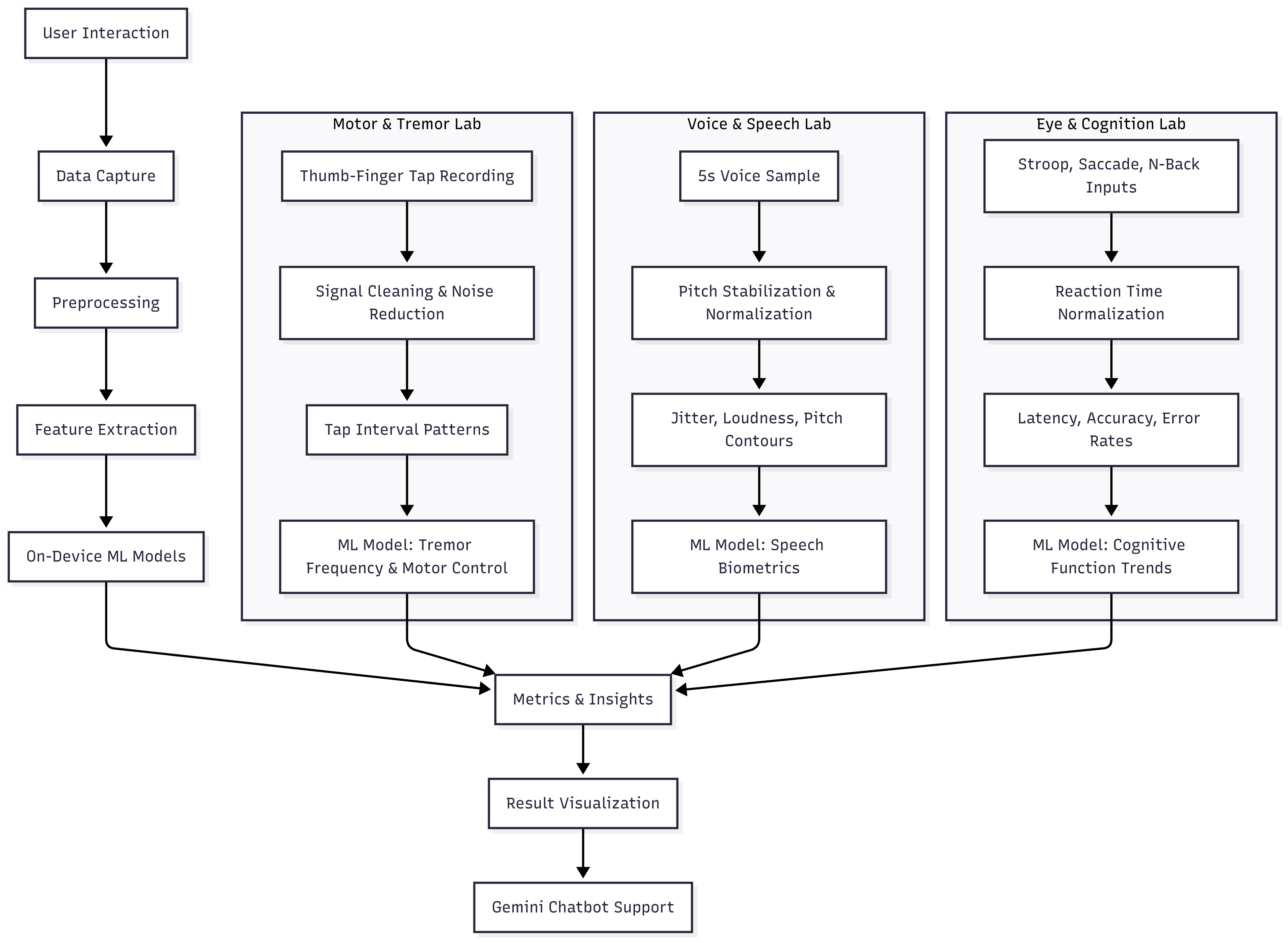
NeuraLab is an interactive AI-powered screening app with three labs:
Motor & Tremor Lab
- Detects tremor frequency and motor control through thumb-finger tapping.
- Identifies irregular movement patterns using ML.
- ⚠️ Currently only runs on localhost due to deep learning requirements.
- Detects tremor frequency and motor control through thumb-finger tapping.
Voice & Speech Lab
- Records a 5-second sustained vowel ("aaaaa") and extracts speech features.
- Tracks pitch, jitter, and loudness anomalies for early signs of voice-related neurological issues.
- Records a 5-second sustained vowel ("aaaaa") and extracts speech features.
Eye & Cognition Lab
- Saccade Test: Measures eye movement reaction speed.
- Stroop Test: Evaluates attention and interference control.
- 2-Back Test: Assesses working memory and vigilance.
- Saccade Test: Measures eye movement reaction speed.
💬 A Gemini-powered chatbot is integrated to:
- Explain test results in simple language
- Define neurological terms
- Encourage awareness and follow-up actions
By providing tests that are interactive, personal, and private, NeuraLab demonstrates real-world relevance as a tool for early screening and awareness, directly aligned with the hackathon’s focus on capturing medical data for interactive software.
🛠️ How we built it
- Frontend: React, TailwindCSS, shadcn/ui for clean and responsive UI.
- Data Capture: Microphone for speech, keyboard/mouse/eye-tracking for cognition, and touch/mouse for tapping tests.
- Preprocessing:
- Speech: signal normalization, pitch stabilization
- Motor: tap interval cleaning, noise filtering
- Cognition: timing normalization, error logging
- Speech: signal normalization, pitch stabilization
- Feature Extraction:
- Tremor frequency, tap latency, inter-tap variability
- Speech features: pitch contour, jitter, shimmer, loudness
- Cognitive metrics: reaction times, accuracy, error rate trends
- Tremor frequency, tap latency, inter-tap variability
- ML Inference (on-device): Lightweight TensorFlow.js and WebAudio ML models run directly in-browser.
- Results Visualization: Interactive dashboards with progress tracking and exportable PDF summaries.
- Chatbot Integration: Gemini API explains results and health terms conversationally.
⚡ Challenges we ran into
- Running real-time ML inference in-browser without crashing performance.
- Balancing scientific validity with approachable UX.
- Handling timing precision in cognitive tasks (milliseconds matter).
- Debugging timer leaks and stale state in async React code.
- Designing labs that are clinically inspired but simple enough for everyday users.
🏆 Accomplishments that we're proud of
- Developed a fully on-device neurological screening app where no data ever leaves the device.
- Successfully integrated three labs covering motor, speech, and cognition.
- Built a Gemini-powered assistant to bridge complex medical terms with everyday users.
- Designed an interface that feels more like an interactive tool than a clinical test.
📚 What we learned
- How to design ML pipelines for privacy-first applications.
- The importance of feature extraction since small changes in jitter or tap timing can be very telling.
- That engagement and usability are just as important as accuracy for health tools.
- How AI can bridge gaps between medical research and public health awareness.
🔮 What's next for NeuraLab
- Clinical Validation: Partner with neurologists to validate accuracy.
- Expanded Labs: Add gait analysis, handwriting tracking, and memory span tasks.
- Gamification 🎮: Encourage regular use with streaks and progress rewards.
- Mobile App 📱: Bring NeuraLab to Android and iOS.
- Community Health Impact: Deploy NeuraLab in community centers and schools for early awareness campaigns.
Built With
- cnn
- deeplearning
- geminiapi
- javascript
- machine-learning
- openmedia
- tailwindcss
- typescript
- vercel
- vite.js

Log in or sign up for Devpost to join the conversation.