NetShow - Hackathon Challenge #3: AI-Powered Sports Press Conference Summarization and Highlight Generation Sample Press Conference Videos
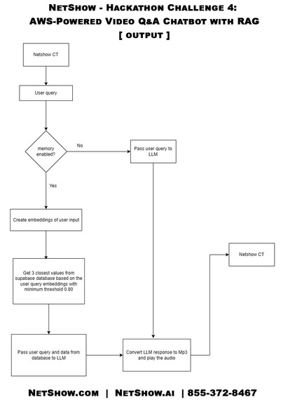
NetShow - Hackathon Challenge 4: AWS-Powered Video Q&A Chatbot with RAG
To schedule a demonstration, please call (855) 372-8467
NetShow Michael Evingham 📞 (949) 636-4358 (Call or Text) 📞 (855) 372-8467 📧 me@netshow.com
Log in or sign up for Devpost to join the conversation.