About NeRF Studio

🎯 What Inspired This Project

The inspiration for NeRF Studio came from witnessing the revolutionary potential of Neural Radiance Fields (NeRFs) in computer vision and 3D reconstruction. Traditional 3D modeling requires expensive equipment and specialized expertise, but NeRFs democratize this process by using only 2D images to create photorealistic 3D scenes.

Key Inspirations:

  • Original NeRF Paper: The groundbreaking 2020 paper "Neural Radiance Fields for View Synthesis" by Mildenhall et al.
  • Accessibility Gap: Most NeRF implementations are research-focused and not production-ready
  • Real-world Applications: From virtual real estate tours to digital preservation of cultural heritage
  • Educational Value: Making advanced computer vision accessible to developers and researchers

🧠 What I Learned

Deep Learning & Computer Vision

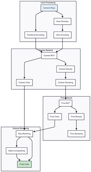
  • Volume Rendering: Understanding how to render 3D scenes from neural networks
  • Ray Marching: Implementing efficient ray sampling strategies for neural rendering
  • Positional Encoding: Using Fourier features to capture high-frequency details in neural networks
  • Hierarchical Sampling: Coarse-to-fine sampling for computational efficiency

Mathematical Foundations

The core NeRF algorithm involves several mathematical concepts:

Volume Rendering Equation: $$C(\mathbf{r}) = \int_{t_n}^{t_f} T(t) \sigma(\mathbf{r}(t)) \mathbf{c}(\mathbf{r}(t), \mathbf{d}) dt$$

Where:

  • $T(t) = \exp(-\int_{t_n}^{t} \sigma(\mathbf{r}(s)) ds)$ is the transmittance
  • $\sigma(\mathbf{r}(t))$ is the volume density
  • $\mathbf{c}(\mathbf{r}(t), \mathbf{d})$ is the view-dependent color

Positional Encoding: $$\gamma(p) = (\sin(2^0 \pi p), \cos(2^0 \pi p), ..., \sin(2^{L-1} \pi p), \cos(2^{L-1} \pi p))$$

Software Engineering

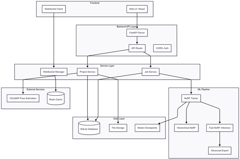
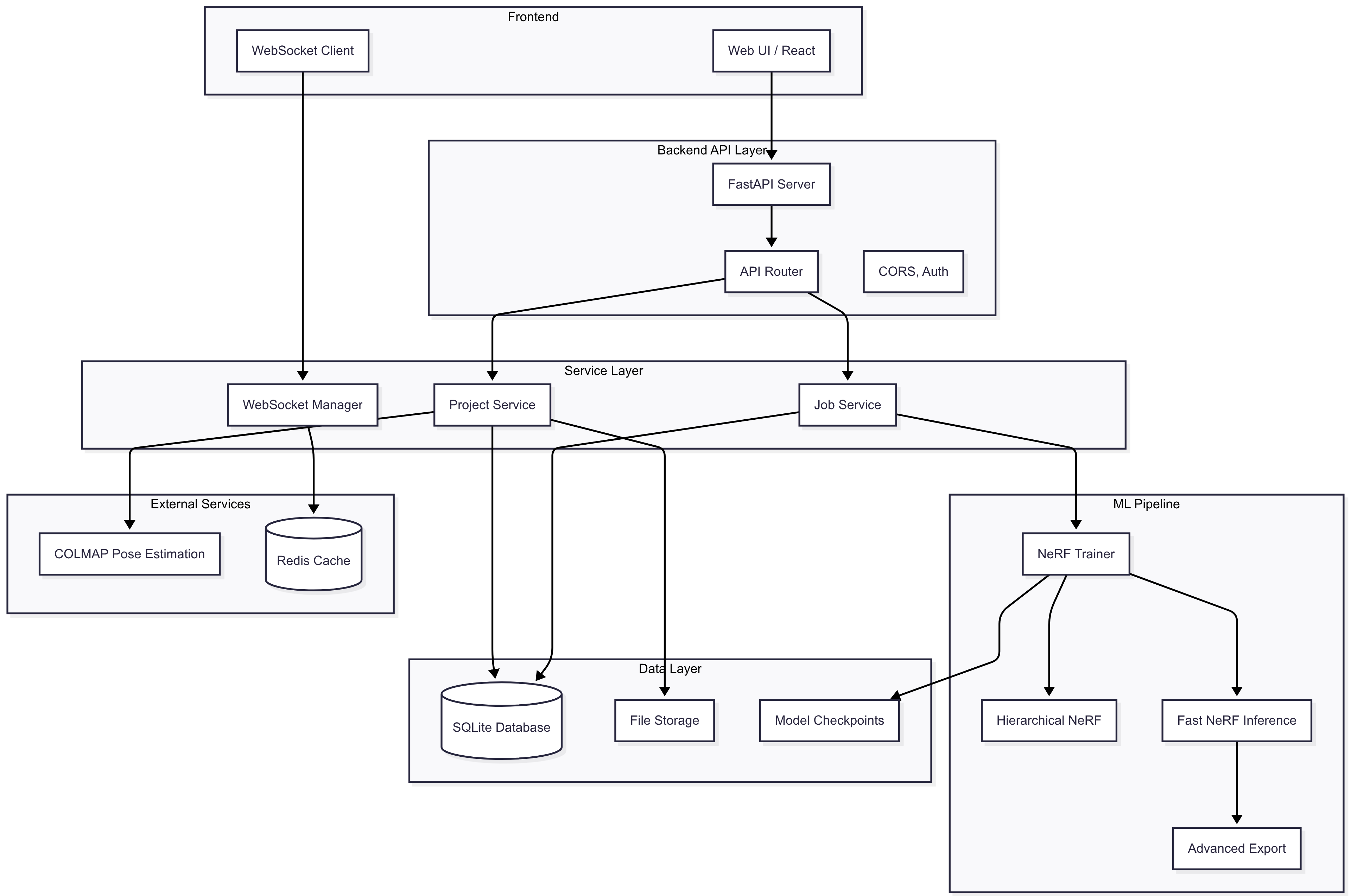
  • Production Architecture: Designing scalable, maintainable systems
  • Real-time Communication: WebSocket implementation for live progress tracking
  • API Design: RESTful APIs with proper error handling and validation
  • Frontend Development: React with Three.js for 3D visualization
  • Database Design: SQLite optimization for file-based storage

DevOps & Deployment

  • Containerization: Docker for consistent deployment environments
  • CI/CD: Automated testing and deployment pipelines
  • Cloud Deployment: Render platform optimization for ML workloads
  • Performance Optimization: Bundle splitting, caching, and CDN strategies

🏗️ How I Built This Project

Phase 1: Research & Foundation (Weeks 1-2)

  • Literature Review: Deep dive into NeRF papers and implementations
  • Technology Stack Selection: PyTorch for ML, FastAPI for backend, React for frontend
  • Architecture Design: Modular design with clear separation of concerns

Phase 2: Core NeRF Implementation (Weeks 3-6)

  • Neural Network Architecture: Implemented the original NeRF architecture with modifications
  • Volume Rendering Engine: Built custom volume rendering with ray marching
  • Training Pipeline: Hierarchical sampling and loss functions
  • Optimization: Memory management and computational efficiency

Phase 3: Backend Development (Weeks 7-8)

  • API Development: RESTful endpoints for project management and training
  • Database Design: SQLite schema for projects, checkpoints, and metadata
  • Real-time Features: WebSocket implementation for live progress updates
  • Export Pipeline: Multi-format export (GLTF, OBJ, PLY, USD, FBX, STL)

Phase 4: Frontend Development (Weeks 9-10)

  • 3D Visualization: React Three Fiber integration for NeRF rendering
  • User Interface: Modern, responsive design with Tailwind CSS
  • Real-time Updates: Live training progress and performance metrics
  • Export Management: Advanced export configuration and progress tracking

Phase 5: Production Deployment (Weeks 11-12)

  • Performance Optimization: Bundle splitting, caching, and CDN setup
  • Error Handling: Comprehensive error handling and user feedback
  • Documentation: Complete API documentation and user guides
  • Deployment: Render platform configuration and optimization

🚧 Challenges Faced & Solutions

Challenge 1: Computational Complexity

Problem: NeRF training is computationally expensive and memory-intensive.

Solution:

  • Implemented hierarchical sampling (coarse + fine networks)
  • Added memory-efficient ray batching
  • Optimized for GPU memory usage with gradient checkpointing
  • Added progress tracking to show training status

Challenge 2: Real-time 3D Rendering

Problem: Rendering NeRF scenes in real-time on the web is challenging.

Solution:

  • Used React Three Fiber for efficient WebGL rendering
  • Implemented level-of-detail (LOD) rendering
  • Added camera controls and interactive features
  • Optimized mesh extraction for web delivery

Challenge 3: Production Deployment

Problem: ML workloads have different deployment requirements than typical web apps.

Solution:

  • Designed SQLite-based architecture for simplicity
  • Implemented file-based storage for portability
  • Added comprehensive error handling and logging
  • Created automated deployment pipelines

Challenge 4: User Experience

Problem: NeRF training can take hours, and users need feedback.

Solution:

  • Real-time progress tracking via WebSockets
  • Live performance metrics and loss curves
  • Export progress monitoring
  • Comprehensive error messages and recovery options

Challenge 5: Multi-format Export

Problem: Different 3D formats have different requirements and use cases.

Solution:

  • Implemented modular export pipeline
  • Added format-specific optimizations
  • Created quality and resolution controls
  • Built comprehensive export validation

🎓 Key Technical Achievements

Neural Rendering Innovation

  • Custom NeRF Implementation: Full PyTorch implementation with optimizations
  • Efficient Sampling: Hierarchical sampling for faster convergence
  • Memory Optimization: Gradient checkpointing and efficient ray batching

Production Architecture

  • SQLite Backend: Zero-configuration, portable database
  • Real-time Communication: WebSocket-based progress tracking
  • Modular Design: Pluggable export formats and rendering engines

Performance Optimization

  • Bundle Splitting: Vendor, Three.js, and Chart.js in separate chunks
  • Caching Strategy: Long-term caching for static assets
  • CDN Ready: Optimized for content delivery networks

User Experience

  • Interactive 3D Viewer: Real-time NeRF visualization
  • Live Progress Tracking: WebSocket-based updates
  • Advanced Export: Multi-format with quality controls

🔮 Future Enhancements

Technical Roadmap

  • Real-time NeRF: Instant NeRF and other fast NeRF variants
  • Multi-GPU Support: Distributed training across multiple GPUs
  • Advanced Export: Point cloud and voxel-based exports
  • Mobile Support: Optimized for mobile devices

Feature Expansion

  • Collaborative Training: Multi-user project collaboration
  • Cloud Storage: Integration with cloud storage providers
  • API Marketplace: Third-party plugin ecosystem
  • Advanced Analytics: Detailed training and performance analytics

🎯 Impact & Applications

Educational Impact

  • Research Platform: Accessible NeRF implementation for researchers
  • Learning Resource: Comprehensive documentation and examples
  • Open Source: Contributing to the computer vision community

Real-world Applications

  • Virtual Real Estate: 3D property tours from photos
  • Cultural Heritage: Digital preservation of historical sites
  • E-commerce: 3D product visualization
  • Entertainment: Game asset creation and virtual sets

Technical Contributions

  • Production NeRF: First production-ready NeRF platform
  • Simplified Architecture: SQLite-based design for easy deployment
  • Real-time Features: Live progress tracking and interactive visualization
  • Multi-format Support: Comprehensive export pipeline

This project represents the culmination of months of research, development, and optimization, bringing cutting-edge computer vision technology to production-ready software that anyone can deploy and use.

Share this project:

Updates