💡 Inspiration
Traditional travel apps show everyone the same tourist attractions based on popularity metrics. We wanted to revolutionize travel discovery by creating an AI that truly understands your cultural preferences and finds authentic experiences that locals love. The inspiration came from realizing that someone who loves jazz music 🎷 would appreciate a hidden speakeasy in Paris more than the Eiffel Tower 🗼, but no existing app makes these cultural connections.
🚀 What it does
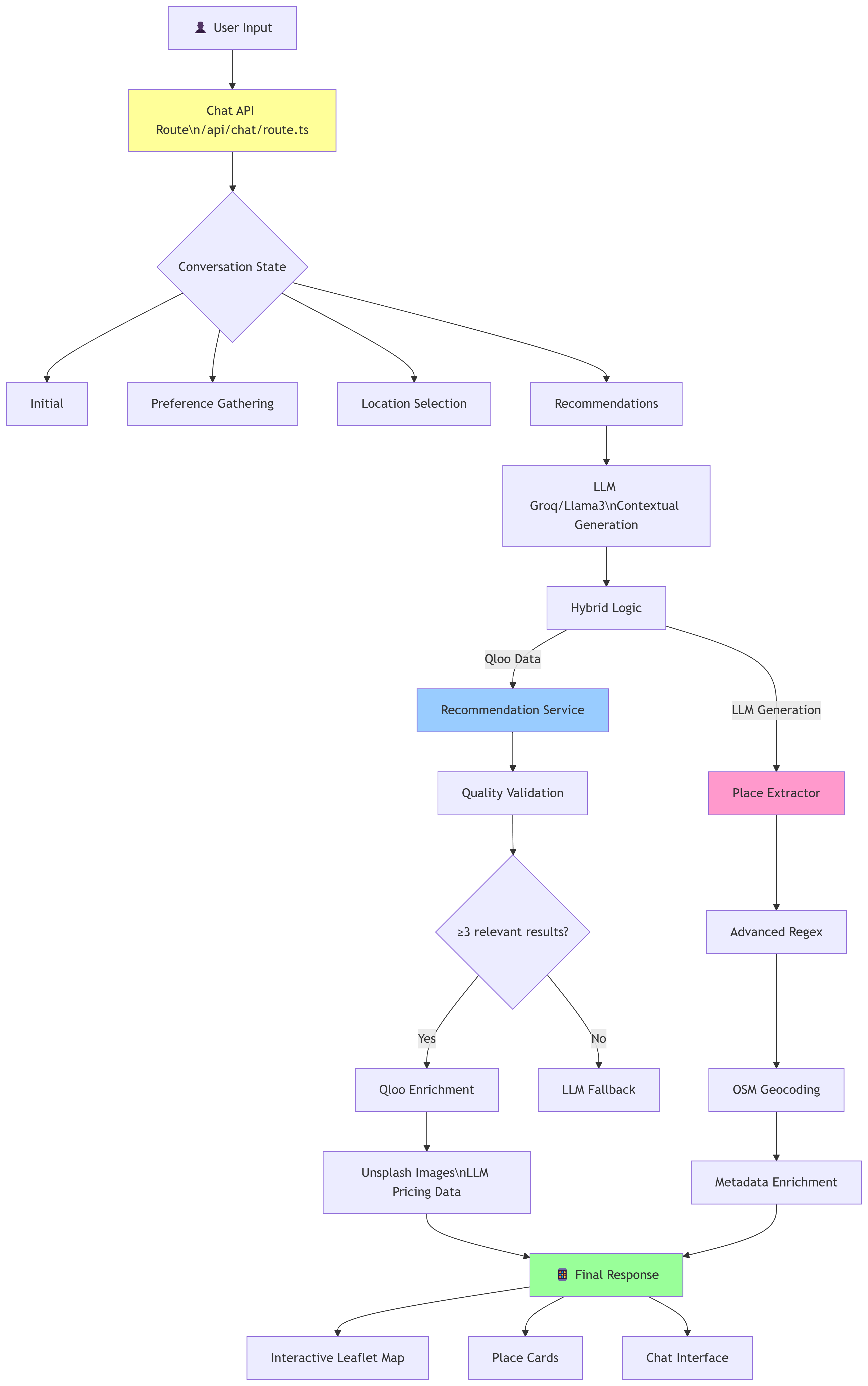
AI Travel Assistant is the first application that combines conversational AI with Qloo's cultural intelligence to deliver personalized travel recommendations. Users simply chat about their interests - food 🍕, music 🎵, activities 🎨 - and our AI discovers authentic venues through cross-domain cultural affinities. Instead of generic tourist spots, it finds that family trattoria in Naples or underground jazz club in New York that matches your taste profile. The app features interactive maps 🗺️, detailed place information, and PDF export 📄 for trip planning.
🛠️ How we built it
We created a sophisticated architecture combining multiple technologies:
- 🧠 LLM Integration: Advanced prompt engineering with Groq/Llama3 for natural conversation and preference extraction
- 🎯 Qloo API: Full integration with Taste AI for cross-domain cultural affinities and authentic venue discovery
- 💻 Frontend: Next.js 14 with TypeScript, responsive design using Tailwind CSS and Shadcn/ui components
- 🗺️ Interactive Features: Leaflet maps for visualization, image enrichment via Unsplash API, PDF generation
- ⚡ Smart Logic: Multi-stage conversation management with intelligent fallback mechanisms when Qloo data is insufficient
😤 Challenges we ran into
- 🔗 API Integration Complexity: Seamlessly combining Qloo's cultural intelligence with LLM responses while maintaining conversation flow
- 🔒 Privacy-First Architecture: Processing preferences in real-time without storing personal data, balancing personalization with privacy
- 💬 Conversation State Management: Creating intelligent multi-stage dialogue that feels natural while gathering comprehensive taste profiles
- ⏰ Production Quality: Building industry-standard, scalable code within the 48-hour hackathon timeframe
- 🎭 Cultural Intelligence: Ensuring the AI makes meaningful connections between user interests and authentic local experiences
🏆 Accomplishments that we're proud of
- 🥇 First-of-its-kind Integration: Successfully combined conversational AI with cultural intelligence APIs
- ✅ Production-Ready Code: Built a fully functional, scalable application with proper error handling and fallbacks
- 🧩 Intelligent Architecture: Created sophisticated conversation flow with multi-stage preference gathering
- 🛡️ Privacy-First Innovation: Achieved personalization without compromising user privacy
- 🌍 Real-World Impact: Addressed a genuine gap in the $1.4 trillion travel industry
- ⚡ Technical Excellence: Seamless integration of 4+ APIs with smooth user experience
📚 What we learned
- 🎯 Advanced prompt engineering techniques for cultural context integration
- 🔍 How to leverage Qloo's cross-domain affinities for authentic recommendations
- 🔐 Building privacy-first applications that process data in real-time
- 💭 Creating intelligent conversation flows that feel natural and engaging
- 🔧 Integrating multiple APIs while maintaining performance and reliability
- 🛟 The importance of fallback mechanisms in AI-powered applications
🔮 What's next for AI Travel Assistant
- 👤 Enhanced Personalization: User profile persistence and learning from past preferences
- 👥 Social Features: Group trip planning and shared cultural experiences
- 🌐 Global Expansion: Multi-language support and currency conversion
- 🏢 Enterprise Solutions: White-label platform for travel agencies and hospitality services
- 🚀 Advanced Features: Real-time availability checking, booking integration, and AR-powered local discovery
- 🤝 B2B Opportunities: API for third-party integration with existing travel platforms
Built With
- groq
- llama
- next
- qloo
- react
- rest
- typescript
- unsplash
Log in or sign up for Devpost to join the conversation.