Inspiration
I was learning web scraping and got idea that i can scrape any info about content of any website, eventually that idea lead to narco-scan.
What it does
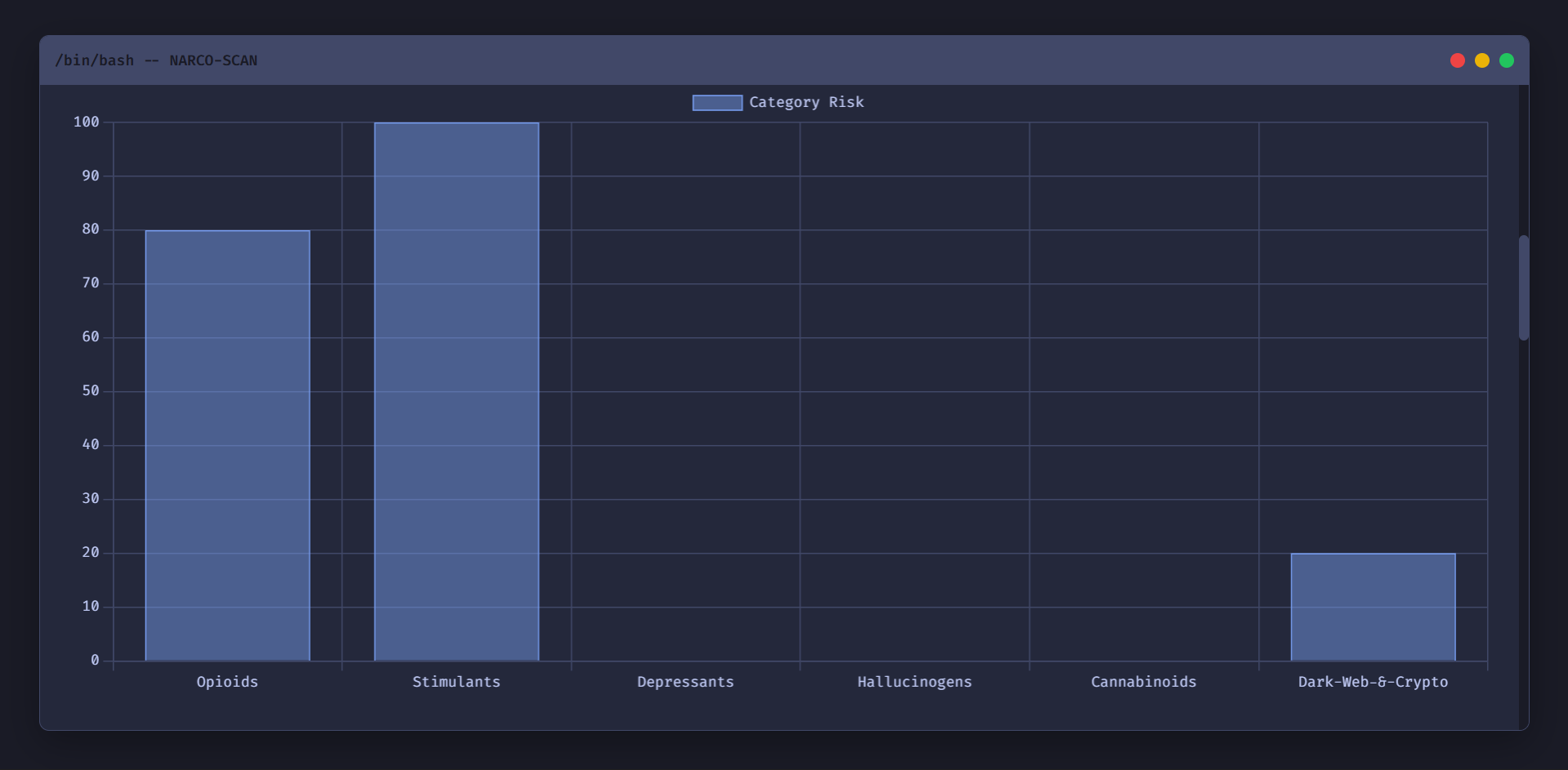
Narco Scan takes any URL you give it, scans the website, and flags content related to illegal drug sales. It’s like having a tiny detective in your browser. I wanted it to be simple but powerful, just drop a URL and get a report.
How we built it
Initially, i just had the keyword scanner working. But then decided to go for the main idea: integrating AI. I chose the Groq API. Then created simple Node.js and Express server.
Challenges we ran into
Going 14 hours back, narco-scan was just an idea, creating it in 14 hours was the challenge i felt, creating it was not much of challenge for me but creating it fast was.
Accomplishments that we're proud of
Well, I learned to handle lots of errors and bugs in short period of time, that's a big win for me.
What we learned
Learned to work fast, but effective.
What's next for Narco Scan
Next, I have in mind to modify narco-scan to be a live monitoring tool that monitors whole internet (or atleast necessary part of the internet) to look for illicit drugs sells happening anywhere and updating the database in real time. Also there will be a dashboard which will show all the current such websites active or down at the moment and their details.
Built With
- chart.js
- express.js
- groq
- html
- javascript
- node.js
- tailwindcss

Log in or sign up for Devpost to join the conversation.