Inspiration
We thought about international students, we know people who face language barrier. Learning English pronunciation is hard, especially for people who don’t speak it as their first language. Old ways of learning don’t give quick feedback or help that’s made just for you. That’s why we made naccent. We use AI to fix this problem, making pronunciation practice easier, fun, and way better for everyone.
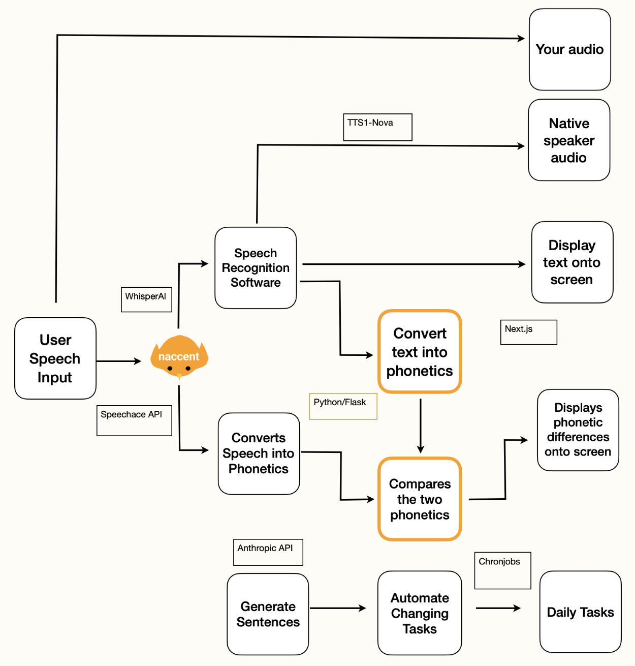
What it does
- Voice recording capabilities
- Playback comparison with native speakers
- Adjustable difficulty levels
- Comprehensive phoneme analysis
How we built it
- Frontend: Next.js 14+
- UI Framework: Tailwind CSS with shadcn/ui
- Speech Processing with TTS1-Nova:
- Whisper API for transcription
- SpeechAce API for pronunciation assessment
- Claude AI for content generation for daily quotes
- Authentication: Built-in Next.js authentication
- Styling: Tailwind CSS with custom theming
- State Management: React hooks
- Charts: Chart.js for analytics visualization -Flask: Phonemizer library
Naccent - AI-Powered English Pronunciation Trainer
Naccent is an innovative web application designed to help users improve their English pronunciation using advanced AI technology. The platform combines speech recognition, real-time feedback, and daily practice exercises to enhance users' speaking skills.
Features
1. Real-time Pronunciation Assessment
- Advanced speech recognition technology
- Phoneme-level pronunciation feedback
- Quality scores for each sound
- Visual feedback with color-coded results
- Comparison with native speaker pronunciation
2. Daily Practice Materials
- Tongue twisters for pronunciation practice
- Common English phrases
- Famous movie quotes
- Regular updates to keep content fresh
3. Progress Tracking
- Detailed pronunciation analytics
- Historical performance tracking
- Progress visualization through charts
- Personalized feedback on areas for improvement
4. Interactive Learning Tools
- Voice recording capabilities
- Playback comparison with native speakers
- Adjustable difficulty levels
- Comprehensive phoneme analysis
Technology Stack
- Frontend: Next.js 14+
- UI Framework: Tailwind CSS with shadcn/ui
- Speech Processing:
- OpenAI Whisper API for transcription
- SpeechAce API for pronunciation assessment
- Claude AI for content generation
- Authentication: Built-in Next.js authentication
- Styling: Tailwind CSS with custom theming
- State Management: React hooks
- Charts: Chart.js for analytics visualization
Getting Started
- Clone the repository at https://github.com/enkhbold470/naccent.git
Challenges we ran into
So, we took a step back and looked at what we were building. Along the way, we ran into some challenges—especially with managing phonetic tones. At first, we thought this project would be as simple as calling a bunch of LLM APIs and calling it a day. But we quickly realized that LLMs have their limitations, especially when it comes to handling accents.
Accomplishments that we're proud of
Despite these hurdles, our team pushed through, put in the effort, and managed to deliver an MVP we’re proud of. It wasn’t easy, but every challenge taught us something new and made the final product even stronger.
What we learned
- Deep learning model vs LLM
- API Calls
- Cronjobs
- Function Calls
What's next for naccent
- Supporting multiple languages
- Launch BETA
- Applying Y combinator
- Recording previous achievement
Built With
- flask
- nextjs
- phoneme
- speechace
- tailwind

Log in or sign up for Devpost to join the conversation.