We were all super excited to get our hands on the Myo Armband, and had a ton of different ideas that we wanted to build. So why not build them all? Well, mainly because we didn't want every person on our team to have to become an expert in writing Euclidean mathematics in C++.
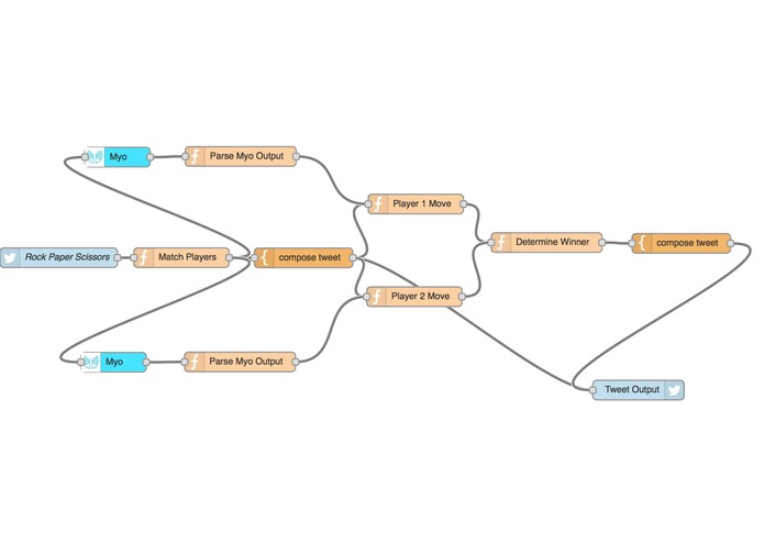
So we used the built-in websocket functionality in the Myo Connect Application supplied by Thalmic with their armbands to tie events broadcasted by the armband to a Node.js module we created. We wrapped this in the open-source Node RED framework released by IBM and BOOM! We had a drag-and-drop interface for connecting to and receiving information from the Myo armband. We could get gestures, acceleration, and position information from the armband in real time. We did a bunch of optimization of how our node aggregated the information from the armband so it wasn't too sensitive to gestures that people didn't mean to make. This allowed us to detect deliberate actions users would make that we would use as controls for some cool games and hacks.
We used our Node to make a Rock Paper Scissors game that two people can play while each wearing a Myo armband. They don't even have to be in the same room to play because the results are automatically posted to their Twitter.
We also used a Myo to control a game of Minecraft. We used Myo's Lua scripting environment to tie motions and movements to key presses and mouse events. You can run, jump, look around, dig, build, and whack sheep all using your Myo.
Log in or sign up for Devpost to join the conversation.