MyHealth
List of Definitions
CNT - Carbon nanotube, it is 3D structure made of carbon Graphite - Carbon 2D structure ECG (electrocardiogram) - the test for medical which measure any problem in heart Mobility sensor - the test for movement which measure any movement between two different locations Sensor - A device which can measure the characteristics of particular tangible things Arduino - the team is using ARDUINO Uno R3 for prototyping. BLE - Bluetooth Low Energy. DMM - can measure quantities such as voltage, current, and resistance. Measured values are shown on a digital display, allowing them to be read easily and directly, even by first-time users.
Introduction
With the recent surge in demand for fitness tracking devices such as Whoop and Fitbit, approximately one in five Americans has a fitness tracker. The wearable market is projected to grow to $34 billion by 2022, but users are still not satisfied with current products. Our team task was to identify issues and limitations of current designs and improve upon them. We are looking for innovative ways to create a new design for wearable devices that would mitigate the issues of the current models.
Problem Statement
There were over 722 million personal wearable monitoring devices sold worldwide in 2019. Although current wearable models provide approximations for cardiovascular data, current devices could differ by more than 10% from the actual values [1]. In addition, the average price of wearable devices is $218.00 CAD which makes them inaccessible to users in low-income countries [2]. Also, in 2021, there were over 61 million Fitbit, Apple Watch users who had their data disclosed, thus the current models pose serious security concerns, due to data breaches and leaks [3].
The design team aims to create an accessible fitness tracking device product that can be retrofitted to existing equipment/apparel and ensures user privacy. The design team will focus on only implementing pulse sensing, oxygen saturation, and movement detection. The team will not develop any additional features such as sleep tracking, music, or gps data tracking. Furthermore, the device will not have internet connection and communicate through BLE, which will eliminate the risk for potential data leaks.
Functions
The functions of a design outline its purpose and desired usages. The primary function is the major intended purpose of the design, whilst secondary functions are the other methods the design could be used for, and they stem from the primary function.
| Functional Basis | Primary Function |
|---|---|
| Sense information | Sense User’s Pulse, Detect User’s Motion |
| Access Information | Display Data/Information |
| Connect to Mass | Connect to User/User’s Clothing/User’s Sport Equipment |
Sense information(secondary functions)
- Calculate BPM
- Calculate daily average of BPM
- Sense irregular heart rate (as a safety function)
- Approximate daily ‘active minutes’ based on heart rate and blood pressure
Access Information (secondary functions)
- Display the user's health related data ( heart rate, blood pressure, number of steps,etc.)
- Display different settings/modes (language options, device information,etc.)
Connect to mass (secondary functions)
- Attaches to the user to track biological health data (ex: heart-rate, sweat,etc.)
Attaches to the user to track biological health data (ex: heart-rate, sweat,etc.) Attaches to user/user’s clothing to detect physical movement
Objectives
The following is a list of desired qualities of a solution.
Inexpensive [4] Should be significantly cheaper than current products due to the limited functionality of the device (refer to the problem statement).
Durable Should resist deterioration under: temperatures ranging from -53℃ to 50℃ Should resist a fall impact from a height of 1.22m [5]
Does not obstruct user’s movements Should not impede any movements of users.
Sensor Fabrication
For the sensor fabrication process, we modified recent research of the Institute of Microelectronics in Beijing on strain sensors[8].
First, we prepare a silicone mold which is about 2.7 inches wide and 1.18 inches long, and height of 2mm. Then, before it cured, we put graphite solution on top, to make the material more conductive. Silicon by itself has resistivity of about 0.1 Ω-cm and conductivity of about S/m 1.56×10−3. On the other hand, graphite has resistivity of 2.5×10−6 to 5.0×10−6 Ω•m and conductivity of about 3.3x10^2 S/m.Graphite is a 2D material,so it also does not impede the flexibility of silicone. Lastly, our team was planning to add Carbon nanotube solution and reached out to Raunaq Bagchi, professor Howe's PhD student. Unfortunately, we were not able to obtain CNT due to time constraints, and decided to use silver paste instead. Both CNT and silver paste are 3D structures, and do not help with flexibility. However, applying them increases conductivity of our sensor. Finally, we use copper tape that would serve us as connectors and help measure the resistance.

As part of the iteration process, our team experimented with several mold configurations. We tried to cure the silicon-graphite solution under heat of about 600 ⁰C - 800 ⁰C in order to decrease graphite stains on skin. However, at the end of curing, Silicon-Carbide solution was formed, which has inferior conductance to graphite being on top of silicon. We decided to cure the mold under the normal room conditions.

The potential improvements of the sensor could involve using Digital Micromirror Device, a 3D printer that is a standard for microelectronics configuration. In addition, the ecoflex substrate could be used to increase the flexibility of the device.
Hardware
The mobility sensor changes resistance due to the sensor's deformation in cross-sectional area A and length change. The heart sensor follows the Electron Diagram Mechanism of Transduction. During the stage of flow in and out of the cells, the electrical polarization raises the electrical signal measured by the heart sensor.
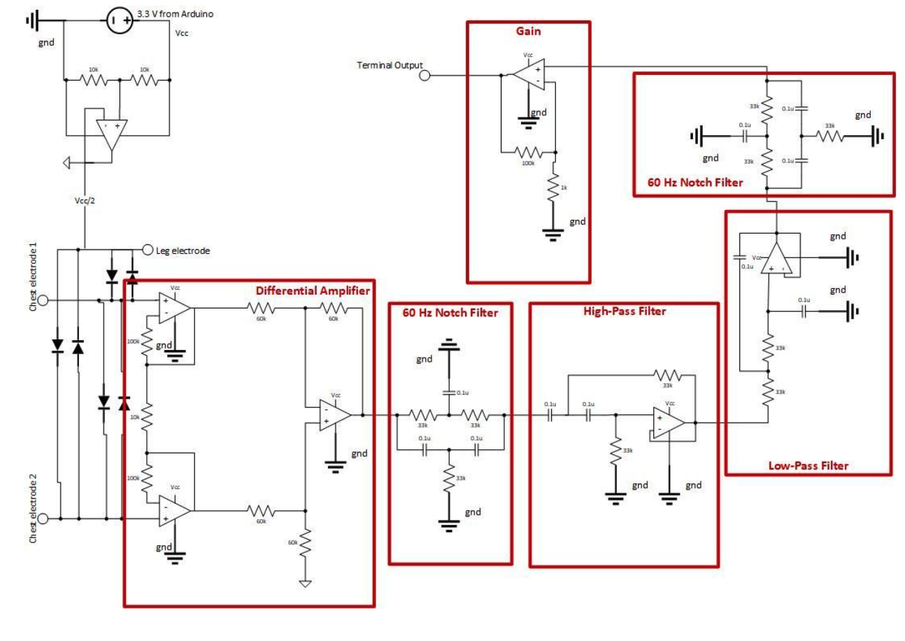
Here is the circuit that our team took from existing research on devices with different electrodes[7].

High pass and low pass amplifiers help us to mitigate the effects of variable impedance of the electrodes, and help to maintain signal integrity. 60Hz Notch filter is used to cut-off 60Hz signal powering every building according to industry standards[6]. The gain in the circuit is used to amplify the output. To simplify the circuit, our team did not implement the diodes before the differential amplifier. The potential issues with the design without the diodes is surge in current that might arise between electrode terminals, resulting in bad sensor measurements.

Our team also iterated on different circuit designs.We prototyped a circuit that would consist of a single op amp, and all the digital filters would be implemented using Arduino. Our team used multisim to perform testing of the circuit.

Our team was not able to obtain the heart sensor on time, so the input was simulated by the following code which simulates sinusoidal wave motion
void setup() {
pinMode(10, OUTPUT);
for(int n=0;n<500;n++){
t = (float) n/Fs;
samples[n] = (byte)(127.0 * sin(2 * 3.14 * t) + 127.0);
}
sampling_interval = 1000000/ (F*n);
}
void loop()
{
for(int j= 0;j<500;j++){
analogWrite(10, samples[j]);
delayMicroseconds(sampling_interval);
}
}
Potential improvements to the circuit could involve adding more bandpass filters, and experimenting with gain coefficients.
IOS APP Implementation.
The IOS app is using Swif(4.0) as the main programming language. The app is also using the healthkit library that allows users to synchronize all their data with their Iphone/Apple Watch between several apps. Our application is able to retrieve the following data from HealthKit
- Age
- Sex
- Blood Type
- Weight
- Height
- BMI
The user is able to create a workout(includes only jogging for now), and measure the duration and start time of the workout. After, the user is able to review their heart beat data and also activity index calculated by the sensor. However, the app works on the simulated data and the team did not connect the circuit to the phone due to time constraints.
To tackle the data breach concerns, we are only storing data locally or transmitting it directly to Apple Health
The next steps for the application would be adding more variability of the workouts and implementing immediate heart rate and motion monitoring.
Testing
Our team also developed a testing framework. The following table provides the summary of developed tests
| Functional Basis | Primary Function |
|---|---|
| 1. The sensor should not shock the user | Sense User’s Pulse, Detect User’s Motion |
| 2. Mobile application should perform at 60FPS and sore all the data for x time decided by the user | Display Data/Information |
| 3. The sensor should not fall from the user after the exercises are performed | Connect to User/User’s Clothing/User’s Sport Equipment |
- Procedure:
- Review sensor circuit and design
- Assure that our product follows the IEEE standards of biomedical devices[9]
- Procedure
- Compile an application on IOS device and run it in debug mode to show FPS.
- Save the exercise for the desired time and check the Health app to ensure that the data is synchronized with our app. 3.Procedure
- Perform exercises that would involve different muscle groups and ensure that the sensors stay on the suer
There are several other tests that could be implemented such as: check if sensor irritates the skin due to chemical adhesive, data is not transmitted outside of mobile apps and sensors.
Conclusion
This project focuses on a fitness tracking device that offers better privacy at a cheaper price compared to the models on the market. The design team focused on creating a device that only measures fitness data, thus ‘extra’ features (such as messaging, listening to music, etc.) are not considered. Only the design solutions that account for all the elements covered in this document will be considered in the future stages. After receiving feedback from the MakeUofT mentors, our team would love to continue the research on this project following the improvements that could be made outlined in each section
Sources
[1] “The rising popularity of fitness trackers in athletics – The Aragon Outlook.” https://aragonoutlook.org/2022/02/the-rising-popularity-of-fitness-trackers-in-athletics/#:~:text=Since%20the%20invention%20of%20wearable.
[2] M. R. Solomon, “Fashion Or Functionality? Consumers Try To Make Sense Of Wearable Technology,” Forbes. https://www.forbes.com/sites/michaelrsolomon/2018/06/21/how-will-consumers-make-sense-of-wearable-technology/?sh=244cd5b66e9b.
[3] C. Brookes-Smith, M. Whelan, and N. Bisal, “A button that tells your boss you’re unhappy: why mental health wearables could be bad news at work,” The Conversation. https://theconversation.com/a-button-that-tells-your-boss-youre-unhappy-why-mental-health-wearables-could-be-bad-news-at-work-154313. [4] “Teardown: Fitbit Flex | Electronics360,” electronics360.globalspec.com. https://electronics360.globalspec.com/article/3128/teardown-fitbit-flex#:~:text=The%20Fitbit%20Flex%2C%20which%20retails. [5] “What is a Drop Test? | Zebra,” Zebra Technologies. https://www.zebra.com/us/en/resource-library/faq/mobile-computing/what-is-a-drop-test.html#:~:text=U.S.%20Military%20Standard%2C%20MIL%2DSTD. [6] R. Kher, “Signal Processing Techniques for Removing Noise from ECG Signals,” Journal of Biomedical Engineering and Research, vol. 1, pp. 1–9, Mar. 2019. [7] "Ultra-thin Wearables for Real-Time Health Monitoring" http://sddec19-20.sd.ece.iastate.edu/docs/Design%20Doc%20v2.pdf, May 2, 2019. [8] "A Practical Strain Sensor Based on Ecoflex/Overlapping Graphene/Ecoflex Sandwich Structures for Vocal Fold Vibration and Body Motion Monitoring, " https://www.frontiersin.org/articles/10.3389/fsens.2021.815209/full, Jan. 2022. [9] D. P. Rose, M. E. Ratterman, D. K. Griffin, L. Hou, N. Kelley-Loughnane, R. R. Naik, J. A. Hagen, I. Papautsky, and J. C. Heikenfeld, “Adhesive RFID Sensor Patch for Monitoring of Sweat Electrolytes,” IEEE Transactions on Biomedical Engineering, vol. 62, no. 6, pp. 1457–1465, 2015.
Built With
- arduino
- healthkit
- raspberry-pi
- swift


Log in or sign up for Devpost to join the conversation.