my72 addresses the problem of efficient diagnosis by providing healthcare solutions and drug effect analytics. It uses an advanced physical sensor system to monitor critical conditions and delivers expert care remotely via push notifications to the doctor and feedback about the patient’s condition. This enhances the patient’s experience as they can have effective medical care in the comfort of their own home. It also enables doctors to prioritize their time for the patients who need them the most.
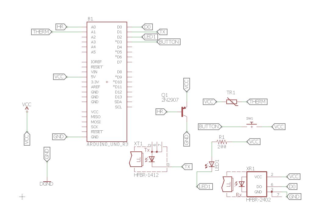
Doctors can use the drug to drug and patient to patient analysis to effectively and efficiently plan the next steps for their patients with a higher success rate in diagnosis. The analysis will help the doctor better diagnose their patients The attributes that doctors would like to monitor can be “customerized” based on their requirements and body vital functions with the help of different and sensors. Attributes include: pulse rate, blood pressure, respiratory rates, oxygen saturation, blood flow, ETC02 (carbon dioxide), body temperature, image, accelerometer, heart rate variability.
Log in or sign up for Devpost to join the conversation.