Inspiration
The increasing isolation and separtaion from friends and families due to varied timezones and modern lifestyles, leaves people feeling lonely and wanting to be heard. The lack of a social person further escalates this feeling. In such a scenario, one reaches out to the 'relentlessly adicting' social media platforms which inculcates toxic coping mechanisms and other issues. The rise of echo chambers throughout online social networks is accelerating user polarization on such delicate subjects. There is little knowledge of the key players in such homogeneous groups and how echo chambers communicate with one another. As observed, over the time this leads to development of multiple wellness issues. We frequently seek out and accept viewpoints that are consistent with our own. Strong relationships between people who share similar beliefs on online platforms are likely to be a reflection of this tendency. The development of such homogeneous societies might also be aided by feed algorithms used by websites like Twitter. Researchers have demonstrated the creation of 'echo chambers' of individuals with like opinions in online social networks, which can increase polarization and extreme opinions.
What it does
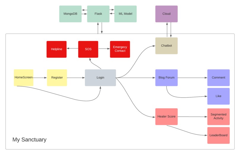
As the name suggests, My Sanctuary creates a non-judgemental blog forum for users to vent out and resonate with like-minded peers. The platform incorporates several Machine Learning Models to achieve toxicity filters, sentiment analysis, emotion detection functions.
- The web app is developed in Python using the Flask framework and MongoDB as the database.
- The conversational AI agent built using the Google Cloud subset Dialogflow, aims to be a passifier in case of need. Upon encountering a vulnerable state of mind of the user, the chatbot redirects the user to either the Mental Health Helplines or the EMergency contact given by them using Twilio .
- To maintain the non-judgemental aspect and privacy of the users, all usernames are randomly generated for the front end but the actual identity of the user is taken in at the time of registration for authentication purposes.
- Every post given by a user is scanned using the ML algorithms for various safety parameters and if passes the checks, if displayed on the feed.
- The entity HEALER SCORE is a measure of the good activity tht the user involves in. The score increases by positive engagement with the platform.
How we built it
- Python, Flask
- MongoDB
- Twilio
- Google Cloud Platform, Dialogflow
- Frontend: HTML, CSS, JS, Bootstrap
Challenges we ran into
- Training chatbot for better performance,
- Optimizing the enormous ML models as they we're leading to crashes in deployment
- Choosing appropriate algorithms
Accomplishments that we're proud of
- Training the chosen models and successfully finding out the filter parameters.
- Developing prototype to product within 24hrs in a 2 people team.
What we learned
- Teamwork
- Cloud Development
- Collaboration
- Git
- Time Management
What's next for My Sanctuary
- Incorporating DevOps and containerizing the enormous ML models for improved efficiency.
- Improving the UX
- Enhancing user authentication and verification
Built With
- bootstrap
- colab
- css3
- dialogflo
- figma
- flask
- gcp
- google-cloud
- html5
- javascript
- json
- jupyter
- mongodb
- pycharm
- python
- twilio
- vscode

Log in or sign up for Devpost to join the conversation.