Inspiration
A silly AI image/sketch to animation generator, where we took inspiration from the Sketch Aquarium of Japan’s underwater world.
What it does
The app allows you to sketch and give a title, sketch only, or text only to create an animated image that floats out in a world. This world could be a forest, a sea, mountains, space, or a city. You can see others’ creations while meddling with your own! Just be careful, though, the museum of wonders might not generate the same thing you want, it might be silly…
How we built it
We designed the app to purposely not generate the exact prompt that the user entered. We added a silly tweak to it. So don’t be surprised if your cute cat turned out completely morphed. We used TypeScript and the Gemini API to build the app.
Challenges we ran into
Had a hard time trying to perfect the prompt to create the creatures with the design that we want. It was also particularly challenging to add the "tweak" to the creatures while trying to understand how to connect it with the Gemini API.
Accomplishments that we're proud of
Having a working app that demonstrates exactly what we want.
What we learned
We learned how to connect to the Gemini API and integrate models to generate images from text. We also learned how to change the prompts accordingly to gain the final product as we desire.
What surprised us
Every time an image was generated from our prompt or sketch, the output always managed to surprise us. It wasn’t like what we expected, but it is what we expected: a silly output.
How it features Artificial Intelligence:
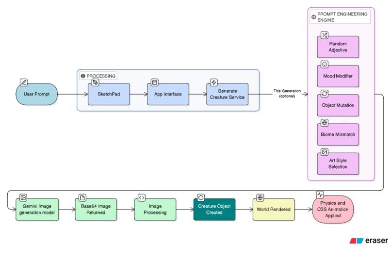
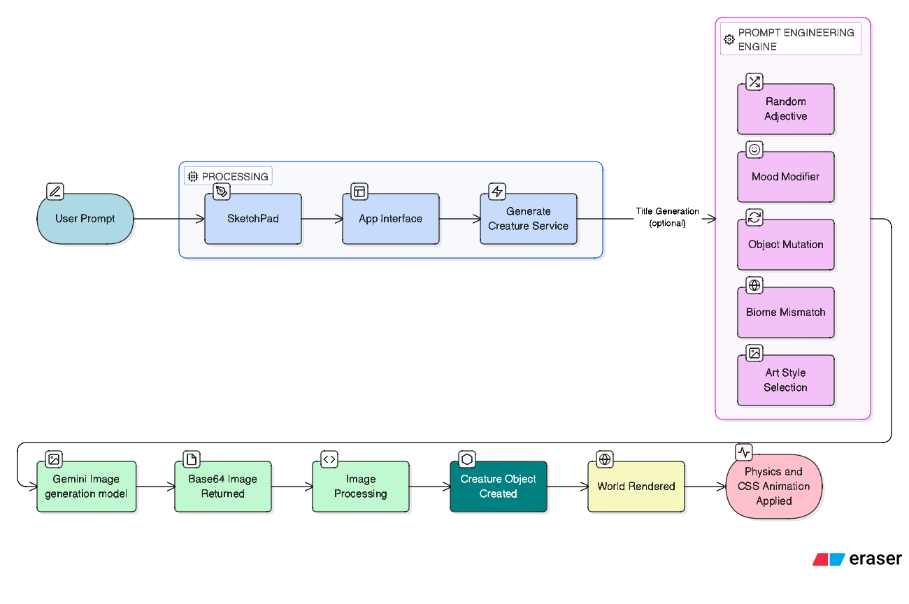
AI is featured in two key stages: creature generation and world background generation. When the user submits a sketch or title, the system would use a text-generation model to create a creative creature name. Then the dynamic prompt engineering system will apply random attributes to make it silly. Then this prompt is sent to an image generation model, which returns a hand-drawn styled creature rendered with a white background.
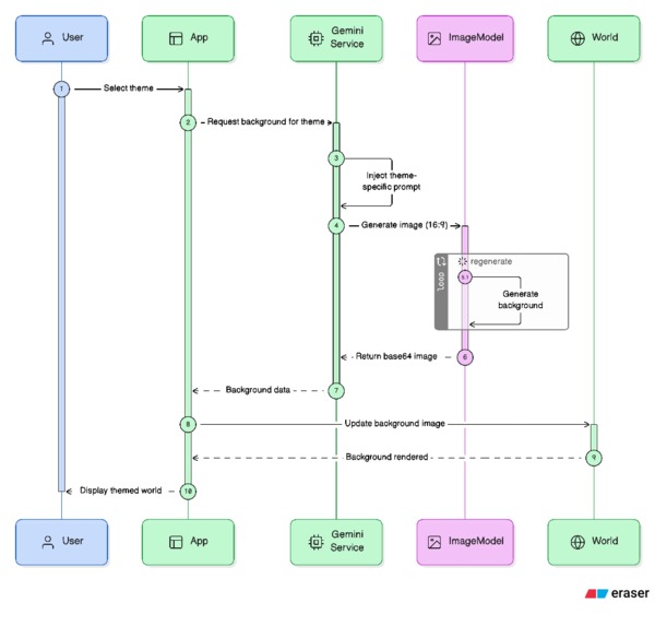
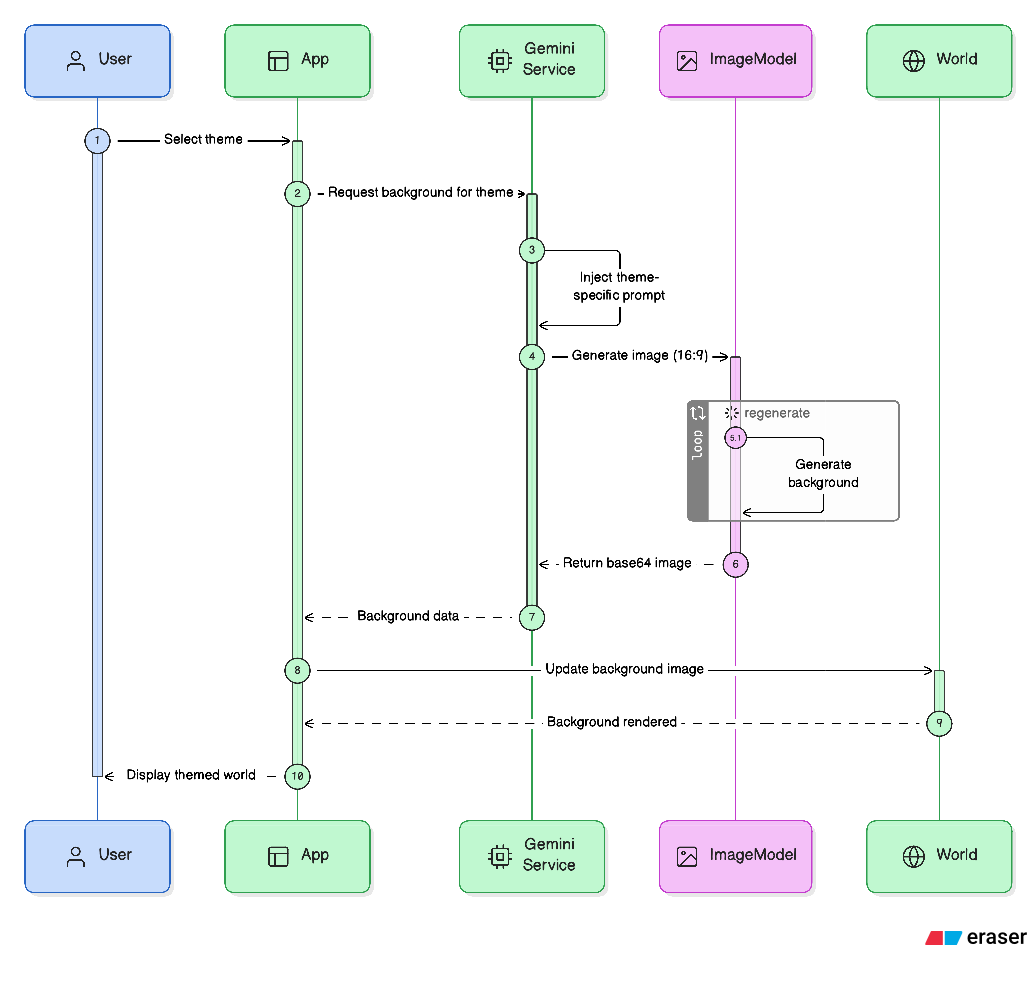
Then, when a user selects a theme, the system would dynamically construct an environmental prompt, and the image-generation model would produce the background. The world updates without affecting existing creatures.
AI models used:
Text Generation Model - Creature name Model: gemini-3-flash-preview Image generation model - Creature artwork Model: gemini-2.5-flash-image Image Generation Model - World background Model: Gemini-2.5-flash image
Built With
- api
- gemini
- generative
- html
- prompt
- react
- typescript
Log in or sign up for Devpost to join the conversation.