Inspiration
All of us watch movies and TV shows for entertainment and search its ratings, genres etc. before watching. Movieman skill was made so that every one of us can easily access all information about any movie through echo devices. This skill will help users save the good amount of time along with a handful of information.
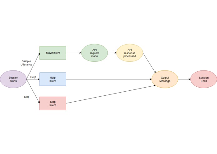
What it does
This skill tells its users about the genre, release date, languages, actors, directors, ratings etc. of every movie. Just say Alexa open movieman and tell me about Avengers will give you all information about Avengers.
How I built it
It is built using omdb API which return complete information about the requested movie as the response in JSON format.
Challenges I ran into
As it is the first time working with API on Alexa Skill, so understanding the API and integrating it with Alexa was challenging task. Also, managing session was the considerable challenge.
Accomplishments that I'm proud of
Accomplishment I am proud of is when code worked and skill got certified after several certification and code issues.
What I learned
I learned about API usage, JSON response extraction, and session management.
What's next for Movieman
I would like to expand the movieman to include information about regional movies as well and make skill available in other languages.
Promo
Promotion Video of skill can be found on https://www.youtube.com/watch?v=xxj6kzM3ozc
Log in or sign up for Devpost to join the conversation.