Inspiration 🧠
I've gone down a lot of rabbit holes, but since AI agents became more than a buzz word one of my favorite Friday night activities has been to prompt my agents and let them run wild. Each agent implements some part of a weird, out of the world idea of mine and when they all complete their tasks it's always and I mean always a pain to consolidate their work down
What it does ⁉️
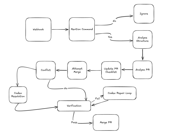
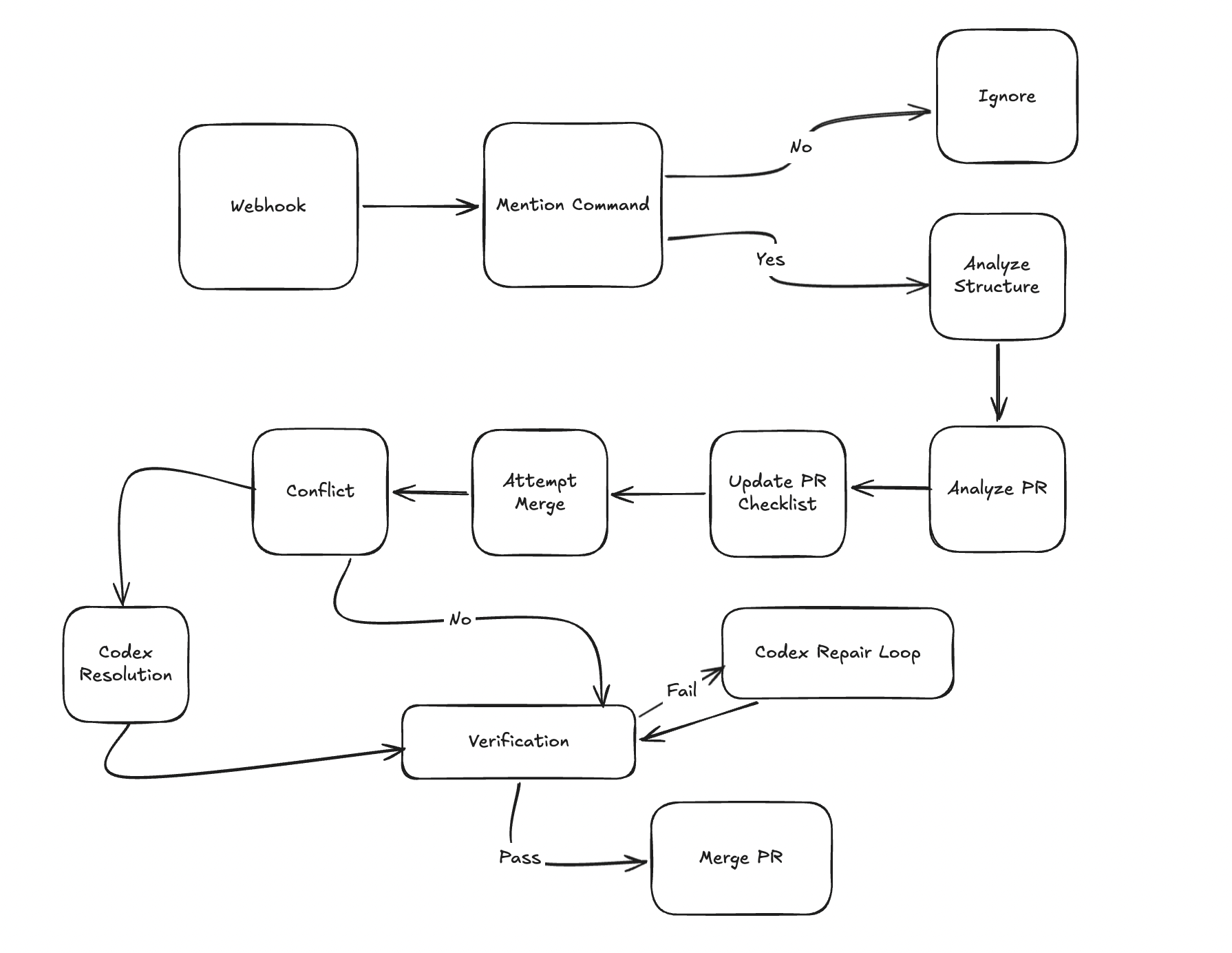
I built a Github Bot which when mentioned in the comments of Pull Requests will resolve all of your merge conflicts. Goal isn't to take the easy steps and get the Pull Request through but analyze design decisions and build around what makes the most sense.
How we built it 🔨
I used LangGraph as the framework, engineering an architecture which pulls context from the human orchestrator, past design decisions, and structure of the repository. A lot of consideration has been given into what context goes through the agent. I ended up using Codex Agent as I had a lot credits but I believe Devin is a significantly better harness
Built With
- codex
- langgraph
- python

Log in or sign up for Devpost to join the conversation.