Inspiration
Mental health struggles often go unnoticed until they become overwhelming. Many of us already write notes or journals to express our feelings, but those words stay hidden in a diary. We were inspired by the idea: “What if your notes could also take care of you?” — and built an app that transforms journaling into a supportive, AI-powered experience.
What it does
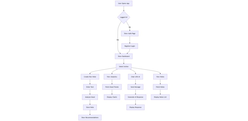
MoodNote is a note-taking app combined with an AI chatbot that: Analyzes the tone, sentiment, and patterns of your text. Predicts your current mood (e.g., happy, sad, anxious, stressed, neutral). Provides personalized recommendations — such as motivational quotes, music playlists, mindfulness tips, or links to mental health resources. Acts as a caring companion, available anytime, while ensuring privacy and simplicity.
How we built it
Frontend/UI: Streamlit / React (simple note-taking interface + chatbot bubble). Backend: Flask/FastAPI to handle requests. AI/ML: Pre-trained NLP models (DistilBERT / RoBERTa) for mood detection and text classification. Database: SQLite/MongoDB for storing notes securely. Deployment: Hosted on Render/Heroku for accessibility.
Challenges we ran into
Training the AI model to capture nuanced emotions beyond basic positive/negative. Balancing simplicity (hackathon timeframe) with meaningful recommendations. Ensuring user trust and privacy while dealing with sensitive text data. Accomplishments that we're proud of Built a functional prototype that predicts mood from journal entries in real time. Designed an intuitive UI that feels like a personal diary but with AI support. Developed an idea that combines social good + technology, addressing a pressing global issue.
What we learned
How to integrate NLP models with web frameworks under tight deadlines. The importance of user-centric design in mental health apps. That even small, supportive nudges (like a kind message or reminder) can positively affect a user’s day.
What’s next for MoodNote – AI Mental Health Companion
Expand to multi-language support for accessibility in different communities. Add voice input + emotion detection from tone. Partner with mental health professionals to provide safe, research-backed recommendations. Release as a mobile app to reach more users.
Built With
- flask
- jwt
- natural-language-processing
- python
- streamlit
Log in or sign up for Devpost to join the conversation.