Mini arcade device
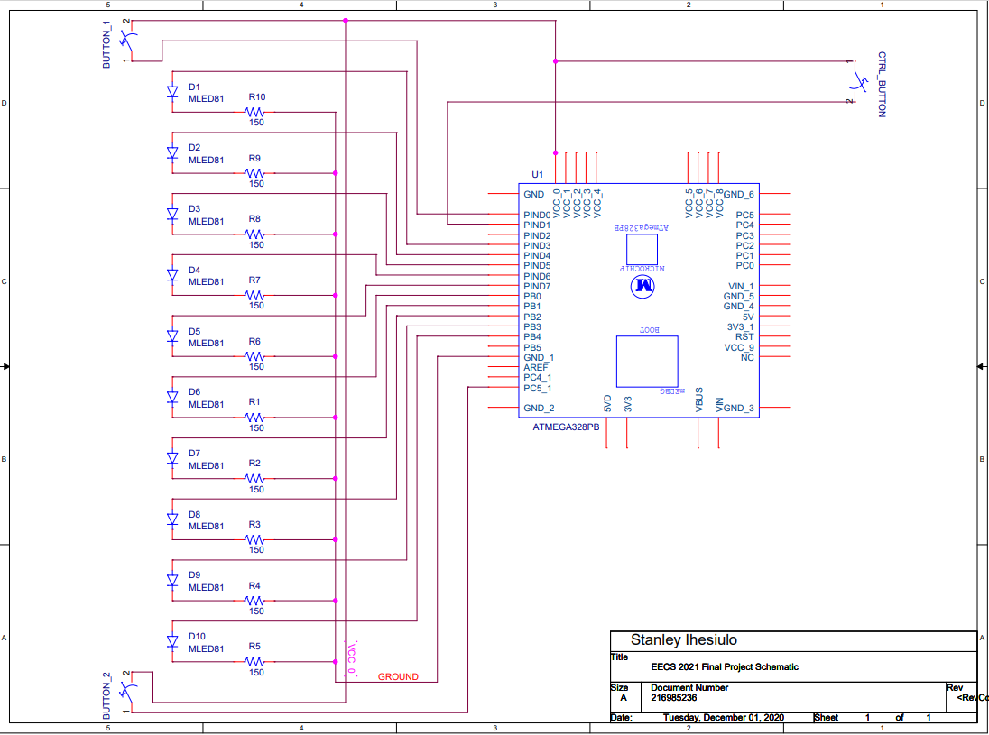
This project was made as a part of a Computer Organization course at York University (EECS 2021) under the direction of Dr. James Smith. It was built on the ATmega 328PB Xplained mini board, using C and inline assembler.

Built With
- assembler
- c
Log in or sign up for Devpost to join the conversation.