Inspiration
The inspiration for MindSync came from observing the widespread struggle to maintain a healthy work-life balance in today's fast-paced world. We saw that existing wellness apps are often passive—they track data but don't offer actionable, intelligent interventions. We wanted to build something smarter: an Agentic AI that acts as a true personal wellness assistant, proactively helping users manage their stress, tasks, and social connections, not just log them after the fact.
What it does
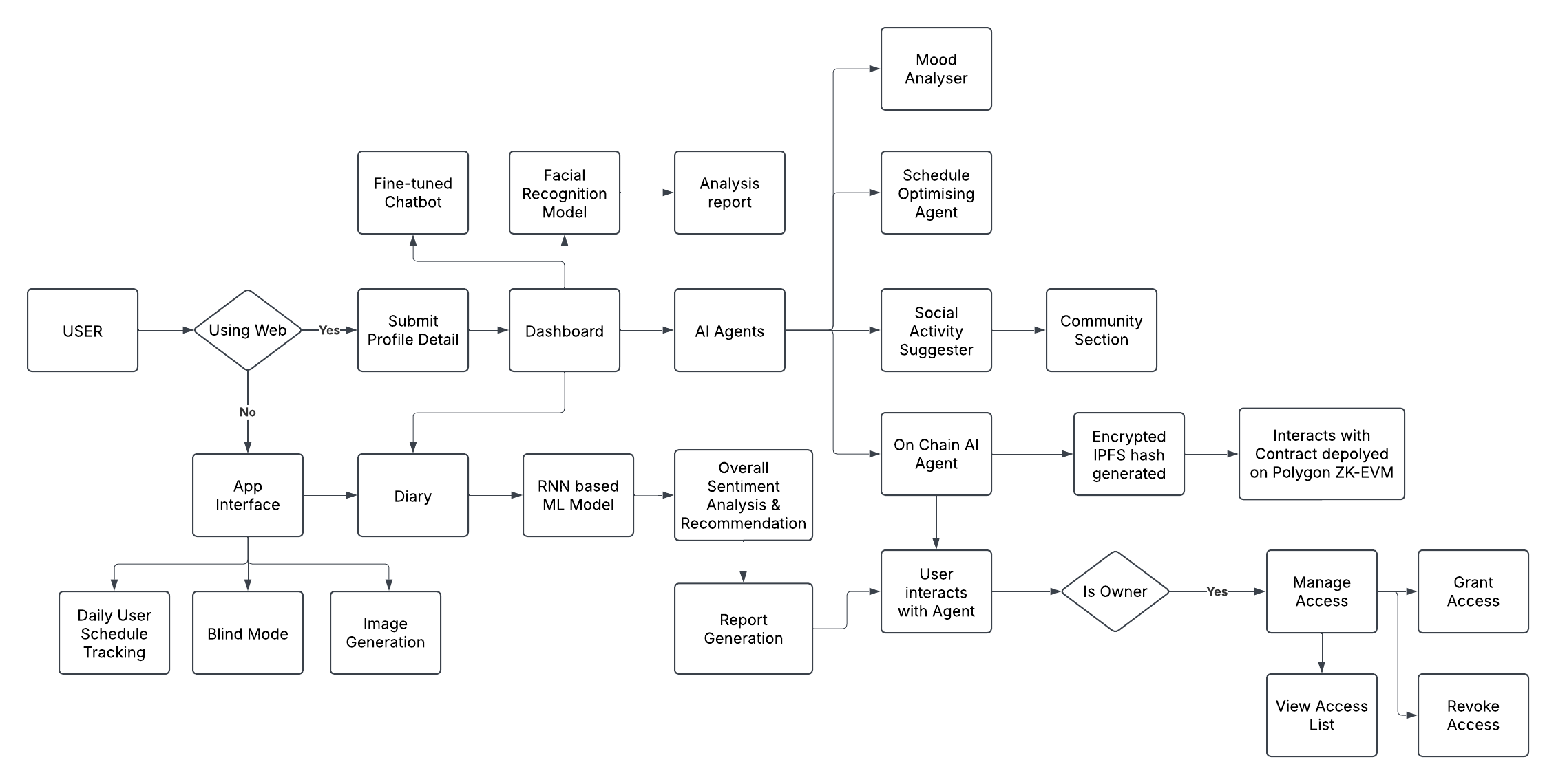
MindSync is an AI-powered personal wellness assistant that provides proactive interventions to help users balance work, social, and personal life. Its key features include:
- A "Balanced Day" Home Screen with a dynamic schedule and proactive AI suggestions (e.g., "You've been working intensely... Consider calling your parents.").
- A Wellness Dashboard that tracks weekly wellness vs. stress trends, and monitors key metrics like daily steps, stress levels, and sleep against personal targets.
- An AI Diary that uses a Long Short-Term Memory (LSTM) / Bi-LSTM model and NLP to instantly analyze the user's mood and emotional state from their text entries.
- Real-time Facial Emotion Recognition (FER) using a Convolutional Neural Network (CNN) model to provide a multi-modal, objective check on the user's current emotions via their camera.
- An Agentic AI Task Manager that understands natural language commands (e.g., "Schedule a meeting tomorrow at 2pm") and autonomously manages the user's calendar to improve productivity and balance.
How we built it
We built MindSync using a multi-layered tech stack designed for intelligent, real-time processing:
- AI - Mood Analysis: We trained and implemented a Long Short-Term Memory (LSTM) / Bi-LSTM deep learning model using NLP (Natural Language Processing) to process and quantify emotions from the user's diary entries.
- AI - Facial Emotion Recognition: We used a Convolutional Neural Network (CNN)-based model trained for FER to analyze the user's live camera feed and detect emotions in real-time.
- AI - Agentic Task Manager: This feature is powered by an Agentic AI framework, likely integrating a Large Language Model (LLM) with calendar APIs. This allows the AI to understand natural language requests and take autonomous actions.
- Frontend: A clean, multi-lingual mobile application (as seen in the screenshots) designed to be the central hub for all user interactions.
- Backend & Dashboard: A robust backend server to manage user data, process API requests, host the AI models, and aggregate data for the visualization on the Wellness Dashboard.
Challenges we ran into
- Model Integration: Integrating three distinct and complex AI models (LSTM for text, CNN for vision, and an Agent for tasks) into a single, responsive mobile application was a significant engineering challenge.
- Agentic Reliability: Ensuring the AI Task Manager accurately interpreted the intent behind diverse natural language commands and reliably executed calendar actions (like handling conflicts or specific timings) was complex.
- Multi-Modal Analysis: Training the AI to provide a holistic wellness score by combining data from multiple, very different sources (subjective diary text, objective facial data, and passive tracking metrics) required careful model weighting and logic.
Accomplishments that we're proud of
- Successfully creating a truly proactive and agentic AI that moves far beyond simple passive tracking.
- Building a multi-modal emotion detection system that combines both NLP (from the diary) and Computer Vision (from the FER), providing a more accurate and comprehensive understanding of the user's well-being.
- Implementing the AI Scheduling Assistant that can autonomously understand and act on natural language commands, effectively acting as a personal assistant for the user.
- Designing a clean, accessible, and multilingual interface that makes these powerful AI features easy for anyone to use.
What we learned
We learned the immense potential of Agentic AI in the HealthTech space. This project taught us how to design and integrate multiple specialized AI models (NLP, CV, and agentic frameworks) into a single, user-friendly product. We also gained a deep appreciation for the complexity of creating a truly proactive system that provides relevant, timely, and empathetic suggestions, rather than just raw data.
What's next for MindSync
- Deeper Wearable Integration: We plan to integrate MindSync with popular wearables (like smartwatches and fitness trackers) to automatically pull data for sleep quality, heart rate variability (HRV), and activity, making tracking effortless.
- Expanding the Agent's Capabilities: We want to empower the AI agent to take more wellness-related actions, such as proactively booking "focus time" or "personal time" in the user's calendar when it detects high stress, or suggesting specific 5-minute mindfulness exercises based on a detected emotion.
- Personalized AI Coaching: In the long term, we aim to develop the AI into a wellness coach that can identify chronic stress or burnout patterns and co-create personalized, long-term wellness plans with the user.
Built With
- firebase
- genai
- lstm
- natural-language-processing
- react
- transformers
Log in or sign up for Devpost to join the conversation.