🌟 Inspiration

Customer service today suffers from slow responses, language barriers, and fragmented tools. We wanted to build something that makes every interaction instant, intelligent, and inclusive — without sacrificing user privacy. Our goal was to create a multilingual AI assistant that runs directly in the browser, delivering human-like support while keeping data entirely local.


⚙️ What It Does

Milo Mate is a Chrome extension that transforms customer support workflows. It enables:

  • 🌍 Real-time multilingual voice chat with automatic translation
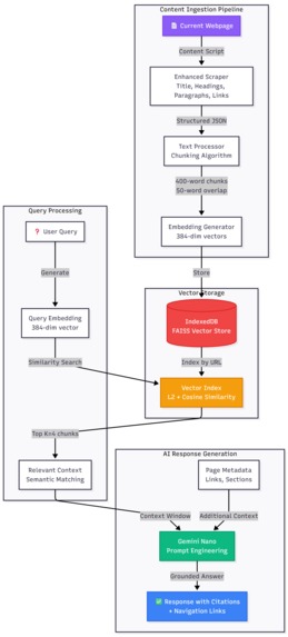
  • 🧠 Intelligent content understanding from any webpage
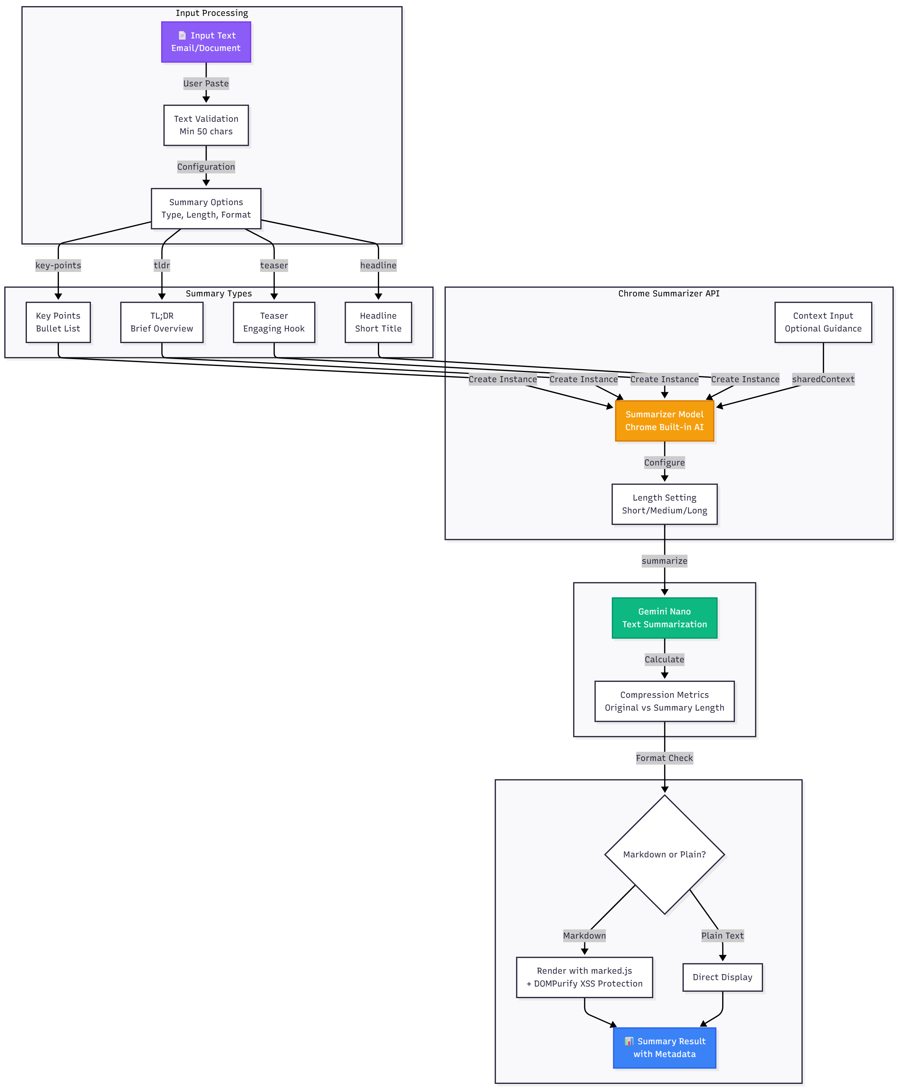
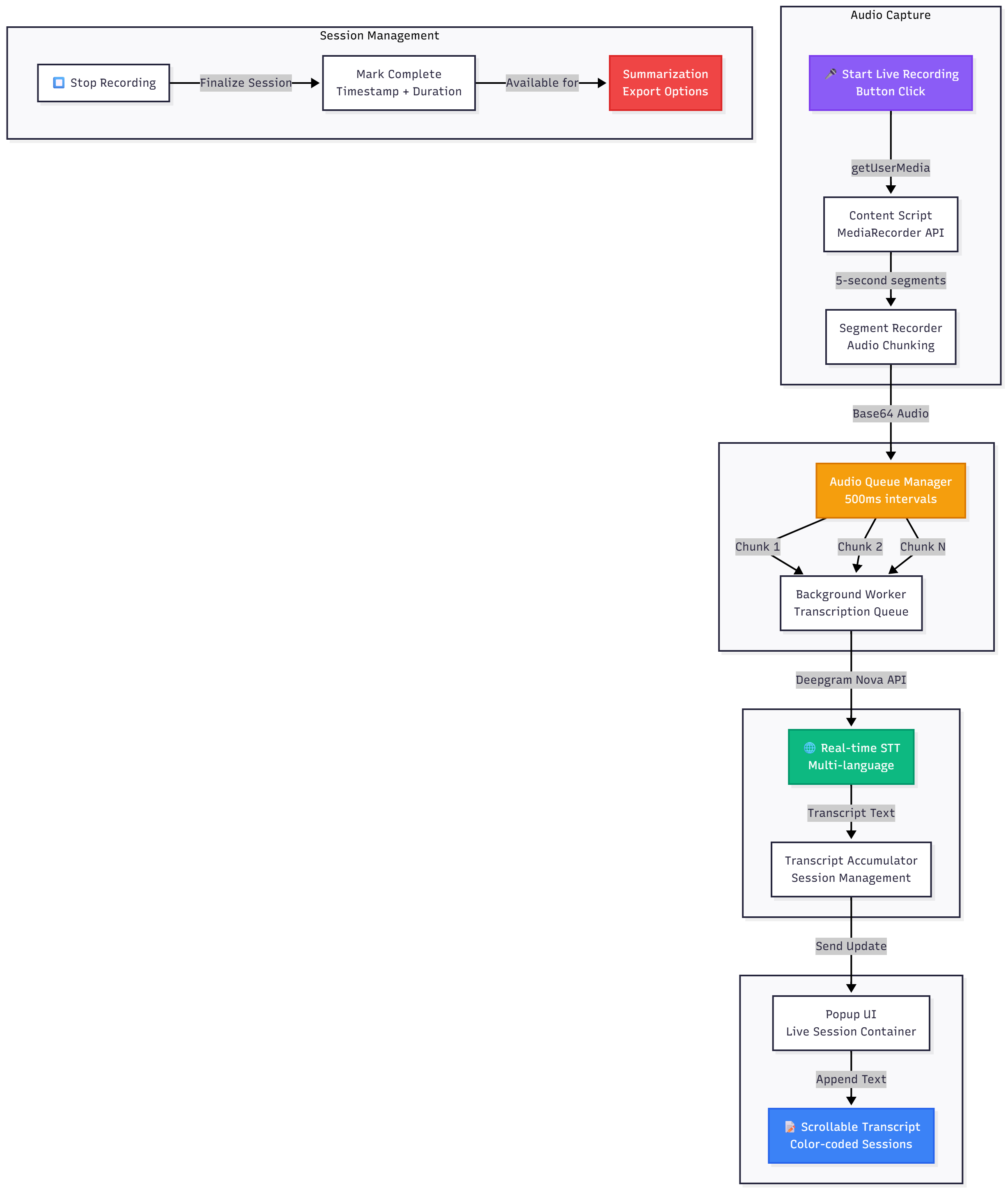
  • 📝 Live meeting transcription and summarization
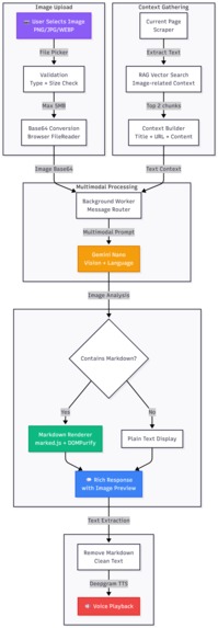
  • 🖼 Multimodal query support (text + images) for complete context
    All powered by on-device Gemini Nano and RAG-based intelligence, ensuring fast, private, and context-aware assistance.

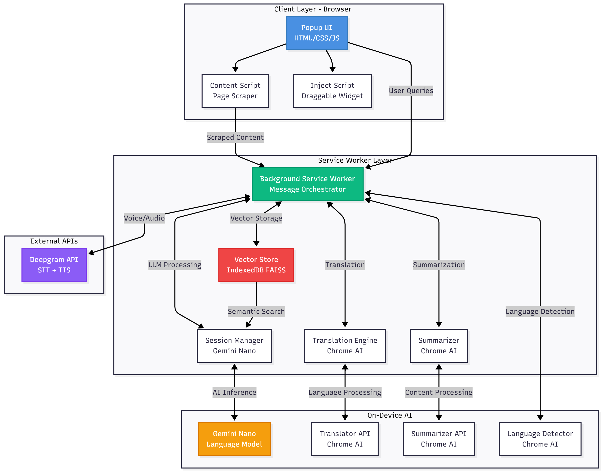
🏗 How We Built It

Built as a Chrome extension, Milo Mate integrates:

  • 🎤 WASAPI for real-time audio capture and processing
  • Gemini Nano + RAG for semantic retrieval and generation
  • 🔍 Vector embeddings for content similarity search
  • 🔐 On-device inference to guarantee data privacy and zero server dependency

🚧 Challenges We Ran Into

  • Capturing system audio reliably across platforms
  • Achieving real-time voice translation with <500ms latency
  • Integrating multimodal AI (text + image) seamlessly within Chrome’s APIs

🏆 Accomplishments We’re Proud Of

  • 🌐 9+ language support with sub-second response times
  • 🗣 Real-time transcription and summarization under 5 seconds
  • 🔒 Fully privacy-first architecture, running entirely on-device

💡 What We Learned

  • The power of hybrid AI (online + offline) for scalability and privacy
  • How efficient vector search drastically improves retrieval accuracy
  • The importance of user-centric UI/UX for AI tool adoption in customer support

🚀 What’s Next for Milo Mate

  • Expand language coverage and multimodal understanding
  • Introduce predictive AI suggestions for customer service agents
  • Extend to mobile and cross-browser platforms for broader accessibility

Built With

  • background-workers
  • chromeextensionapi
  • chromelanguagedetectionapi
  • chromesummarizerapi
  • chrometranslatorapi
  • css
  • deepgram
  • gemininano
  • html
  • javascript
  • rag
  • runtime-messaging
  • vectorembeddings
  • wasapi
Share this project:

Updates