Problem Statement/Motivation
We have identified the 2 major pain points of the insurance industry that is stopping them from adopting blockchain technologies although they know the benefits of blockchain.
Scalability: Because all insurance policy is unique on their own to the policyholder, insurance company need to find ways to streamline the policy configuring process. Solving scalability will bring the insurer a major competitive advantage in reducing costs.
Complexity in processing claims: Because fraudulent claims are the nature of the industry, insurers must find ways to eliminate fraudulent claims while bringing a smooth customer experience when reimbursing claims
What it does
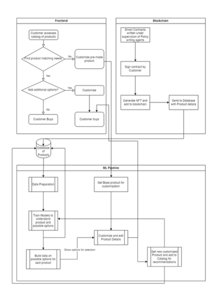
Our solution uses ML to configure customized insurance policies, and we use blockchain technology as a way to supervise the integrity and transparency in requesting claims.
ML and Blockchain use cases Blockchain use cases Blockchain's distributed ledger technology could be used to verify the authenticity of insurance claims and prevent fraud by providing a tamper-evident record of all claims and related information. This would make it more difficult for fraudulent activity to go undetected, helping to reduce the overall cost of insurance. Blockchain could also help streamline processes by automating certain tasks, such as verifying policy coverage and eligibility, and by providing a single source of truth for all parties involved. This would make it easier for policyholders to file claims and for insurers to process them, improving the overall customer experience and potentially reducing costs. In addition, it could increase transparency by providing a clear and auditable record of all transactions, making it easier for policyholders to understand their coverage and for insurers to track their risk exposure. This would improve trust in the industry and make it easier for policyholders to make informed decisions about their insurance needs. Finally, blockchain could help reduce these costs by automating certain tasks and providing a more efficient way to track and manage data. This would allow insurers to allocate their resources more effectively and potentially reduce their operating costs.
Machine learning use case Machine learning can be used to supplement and improve on the process of generating insurance policies by training an ML model to generate policies from the data collected through human actors in the early days. It can also help later on in the process of validating insurance claims.
How it works
To purchase
- Click configure a plan
- Choose the coverage
- Choose the coverage period
- Input data about your vehicle (Brand, model, year, specs, etc)
- AI will configure a customized policy
- If you are happy with the plan, purchase with the crypto wallet.
To make claims
- Go to the insurance policy
- Click report a case
- Select the case under which coverage
- Upload evidence of the case.
- Wait for 3rd party to authorize the loss amount (mechanic, doctors, or police)
- Case is closed once authorized, proceed with requesting claims
- Insurer will process the claims and reimburse the crypto wallet.
How I built it
Our team will show our Figma prototype to demonstrate the customer journey in purchasing and requesting claims with just by few clicks. View here: https://www.figma.com/file/VcOf4grYg4OvA3GtJtcxTW/Metaworks?node-id=0%3A1&t=rOYW4VbCZSFWZWra-1
Structure of code for mockup View here: https://drive.google.com/file/d/1IGEsPO7zZAQ98zPZuHw4woS6xs1FkYe_/view?usp=sharing
What's next for Metawork
We will present a working mockup if we advance to finals. We hope you come along with us to make our vision come true in bridging ML and blockchain technologies into applications to make our lives easier.
W.I.P -> Github:
Built With
- angular.js
- node.js
- pandas
- python
- solidity
- tensorflow
Log in or sign up for Devpost to join the conversation.