Inspiration

It is important to make all milestones of the whole logistics chain transparent. All stakeholders of our industry should get their relevant data in an efficient way so that we can do a diligent planning for the shipment. The visibility of shipment info (way-bill info) is crucial for the local forwarders as well as the truck drivers, it will enable the forwarders and truck drivers to properly finish the last step of cargo transportation, which is the “To Door” service.

What it does

It provides a shipment portal for forwarders and truck drivers within D2D air supply chain. Reduce the manual work among the different systems by digitizing monitor in single source. Get transparency into the shipment trace and gather milestones needed to meet traceability in real time. An integrated QR code improves operation efficiency, saves costs and time, creates more sustainable value, and enhances customer experience.

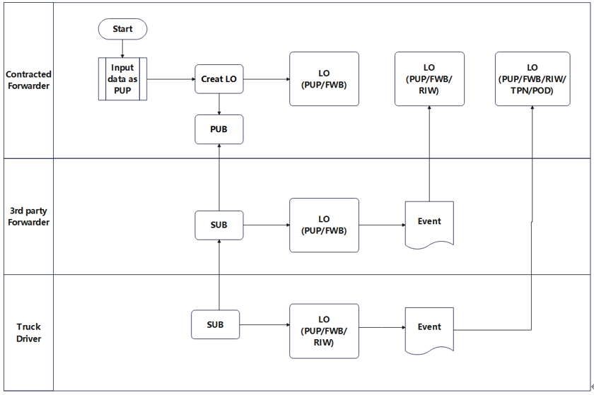
How we built it

See the below uploaded chart

Challenges we ran into

  • The data model has changed, and it took a lot of time to get familiar with the new model.
  • Encountered some problems when the code was released, and an error will be reported when accessing.
  • A polymorphic Json serialization problem where the interface comes with a parsing method that cannot parse the Json format of subclasses through the parent class.
  • During serialization a duplicate record will be added which will cause the interface call to fail.

Accomplishments that we're proud of

  • The door to door milestones of shipment traceability is a critical component of supply chain management, as MetaView helps operators to identify and address any issues that may arise during the shipment of cargo.
  • By transparency of cargo, MetaView can ensure that their cargo is of the highest quality and that they are delivered on time.
  • MetaView traceability can improve planning of shipment and help contracted forwarder to improve customer satisfaction.

What we learned

How to handle the time limitation

What's next for MetaView

Improve the development of mobile applications. More milestones included and supplement complete detailed link. Expand personnel permission management and provide more data fields.

Built With

Share this project:

Updates