Inspiration
As a solo developer participating in the Fivetran Challenge, I was inspired by the complexity of modern software development workflows. Having experienced the pain points of code review bottlenecks, reviewer assignment challenges, and the difficulty of assessing merge request risks, I wanted to create an AI-powered solution that could transform how engineering teams approach code reviews.
The challenge was perfect for demonstrating how custom data ingestion, cloud-native architecture, and advanced AI capabilities could solve real-world problems in software development.
What it does
MergeMind is an AI-powered software development intelligence platform that transforms GitLab merge request data into actionable insights for engineering teams. The platform provides:
- Smart Reviewer Suggestions: AI-powered recommendations for optimal reviewers based on expertise, workload, and availability
- Intelligent Risk Assessment: Comprehensive risk analysis with security vulnerability detection and code pattern analysis
- Automated Diff Summarization: AI-generated summaries with intelligent caching and commit-based invalidation
- Real-time Insights: Live analysis of merge request pipeline with actionable recommendations
The platform features a modern React dashboard, comprehensive API, and event-driven data pipeline that processes GitLab data in real-time.
How we built it
Built entirely as a solo developer project, MergeMind combines multiple cutting-edge technologies:
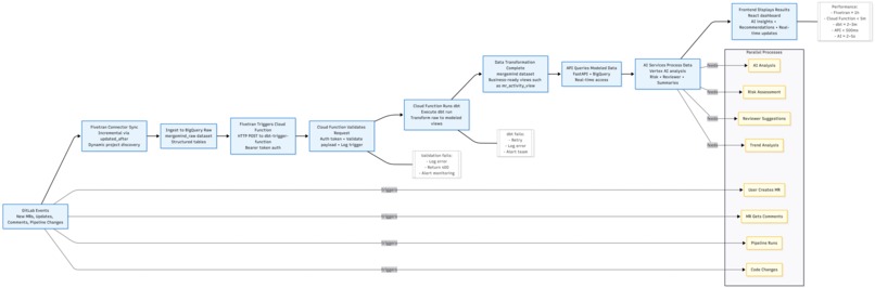
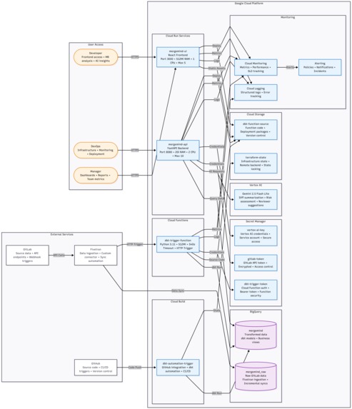
Data Pipeline: Custom Fivetran connector → BigQuery → Cloud Function → dbt transformations Backend: FastAPI (Python) with comprehensive AI services using Google Vertex AI (Gemini 2.5 Flash Lite) Frontend: React with TypeScript, modern UI components, and real-time updates Infrastructure: Google Cloud Run with Terraform for infrastructure as code AI Services: Multi-step reasoning chains, intelligent caching, and comprehensive risk assessment Monitoring: Prometheus, Grafana, and custom exporters for full observability
The architecture implements an event-driven pipeline that eliminates batch processing delays, providing real-time insights as soon as data changes in GitLab.
Challenges we ran into
As a solo developer, the biggest challenges were:
- Full-Stack Complexity: Managing frontend, backend, AI services, and infrastructure simultaneously
- AI Integration: Implementing multi-step reasoning and ensuring reliable AI responses
- Event-Driven Architecture: Designing a robust pipeline that handles failures gracefully
- Performance Optimization: Implementing intelligent caching and optimizing for scale
- Production Deployment: Ensuring security, monitoring, and scalability in a cloud-native environment
The most significant technical challenge was creating the multi-step AI reasoning system for reviewer suggestions, which required careful prompt engineering and result synthesis.
Accomplishments that we're proud of
- Complete Solo Development: Built an entire production-ready platform as a solo developer
- Exceeds Challenge Requirements: Delivered all Fivetran Challenge requirements plus additional features
- Production-Ready Architecture: Implemented comprehensive monitoring, security, and scalability
- AI Innovation: Created sophisticated multi-step reasoning for reviewer suggestions
- Real-World Impact: Built a solution that addresses actual pain points in software development
- Technical Excellence: Demonstrated expertise across full-stack development, AI, and cloud infrastructure
The platform successfully processes real GitLab data and provides actionable insights that engineering teams can immediately use.
What we learned
- AI Integration: How to effectively integrate LLMs into production applications with proper error handling and caching
- Event-Driven Architecture: The power of real-time data processing over batch processing
- Cloud-Native Development: Best practices for building scalable, secure applications on Google Cloud
- Full-Stack AI Applications: How to design systems that combine data ingestion, AI processing, and user interfaces
- Solo Development: Managing complex projects across multiple technical domains independently
The project reinforced the importance of proper architecture design, comprehensive testing, and production-ready deployment practices.
What's next for MergeMind
- Multi-Repository Support: Extend to support multiple GitLab instances and repositories
- Advanced AI Models: Integration with additional AI models for enhanced analysis
- Real-Time Notifications: Webhook-based real-time updates and notifications
- Enterprise Features: SSO integration, advanced analytics, and team performance metrics
- Self-Hosted Deployment: Options for on-premises deployment
- Additional Git Providers: Support for GitHub, Bitbucket, and other platforms
The foundation is solid for scaling to enterprise-level deployments and expanding the AI capabilities.
Built With
- bigquery
- dbt
- docker
- fastapi
- fivetran
- gitlab-api
- google-cloud-run
- grafana
- prometheus
- python
- react
- terraform
- typescript
- vertex-ai

Log in or sign up for Devpost to join the conversation.