Inspiration
The idea for Mentor AI came from the realization that top-tier expertise—from celebrities, entrepreneurs, and thought leaders—is often inaccessible or surface-level. Traditional coaching is either too expensive or lacks real personalization. We wanted to create a platform where users could interact with AI-driven versions of their favorite mentors, receiving tailored guidance that adapts to their personality and learning style. Current mentorship platforms charge anywhere from $500-$5,000 per session. We are disrupting the mentorship space by making world experts accessible to anybody at any time.
Current Problems
The mentorship and expert advisory market faces several challenges, including high costs that make platforms like Intro inaccessible to the average user. Experts, influencers, and celebrities struggle to protect their voice IP while also monetizing it effectively. IP fragmentation, royalty splits, and the risk of synthetic voice misuse raise legal and ethical concerns, as seen in cases like Scarlett Johansson’s lawsuit against OpenAI.
Additionally, there is a lack of personalized, multilingual expert advice, limiting accessibility across different audiences. Addressing these issues requires solutions that balance affordability, IP protection, and seamless global engagement.
Solution
Mentor AI provides personalized AI voice avatars of top experts, celebrities, and coaches. Users can engage in customized learning sessions, receive deep insights, and gamify their coaching experience. Unlike traditional courses or one-off expert interactions, Mentor AI evolves based on user engagement, ensuring a truly personalized mentoring experience. This scales expertise and would create a new marketplace to monetize expertise.
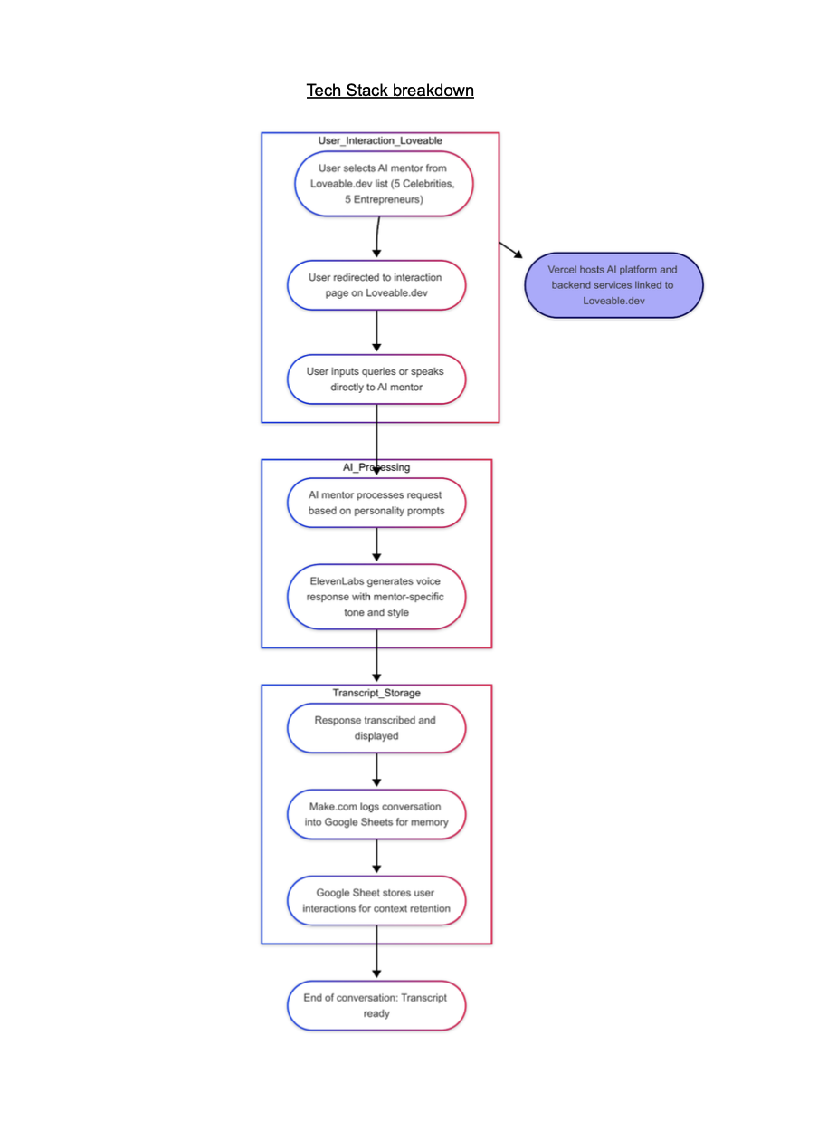
How we built it
- Voice Cloning Technology: We leveraged ElevenLabs’ AI voice synthesis to create hyper-realistic mentor voices.
- Customization Engine: Each AI mentor adapts based on the user’s personality profile and progress.
- Gamified Coaching Framework: A structured engagement system rewards users for progress, making learning more interactive.
- Cloud Infrastructure & API Integration: We built a scalable backend to support seamless interactions and session tracking.
Challenges we ran into
- Licensing & Legal Considerations: Developing a fair and scalable royalty model for celebrity voice cloning.
- Personalization Depth: Making AI mentors feel authentic, adaptive, and insightful rather than generic.
- Balancing Cost & Scalability: Ensuring high-quality voice cloning while keeping costs low for mass adoption.
Accomplishments that we're proud of
Successfully integrated voice cloning + AI-driven coaching to create a truly interactive learning experience. Built a scalable licensing model that allows experts and celebrities to monetize their voices. Developed an adaptive learning experience that feels more human and personal than traditional online courses. Built a front end using the Lovable app. Back-end orchestration with Make.com and Elevenlabs models created using the new AI agents
What we learned
- Demand for Personalized Learning is Huge: Users want customized mentorship, not just generic video content.
- Gamification Increases Engagement: Adding progress tracking, rewards, and dynamic feedback keeps users engaged.
- Voice Matters: AI mentors must sound natural and expressive to build trust and engagement. What's next for Mentor AI
- Multilingual support is crucial: Currently, international consumers have no way of accessing mentors and experts in their native languages.
Product Differentiation
- AI Super-Agent Teams – Users build a custom AI mentor board (e.g., AI Naval Ravikant + AI Beyoncé), combining experts who wouldn’t collaborate in real life.
- Personalized, Adaptive Mentorship – AI mentors evolve with user progress, offering real-time feedback, tailored insights, and interactive coaching instead of static content.
- AI Mentors That Invest in You – As users level up, AI mentors unlock real-world funding, partnerships, and introductions (e.g., AI Beyoncé connects artists to her label).
- Gamified Learning & Progress Tracking – Continuous feedback loops with structured challenges, tiered levels, and real-world skill development instead of passive learning.
- Network Unlocking via AI Agents – AI-driven introductions to VCs, business communities, and entrepreneurial networks as users progress.
- Pay-to-Access Premium AI Mentors – Subscription tiers + pay-per-session with elite AI coaches, expert teams, and high-value business advisors.
- Scalable AI Mentor Marketplace – Experts and celebrities can license their AI avatars for passive income, creating an entire ecosystem of monetized expertise
Market Size
The industry has a substantial market size and is projected to experience rapid growth over the next 3-5 years as consumers and devoted fans seek deeper, more meaningful connections with their icons.
TAM (Total Addressable Market): $1.5 Trillion (long-term global potential) SAM (Serviceable Available Market): $50B–$75B per year (within 5-7 years) SOM (Serviceable Obtainable Market): $10B–$15B per year (realistically achievable in 3-5 years)
Business Model
We expect to generate revenue in three ways.
- Subscription Plans: Unlimited or tiered access to AI expert agents ($29–$299/month).
- Enterprise Licensing: Businesses license AI agents for training, advisory, or customer support.
- Custom AI Agent Development: Experts or businesses pay to create branded AI versions of themselves.
Why Us?
We are the best team to solve this because we bring decades of expertise across IP licensing, media orchestration, streaming protocols, content production, and full-stack development. We've built and scaled products at the intersection of technology and media, mastering the complexities of audio/video orchestration, strategy, product management, and growth marketing.
Our deep understanding of this space isn’t just theoretical—we've lived it, shaped it, and driven its evolution.
Built With
- elevenlabs
- lovable.dev
- make
- make.com
- next.js
- react
- trae
- typescript
Log in or sign up for Devpost to join the conversation.