🧠 MemoryVault – Preserving Memories, Strengthening Bonds

An AI-powered platform helping Alzheimer's patients reconnect with their past through natural conversations and AI-generated visuals.


πŸ† Elevator Pitch

MemoryVault is an innovative AI platform designed to help Alzheimer's patients preserve and relive their cherished memories. Through advanced AI, it enables natural conversations about past experiences while generating visuals that enhance recollection. Families can actively contribute, creating a collaborative space for memory preservation. By combining interactive dialogue with AI-generated imagery, MemoryVault strengthens emotional connections and improves well-being.


πŸ’‘ The Problem It Solves

Alzheimer’s disease gradually erases memories, leaving patients feeling lost and disconnected. Traditional solutions like photo albums and reminders are passive and lack interaction. MemoryVault solves this by:

βœ… Enabling conversational memory retrieval
βœ… Creating AI-generated visual representations
βœ… Providing an immersive and interactive experience
βœ… Encouraging family participation in memory preservation
βœ… Supporting emotional well-being through engagement


🌟 Inspiration

The heartbreaking impact of Alzheimer's inspired us to go beyond traditional memory aids. We envisioned a platform that not only stores memories but brings them to lifeβ€”helping patients maintain their identity and connections with loved ones.


βš™οΈ How We Built It

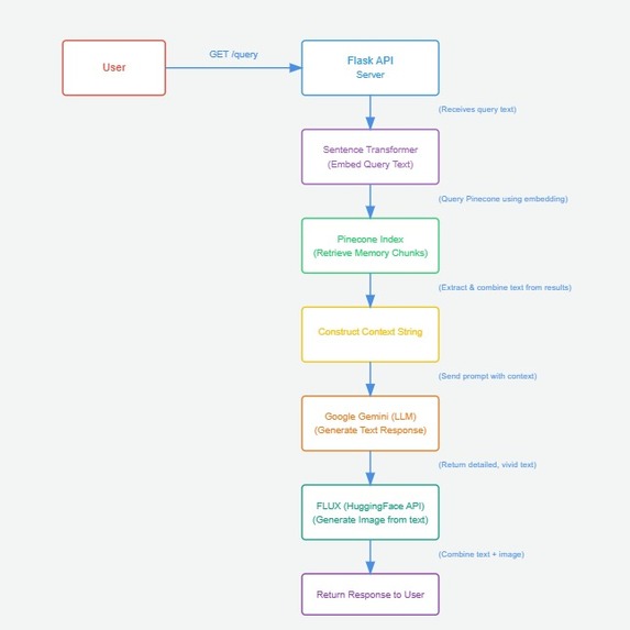
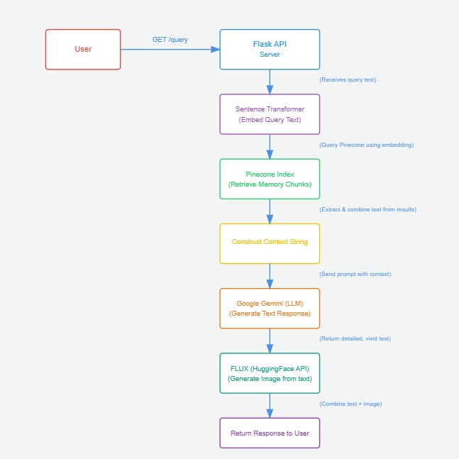
πŸ”Ή Technical Architecture

πŸ”Ή Backend (Flask + Python):

  • RESTful API for memory management
  • SentenceTransformer for vector embeddings
  • Pinecone vector database for storage
  • Google Gemini Pro for natural language processing
  • FLUX API for image generation

πŸ”Ή Memory Processing Pipeline:

  • Text chunking & optimization
  • Vector embedding creation
  • Metadata management
  • Efficient storage & retrieval

πŸ”Ή Core Features:

  • πŸ—£οΈ Conversational memory retrieval
  • 🎨 AI-powered visual generation
  • 🏑 Family memory contribution
  • πŸ” Interactive memory exploration

🚧 Challenges We Faced

1️⃣ Vector Database Implementation – Optimizing memory storage & retrieval πŸ“š
2️⃣ AI Integration – Coordinating multiple AI models for natural flow πŸ€–
3️⃣ User Experience – Designing an intuitive interface for elderly users πŸ‘΅πŸ»πŸ‘΄πŸ»


πŸ… Accomplishments

βœ… Successfully integrated multiple AI technologies into one platform
βœ… Built an efficient vector-based memory storage & retrieval system
βœ… Implemented context-aware natural conversation capabilities
βœ… Developed a scalable architecture for multiple users
βœ… Created a user-friendly interface accessible to elderly users


πŸŽ“ What We Learned

πŸ“Œ Vector database optimization & memory retrieval
πŸ“Œ Large Language Model (LLM) integration
πŸ“Œ AI-powered image generation techniques
πŸ“Œ Scalable Flask application development
πŸ“Œ Cross-platform integration strategies


πŸš€ What's Next for MemoryVault

🌟 Enhanced Features

πŸŽ™οΈ Voice interaction capabilities
πŸ“‚ Advanced memory organization tools
πŸ•ΆοΈ Virtual reality (VR) integration
πŸ“± Mobile application development

🌍 Platform Expansion

πŸ₯ Healthcare provider partnerships
πŸŽ“ Research institution collaboration
🌎 Multi-language support
πŸ”’ Enhanced security features

❀️ Community Development

πŸ‘¨β€πŸ‘©β€πŸ‘¦ Family account management
πŸ“– Memory sharing capabilities
🀝 Support group integration
πŸ‘©β€βš•οΈ Professional caregiver tools


πŸ›  Built With: Flask β€’ Python β€’ Pinecone β€’ Google Gemini Pro β€’ FLUX API

πŸ’™ MemoryVault – Because every memory matters.


Built With

Share this project:

Updates