🧠 MemoryVault – Preserving Memories, Strengthening Bonds
An AI-powered platform helping Alzheimer's patients reconnect with their past through natural conversations and AI-generated visuals.
🏆 Elevator Pitch
MemoryVault is an innovative AI platform designed to help Alzheimer's patients preserve and relive their cherished memories. Through advanced AI, it enables natural conversations about past experiences while generating visuals that enhance recollection. Families can actively contribute, creating a collaborative space for memory preservation. By combining interactive dialogue with AI-generated imagery, MemoryVault strengthens emotional connections and improves well-being.
💡 The Problem It Solves
Alzheimer’s disease gradually erases memories, leaving patients feeling lost and disconnected. Traditional solutions like photo albums and reminders are passive and lack interaction. MemoryVault solves this by:
✅ Enabling conversational memory retrieval
✅ Creating AI-generated visual representations
✅ Providing an immersive and interactive experience
✅ Encouraging family participation in memory preservation
✅ Supporting emotional well-being through engagement
🌟 Inspiration
The heartbreaking impact of Alzheimer's inspired us to go beyond traditional memory aids. We envisioned a platform that not only stores memories but brings them to life—helping patients maintain their identity and connections with loved ones.
⚙️ How We Built It
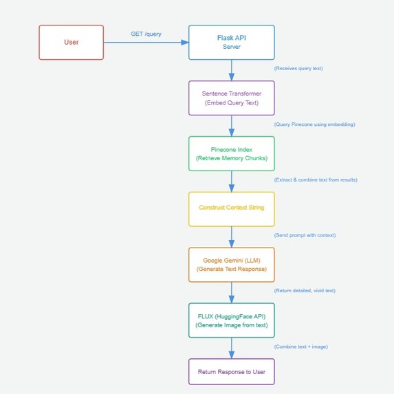
🔹 Technical Architecture
🔹 Backend (Flask + Python):
- RESTful API for memory management
- SentenceTransformer for vector embeddings
- Pinecone vector database for storage
- Google Gemini Pro for natural language processing
- FLUX API for image generation
🔹 Memory Processing Pipeline:
- Text chunking & optimization
- Vector embedding creation
- Metadata management
- Efficient storage & retrieval
🔹 Core Features:
- 🗣️ Conversational memory retrieval
- 🎨 AI-powered visual generation
- 🏡 Family memory contribution
- 🔍 Interactive memory exploration
🚧 Challenges We Faced
1️⃣ Vector Database Implementation – Optimizing memory storage & retrieval 📚
2️⃣ AI Integration – Coordinating multiple AI models for natural flow 🤖
3️⃣ User Experience – Designing an intuitive interface for elderly users 👵🏻👴🏻
🏅 Accomplishments
✅ Successfully integrated multiple AI technologies into one platform
✅ Built an efficient vector-based memory storage & retrieval system
✅ Implemented context-aware natural conversation capabilities
✅ Developed a scalable architecture for multiple users
✅ Created a user-friendly interface accessible to elderly users
🎓 What We Learned
📌 Vector database optimization & memory retrieval
📌 Large Language Model (LLM) integration
📌 AI-powered image generation techniques
📌 Scalable Flask application development
📌 Cross-platform integration strategies
🚀 What's Next for MemoryVault
🌟 Enhanced Features
🎙️ Voice interaction capabilities
📂 Advanced memory organization tools
🕶️ Virtual reality (VR) integration
📱 Mobile application development
🌍 Platform Expansion
🏥 Healthcare provider partnerships
🎓 Research institution collaboration
🌎 Multi-language support
🔒 Enhanced security features
❤️ Community Development
👨👩👦 Family account management
📖 Memory sharing capabilities
🤝 Support group integration
👩⚕️ Professional caregiver tools
🛠 Built With: Flask • Python • Pinecone • Google Gemini Pro • FLUX API
💙 MemoryVault – Because every memory matters.

Log in or sign up for Devpost to join the conversation.