Inspiration
We are a group of students creating an application in the interest of helping people struggling with dementia or memory loss. Connecting directly to Car-play throughout their drives, this application will help them recall and accomplish their tasks through “Memori-Lane.” Memori-Lane is an app that allows users to set tasks for themselves or allows access to doctors/ close family members according to needs; promotes growth and productivity. Memori-Lane is designed to help users achieve their tasks by setting up verbal reminders helping to seize life at this time of difficulty and creating ease to withstand the challenges of memory loss.
What it does
Memori-Lane is an app that allows users to set goals for themselves, or allows access to doctors/ close family members according to needs. Promotes growth and productivity. Memori-Lane is designed to help users achieve their goals by seizing life at this time of difficulty and creating ease to withstand the challenges of memory loss.
How we built it
For the back-end development of Memori-Lane, we used C++ on Repl.it. For the UI/UX design as well as the animations for the software MVP, we used Figma.
Challenges we ran into
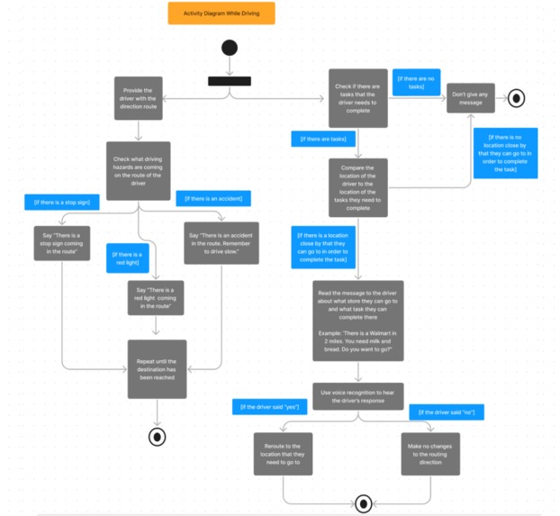
Some challenges we ran into while developing Memori-Lane were being able to utilize multiple variants and data effectively and cater to the user's needs. Additionally, being able to detect and constantly check whether the user can accomplish a task if driving by a location was difficult.
Accomplishments that we're proud of
We're proud of our software MVP as well as our animated prototype that demonstrates how Memori-Lane would play based on different scenarios.
What we learned
During the production of the backend code, we learned several key lessons that will aid us with our future work. Firstly, we realized the importance of thoroughly testing the code before deployment to ensure that it meets the necessary performance requirements by making various test cases. We also learned the value of modular UI/UX design, as this made it easier to maintain and make changes to the code over time. In Addition, we discovered the usefulness of utilizing backend processes, which helped us to identify and fix bugs more quickly. We learned the importance of effective collaboration and time management, and the use of different applications such as Replit.ca helped us collaborate effectively. Overall, this project reinforced the importance of careful planning and thoughtful design in the development of backend systems.
What's next for Memori-Lane
Memori-lane is created to adapt and be incorporated into older and newer car model types. For the program to work more effectively and efficiently for the driver, Memori-Lane would use calendar software that can be used to automatically update tasks and schedules into the program.
Built With
- c++
- ui/ux
Log in or sign up for Devpost to join the conversation.