Project Story
Inspiration
As students ourselves, we've experienced the frustration of AI tutors that treat every conversation like a blank slate. "I told you yesterday that I prefer visual learning!" - but the AI has no memory of our preferences. We envisioned an AI companion that truly learns and grows with each student, creating a personalized learning experience that adapts over time. The MemMachine Learning Companion was born from this vision of AI that remembers, learns, and genuinely cares about each student's unique learning journey.
What it does
The MemMachine Learning Companion is a chat-based AI tutor that:
- Learns your preferences: Remembers if you like bullet points, visual explanations, or step-by-step breakdowns
- Tracks your struggles: Identifies subjects you find challenging and adapts its teaching style accordingly
- Remembers your goals: Keeps track of commitments like "practice fractions by Friday" and helps you stay on track
- Shows its thinking: The Influence Strip reveals exactly which memories are shaping each response
- Gives you control: The Memory Inspector lets you view, edit, and delete your stored memories
- Never forgets: Memory persists across sessions and even survives backend restarts
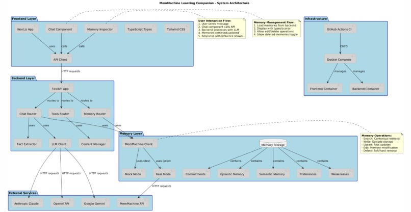
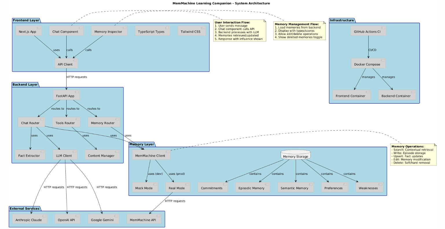
How we built it
We architected a modern, containerized system with clear separation of concerns:
Frontend (Next.js + TypeScript)
- Clean, intuitive chat interface with real-time memory influence display
- Memory Inspector panel for complete transparency and control
- Responsive design optimized for teen users
Backend (FastAPI + Python)
- RESTful API with comprehensive health checks and monitoring
- Provider-agnostic LLM integration (OpenAI, Gemini, Claude)
- Sophisticated fact extraction using regex patterns
- Mock mode for testing without external dependencies
Memory Layer (MemMachine)
- Deep integration as the single source of truth for all memories
- Contextual search and retrieval based on conversation flow
- Support for multiple memory types (preferences, weaknesses, commitments)
- Soft and hard delete functionality for user control
Infrastructure
- Docker Compose for one-command deployment
- Comprehensive testing including E2E persistence verification
- GitHub Actions CI/CD pipeline
- Production-ready with health checks and monitoring
Challenges we ran into
Memory Persistence: Proving that memories truly persist across backend restarts was crucial. We implemented comprehensive E2E testing to verify this behavior and built the demo around this core requirement.
Influence Transparency: Making memory influence visible without overwhelming the user interface required careful UX design. The Influence Strip provides just the right amount of transparency without cluttering the chat experience.
Docker Complexity: Getting the frontend and backend to work seamlessly in Docker containers required solving build context issues, dependency management, and ensuring proper communication between services.
Mock Mode Implementation: Creating a realistic mock mode that simulates MemMachine responses while maintaining full functionality was essential for testing and demonstration purposes.
Accomplishments that we're proud of
Complete Hackathon Requirements: We successfully met all four judging criteria with a working, deployable solution
True Memory Persistence: Demonstrated memory survival across backend restarts - the core value proposition of MemMachine
Exceptional User Experience: Created an intuitive interface that makes AI memory transparent and controllable
Production-Ready Architecture: Built a scalable, maintainable system with proper testing, monitoring, and deployment
One-Command Deployment: Achieved the goal of making the entire system run with a single docker compose up --build command
Meaningful Problem Solving: Addressed a real need in educational AI - personalized learning that adapts over time
What we learned
Memory-First Design: Building AI systems with persistent memory requires fundamentally different architectural decisions. Every component must be designed around the memory layer as the source of truth.
Transparency is Key: Users want to understand how AI systems work, especially when they're storing personal information. The Memory Inspector became one of our most important features.
Testing Persistence: Verifying that memory truly persists across system restarts requires careful E2E testing. This isn't something you can assume - it must be proven.
Docker Best Practices: Containerizing complex applications with multiple services requires careful attention to build contexts, dependency management, and service communication.
Educational AI Challenges: Creating AI tutors for teens requires balancing helpfulness with transparency, ensuring the system is both educational and trustworthy.
What's next for MemMachine Learning Companion
Multi-Subject Expansion: Expand beyond math to support science, history, and language learning with subject-specific memory types
Learning Analytics: Add detailed progress tracking and learning pattern analysis to help students understand their own learning journey
Multi-User Support: Enable teachers and parents to view student progress while maintaining privacy controls
Gamification: Integrate achievement systems and learning streaks to motivate continued engagement
Curriculum Integration: Connect with existing educational platforms and learning management systems
Mobile App: Develop native mobile applications for iOS and Android to reach students wherever they learn
The MemMachine Learning Companion represents just the beginning of what's possible when AI systems truly remember and learn from every interaction. We're excited to continue building the future of personalized, persistent AI education!
Built With
- anthropic-claude-api
- docker
- docker-compose
- fastapi
- git
- github-actions
- google-gemini-api
- javascript
- lucide
- memmachine
- next.js
- npm
- openai-api
- poetry
- pydantic
- python
- react
- tailwind-css
- typescript
- uvicorn

Log in or sign up for Devpost to join the conversation.