Inspiration
This year's theme of Nostalgia reminded us of our childhoods, reading stories and being so immersed in them. As a result, we created Mememto as a way for us to collectively look back on the past from the retelling of it through thrilling and exciting stories.
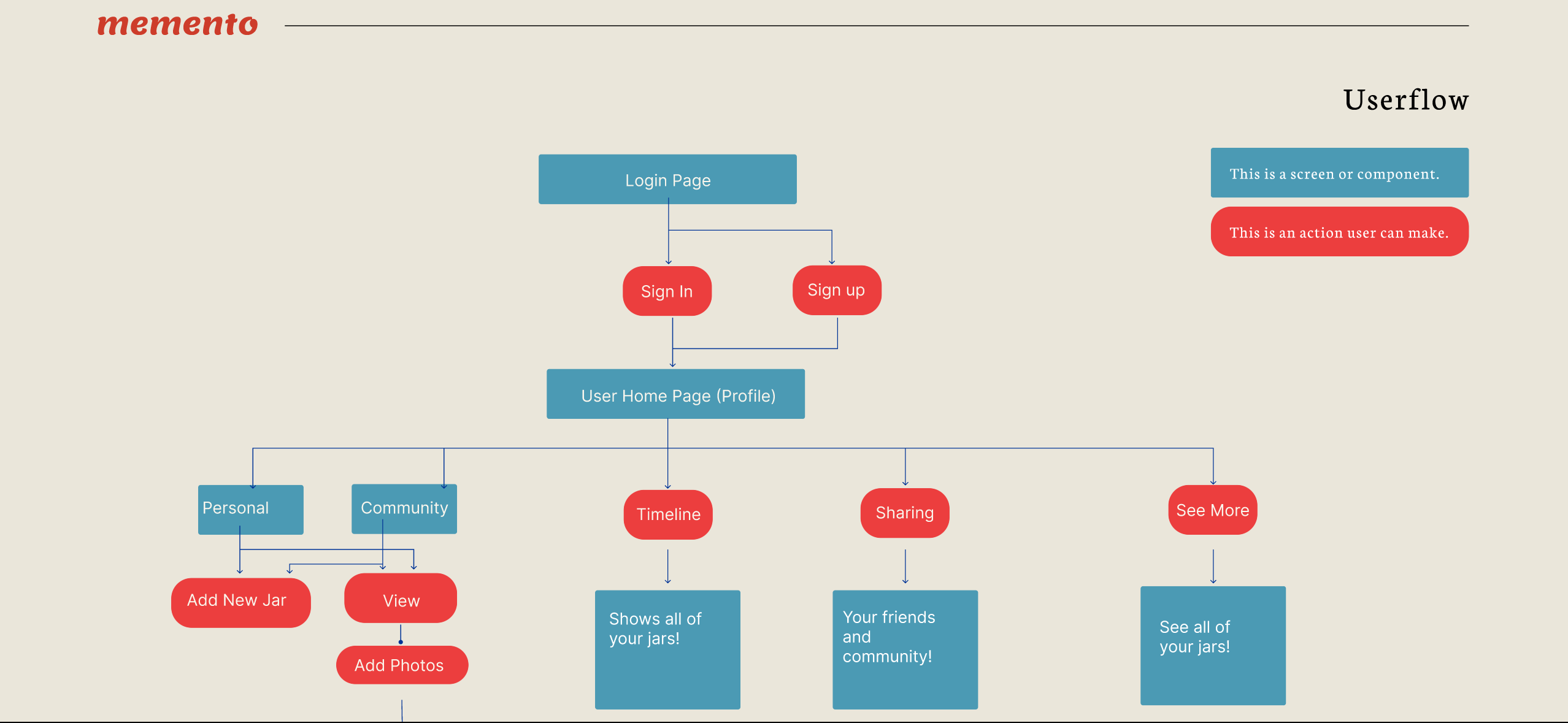
What it does
We created a web application that asks users to input an image, date, and brief description of the memory associated with the provided image. Doing so, users are then given a generated story full of emotions, allowing them to relive the past in a unique and comforting way. Users are also able to connect with others on the platform and even create groups with each other.
How we built it
Thanks to Taipy and Cohere, we were able to bring this application to life. Taipy supplied both the necessary front-end and back-end components. Additionally, Cohere enabled story generation through natural language processing (NLP) via their POST chat endpoint (https://api.cohere.ai/v1/chat).
Challenges we ran into
Mastering Taipy presented a significant challenge. Due to its novelty, we encountered difficulty freely styling, constrained by its syntax. Setting up virtual environments also posed challenges initially, but ultimately, we successfully learned the proper setup.
Accomplishments that we're proud of
- We were able to build a web application that functions
- We were able to use Taipy and Cohere to build a functional application
What we learned
- We were able to learn a lot about the Taipy library, Cohere, and Figma
What's next for Memento
- Adding login and sign-up
- Improving front-end design
- Adding image processing, able to identify entities within user given image and using that information, along with the brief description of the photo, to produce a more accurate story that resonates with the user
- Saving and storing data

Log in or sign up for Devpost to join the conversation.