CommonKind (CK) — Neighbor Meal Vouchers on Cloud Run
Inspiration
Food insecurity is hyper-local. Neighbors want to help, restaurants want to serve, and families need dignity—not paperwork. CommonKind is a love letter to community logistics: turn goodwill into hot meals with zero stigma and radical transparency.
Why it matters
Dignity. Local-first. Transparency. Speed. CK is simple enough for a church, library, or clinic volunteer to run from a phone. Donations become meals at nearby hubs in minutes.
What it does
CommonKind converts donations → QR meal vouchers → redeemed meals at partner eateries, with live capacity, basic fraud resistance, and a privacy-safe activity feed.
What's built for this hackathon (MVP)
Family-size–aware vouchers: "Show voucher" prompts for household size, encodes count & expiry into the voucher.
Issuance & Redemption flow:
- Issue: single-use voucher with short expiry (QR).
- Redeem: scan/enter code → auto-decrements hub capacity; prevents double use.
Map & Hub details: Leaflet map, search with visible outline, distance slider, hub cards with offer/capacity.
Donations (mock): pick a hub or general fund → updates impact counters.
Admin UX (demo): login modal → Admin dashboard with pending "Become a Hub" applications, approve to add hubs.
Impact stats: lightweight, privacy-safe activity list; no PII stored.
AI Chat: Gemini 2.5 Flash answers local questions in EN/ES with graceful fallback (no demo-breaking errors).
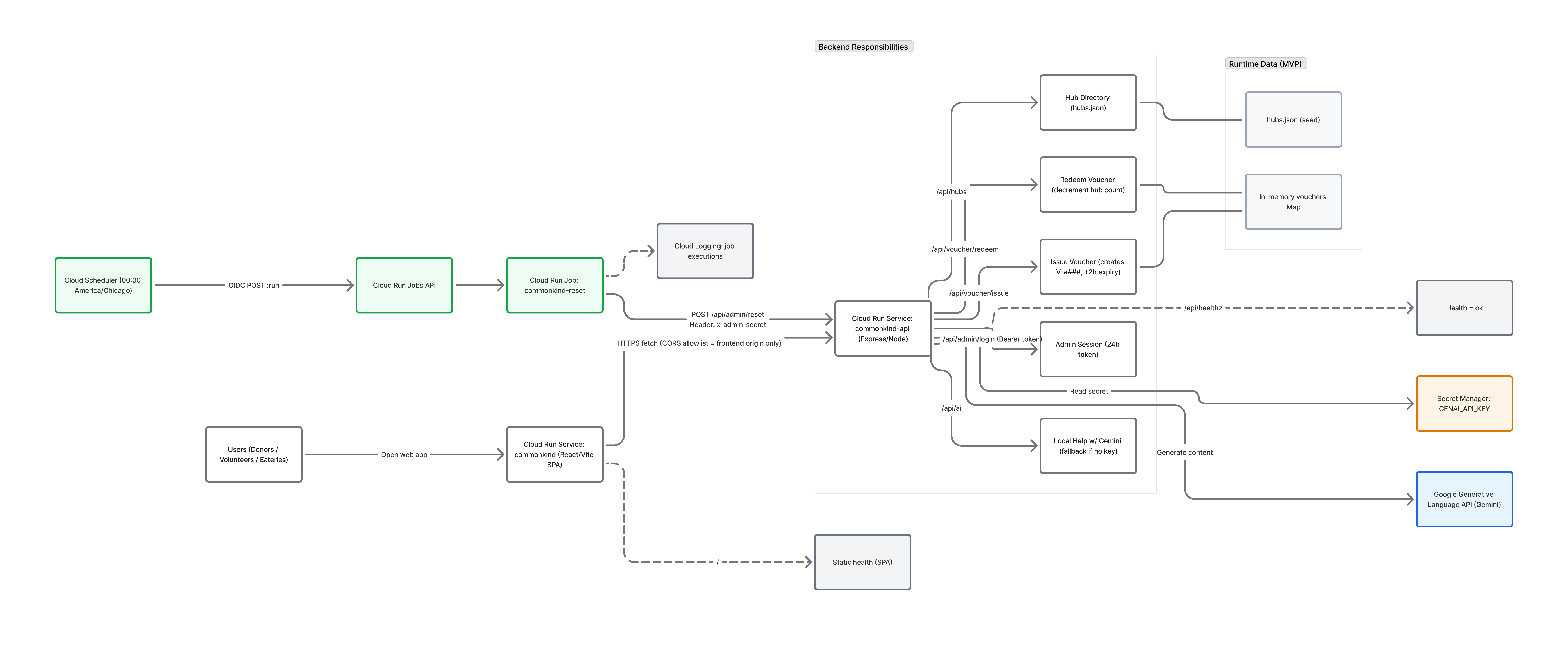
API: stateless endpoints on Cloud Run:
/healthz,/api/hubs,/api/voucher/issue,/api/voucher/redeem,/api/admin/login,/api/admin/me,/api/ai.
Notes for judges: All data is seeded demo content; tokens/IDs are ephemeral; no real payments/PII.
Services (Cloud Run)
| Purpose | Resource | Type | URL / Trigger |
|---|---|---|---|
| Frontend web app (React/Vite) | commonkind |
Cloud Run Service | https://commonkind-dijm3qx5ya-uc.a.run.app |
| Backend API (Express + Gemini) | commonkind-api |
Cloud Run Service | https://commonkind-api-197600244131.us-central1.run.app (base: /api) |
| Nightly reset (restore hub caps, clear vouchers) | commonkind-reset |
Cloud Run Job | Invoked by Cloud Scheduler (OIDC); hits POST /api/admin/reset with x-admin-secret |
| Scheduler (midnight America/Chicago) | reset-commonkind-daily |
Cloud Scheduler | Triggers commonkind-reset daily @ 00:00 CT |
Demo links
- Frontend (primary): https://commonkind-dijm3qx5ya-uc.a.run.app
- API base: https://commonkind-api-197600244131.us-central1.run.app/api
Quick checks:
GET /hubs→ hub listPOST /voucher/issue { hubId }→{ id, expiresAt }POST /admin/login { password }→{ token }(demo pw via env)POST /ai { question }→ Gemini-powered answer (≤ ~70 words)
How to test (60-second tour)
- Open the Frontend → click a hub → Show voucher → enter family size → see QR/code.
- Go Admin → Scanner → scan/enter the code → Redeem.
- Return to the map: hub's "vouchers remaining" decreased; activity feed shows "issued" + "redeemed".
- Open CK Chat and ask: "Where can I use a CK voucher?" or "closest hub to 76028?".
Architecture (why Cloud Run)
Two stateless services + one scheduled job:
- Frontend (Service): Vite/React SPA on Cloud Run.
- API (Service): Node/Express on Cloud Run (in-memory demo store seeded from JSON; Gemini 2.5 Flash via Generative Language API v1beta).
- Nightly Reset (Job): Cloud Run Job called by Cloud Scheduler using OIDC; authenticated call to
/api/admin/resetwithx-admin-secret.
Why Run
Instant HTTPS, autoscale to zero, simple buildpacks, no servers to manage; perfect for city-scale community pilots.
Stack:
React + Vite + Tailwind + Leaflet, html5-qrcode (scan), Node/Express, Gemini 2.5 Flash (v1beta), Secret Manager, Cloud Build → Cloud Run, Cloud Scheduler.
Security posture (demo):
Short-lived admin bearer tokens, job-to-API shared secret header, CORS restricted to frontend origin, no PII persistence.
Fraud & privacy posture (MVP)
Fraud guard (baseline):
Single-use IDs, short expiries, server-side double-spend checks, atomic decrement on redeem.
Privacy:
Recipients anonymous by design; no names/addresses collected; only non-PII activity counts.
What I learned
Designing single-use, offline-tolerant vouchers and the micro-UX that makes field workflows smooth (big QR, one-tap redeem, clear capacity signals). Shipping clean, stateless boundaries fast on Cloud Run, and using Gemini for context-aware, bilingual support.
What's next
- Delivery & access: SMS/email vouchers, kiosk mode, multilingual UI, WCAG hardening.
- Ops: scheduled expiry sweeps, rate-limits, hub/device allowlists, Stripe for real donations, persistent Firestore/Postgres.
- Governance: exportable audit logs, role separation (Hub/Merchant/Admin), multi-tenant city/NGO views.
- Ecosystem: open APIs + starter kit so any town can launch a CK hub in a weekend.

Log in or sign up for Devpost to join the conversation.