Inspiration
In the healthcare sector, our goal was to simplify the lives of senior citizens, particularly in managing their medication routines. Seniors often face difficulties in keeping track of complex medication schedules, leading to missed doses or mistakes that could jeopardize their health. We wanted to make MedEcho to create a solution that makes medication management both effortless and accessible for seniors.
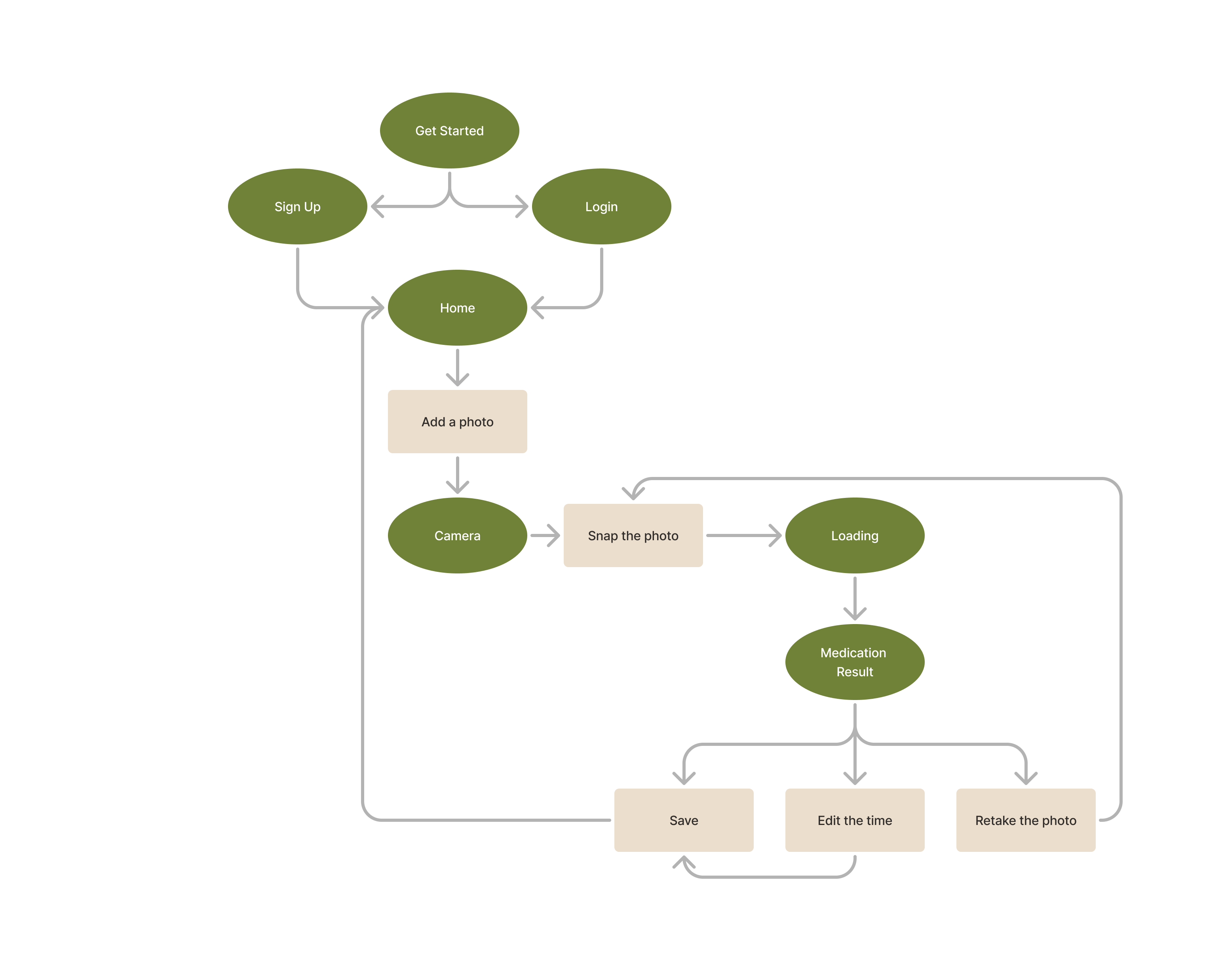
What it does
Our app helps seniors stay on top of their medication schedules with 3 key features: photo recognition: which allows users to take a picture of prescription labels, and the app extracts details (medication name, dosage, and frequency); reminder notifications: based on the data, the app sets reminders in the form of voice notifications; accessible interface: design is minimalistic and clear, with easy navigation, large text, and high-contrast colors to cater to senior needs.
How we built it
Frontend: Built using React Native for best device compatibility
Backend: Python-powered backend using OCR SPACE API to extract text from prescription images. The camera was integrated through the OpenCV Python library, and Regex was used to structure and store data.
Notifications: Integrated APIs to schedule local and voice-based notifications.
Challenges we ran into
Connecting frontend to backend!
Accomplishments that we're proud of
We’re proud that we successfully built and tested a functional prototype that meets the needs of seniors for medication management. We learned a lot about connecting the front end to the back end to create a smooth data flow. We’re also proud to have designed an interface that prioritizes accessibility, ensuring ease of use for seniors.
What we learned
Learning to connect frontend to backend smoothly :)
What’s next for MedEcho
Fully deploy as a mobile app; expand accessibility by supporting multiple languages for diverse users; hardware component with integration with smart home devices like Google Home and Amazon Echo (almost implemented, but we ran into some banking info input obstacles 😅); feature to allow family members or caregivers to send reminders, to guarantee timely dosage.
Built With
- api
- css3
- figma
- ocr-space
- opencv
- python
- react-native
- regex
Log in or sign up for Devpost to join the conversation.