Inspiration
Healthcare systems often face long patient wait times and inefficiencies in initial triaging.I wanted to leverage AI to automate and optimize the consultation process, improving accessibility and speed while reducing the burden on healthcare professionals.
Demo URL: https://meldrx-med-vision.vercel.app/triage
Github:
Video consultation app: https://github.com/jayshreeanand/meldrx-med-vision meldrx integeration code : https://github.com/jayshreeanand/meldrx-vision-assist
What it does
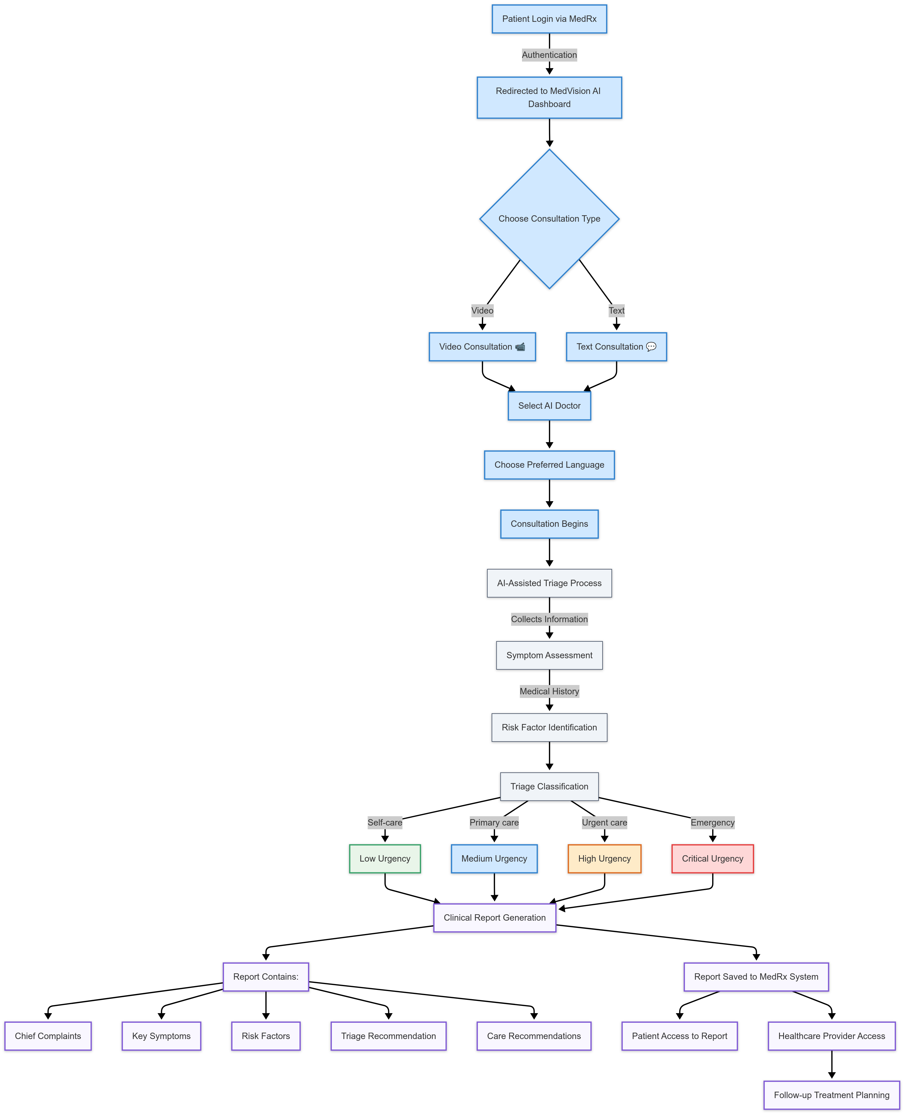
MedVision AI is an AI-powered triage assistant that enhances the patient consultation process by automating the initial assessment. It offers:
- AI-Driven Video Consultations – Patients can connect via video call, where the AI agent asks targeted medical questions and observes visual cues for potential symptoms.
- Symptom Analysis & Risk Assessment – The AI processes patient responses and detects red flags, categorizing cases based on urgency.
- Automated Clinical Reports – After triaging, a structured report is generated, including symptom summary, risk classification, and potential next steps.
- Seamless Integration with MeldRx & EHRs – The reports are automatically updated in hospital systems, allowing doctors to review patient data instantly.
- Multilingual Support – Patients can choose their preferred language for consultations, making the system accessible to diverse populations.
- Text-Based Consultation Option – Besides video calls, patients can opt for chatbot-driven symptom assessments for quick guidance.
- *Real-Time Doctor Handoff * – If the AI detects a critical case, it immediately connects the patient to a live doctor for further evaluation.
Key Features
- 🎥 Real-time video and text consultations with AI medical assistants
- Open AI integeration for natural language processing, and preliminary triaging
- 🌍 Support for 30+ languages including English, Spanish, Chinese, French, German, and more
- 🤖 Multiple specialized AI assistants
- 🏥 Smart triage system for appropriate care level recommendations
- 💬 Real-time speech recognition and transcription
- 🔒 Privacy-focused design
Flow
How we built it
- Frontend: Developed using Next.js for a smooth, user-friendly interface.
- Backend: Built with Node.js and integrated with MeldRx for seamless report updates.
- AI Processing: Utilized NLP and computer vision models to analyze patient responses and symptoms.
- Video Infrastructure: Integrated WebRTC for real-time video consultations.
Challenges we ran into
Ensuring Medical Accuracy Training AI models to make reliable triage decisions required extensive medical datasets and expert validation. Real-Time Video Processing: Optimizing video calls for different network conditions while running real-time AI-based symptom detection was complex. Seamless System Integration: Connecting MedVision AI with existing EHRs and MeldRx required overcoming compatibility and security challenges.
Accomplishments that we're proud of
- ** Built a fully functional AI-driven triage system** that successfully assesses patient conditions.
- Achieved real-time symptom analysis through AI-powered video and text consultations.
- Integrated with MeldRx , allowing direct updates to patient records for smooth doctor handoffs.
- Developed a multilingual triage assistant to improve accessibility for diverse patient groups.
What's next for MedVision
- Enhancing AI accuracy with larger medical datasets.
- Expanding language support for multilingual consultations.
- Developing an AI-powered chatbot for quick text-based assessments.
- Integrating with EHR systems to provide comprehensive patient history insights.
Built With
- ai
- meldrx
- natural-language-processing
- nextjs
- webrtc

Log in or sign up for Devpost to join the conversation.